一乐电子

 找回密码
 请使用微信账号登录和注册会员

QQ登录

只需一步,快速开始

微信扫码登录

手机号码,快捷登录

手机号码,快捷登录

搜索
查看: 6582|回复: 20

运放小信号放大求助[T50表头]

[复制链接]
发表于 2013-3-29 08:27 | 显示全部楼层 |阅读模式
运放小信号放大求助[T50表头]
选用lm358,或者mc33172对输入的电流信号放大,双运放每一个单元负责一路电流信号放大,电流信号取自43mΩ的pcb铜箔。
开发者采用同相比例放大电路
采取正负5v供电,20倍放大电路,
但是在输入1.5mv左右,不能完成比例放大,四脚已经接负电压了啊?
请问有什么解决办法么?难道是BJT运放都不行么?
必须用JEFT运放么?负压5v实际通过icl7660产生,电压在-4.86v
比如tl062一类的进行小信号放大
附上实际测得电路
运放电流放大.jpg
同相比例放大.jpg



发表于 2013-3-29 08:54 | 显示全部楼层
没看懂什么意思,1.5mV的时候输出是多大?运放本身的失调是多大?
回复

使用道具 举报

发表于 2013-3-29 08:58 | 显示全部楼层
本帖最后由 wanjinjie 于 2013-3-29 09:19 编辑

lm358性能不好!在0附近的线性度实在太太太糟糕!用TL082会好很多!
未命名.jpg
R3/R2+1=20倍
38k/2k+1=20倍 楼主你电路上的反馈电阻选择有问题吧!要想20倍放大你的反馈网络计算出来根本不是20倍!
回复

使用道具 举报

发表于 2013-3-29 09:12 | 显示全部楼层
用LT1013如何?
回复

使用道具 举报

发表于 2013-3-29 09:30 | 显示全部楼层
“平民”运放中OP07还算是比较好的比LM358好多了!
未命名.jpg
未命名1.jpg
回复

使用道具 举报

 楼主| 发表于 2013-3-29 09:33 | 显示全部楼层
wanjinjie 发表于 2013-3-29 09:30 static/image/common/back.gif
“平民”运放中OP07还算是比较好的比LM358好多了!

感谢老哥仿真,白天上班,回复的就少了,感谢各位回帖,尽量选取低价贫民运放,通过外围电路的修正达到可用效果即可,高价运放烧不起
回复

使用道具 举报

发表于 2013-3-29 09:36 | 显示全部楼层
负压其实不用那么复杂的方法产生,可以用MCU的PWM整流后产生。
回复

使用道具 举报

 楼主| 发表于 2013-3-29 10:07 | 显示全部楼层
lichuang1005 发表于 2013-3-29 09:33 static/image/common/back.gif
感谢老哥仿真,白天上班,回复的就少了,感谢各位回帖,尽量选取低价贫民运放,通过外围电路的修正达到可 ...

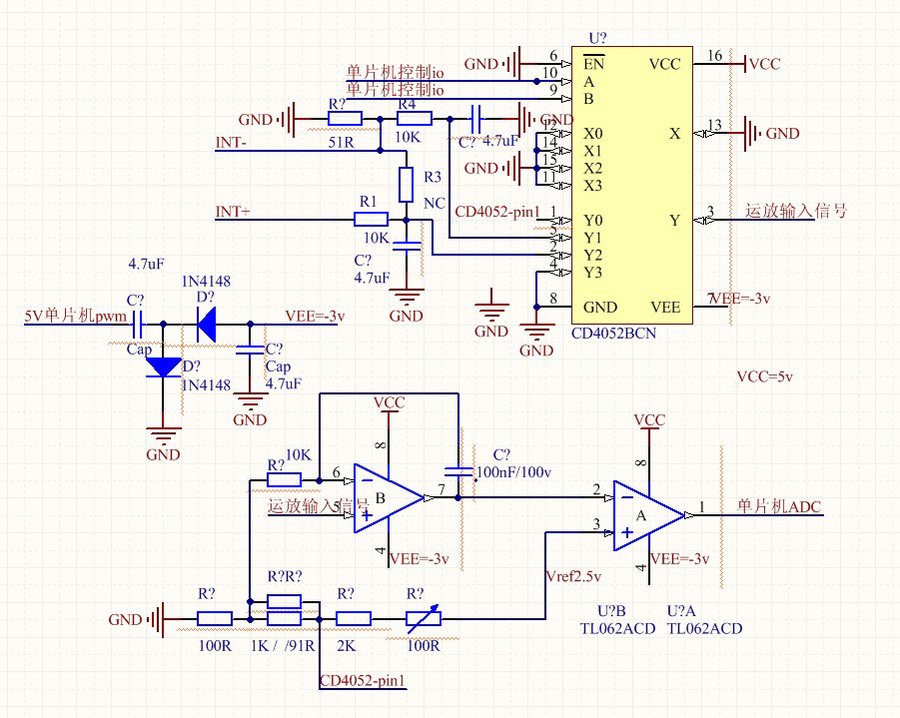
抄了一个成品100mv单片机表头的外围电路,大家帮忙分析一下
cd4052切换TL062运放的输入信号
成品.jpg

回复

使用道具 举报

 楼主| 发表于 2013-3-29 10:20 | 显示全部楼层
wanjinjie 发表于 2013-3-29 08:58 static/image/common/back.gif
lm358性能不好!在0附近的线性度实在太太太糟糕!用TL082会好很多!

R3/R2+1=20倍

更正,是23.5倍放大,这个是开发者设计的阻值,其实也无妨的,大概模型就是这样
回复

使用道具 举报

发表于 2013-3-29 10:26 | 显示全部楼层
不用换运放,给它点偏压就好啦
回复

使用道具 举报

本版积分规则

QQ|一淘宝店|手机版|商店|一乐电子 ( 粤ICP备09076165号 ) 公安备案粤公网安备 44522102000183号

GMT+8, 2026-2-16 16:23 , Processed in 0.036296 second(s), 31 queries , Gzip On.

Powered by Discuz! X3.5

© 2001-2025 Discuz! Team.

快速回复 返回顶部 返回列表