一乐电子
|
250652| 580
|
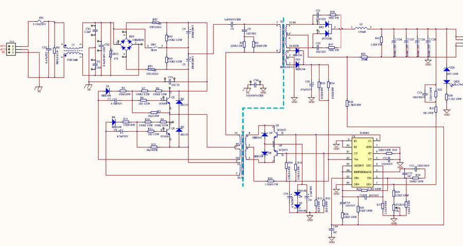
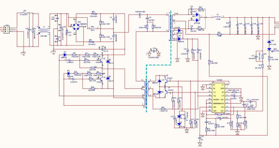
图解十步开关电源模块改可调 |

点评
很具实用性!
评分
| |||||||||||||||||||||||||||||||||||
| ||
| ||
| ||
| ||
| ||
| ||
| ||
|
| |
| ||
|一淘宝店|手机版|商店|一乐电子
( 粤ICP备09076165号 )
粤公网安备 44522102000183号
GMT+8, 2025-11-23 19:53 , Processed in 0.045347 second(s), 32 queries , Gzip On.
Powered by Discuz! X3.5
© 2001-2025 Discuz! Team.