一乐电子

 找回密码
 请使用微信账号登录和注册会员

QQ登录

只需一步,快速开始

微信扫码登录

手机号码,快捷登录

手机号码,快捷登录

搜索
查看: 19692|回复: 36

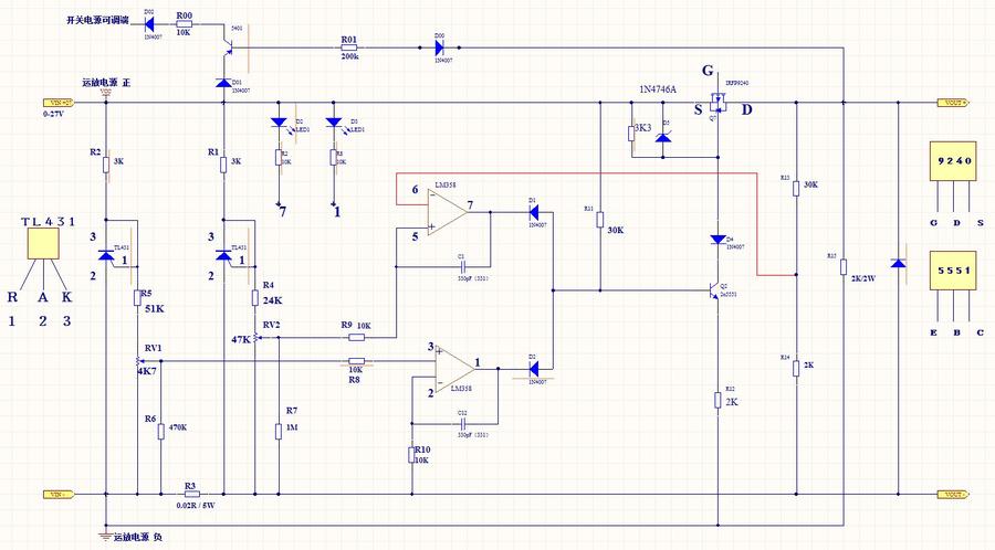
[其他综合] 0-27V,0-10A,带跟随恒流恒压可调电源

  [复制链接]
发表于 2015-5-29 13:14 | 显示全部楼层 |阅读模式
本帖最后由 gandalf 于 2015-5-29 13:15 编辑

电源可直接短路调电流,压差在3V左右。

用了个小散热片发现太小了,准备换大的,可惜没有外壳。只能裸体用。

做了一个表头烧了。正在改进给表头供电的电路。

新建文件夹 (8)IMG20150529130013.jpg

新建文件夹 (8)IMG20150529130111.jpg

新建文件夹 (8)IMG20150529130137.jpg

新建文件夹 (8)IMG20150529130243.jpg

新建文件夹 (8)IMG20150529130323.jpg
OK.JPG



评分

参与人数 1一乐金币 +20 收起 理由
ccjwaaa + 20 看了半天图没看明白,原来不是可控硅,是TL.

查看全部评分

发表于 2015-5-29 13:37 | 显示全部楼层
坐等,
加电测试~~
回复

使用道具 举报

发表于 2015-5-29 14:48 | 显示全部楼层
做的不错,挺能折腾的。
回复

使用道具 举报

发表于 2015-5-29 14:57 | 显示全部楼层
不错,电路收下了
回复

使用道具 举报

发表于 2015-5-29 15:11 | 显示全部楼层
能加个恒流指示灯,在恒流状态给予指示就好了
回复

使用道具 举报

 楼主| 发表于 2015-5-29 15:34 | 显示全部楼层
ccjwaaa 发表于 2015-5-29 15:11
能加个恒流指示灯,在恒流状态给予指示就好了

难道你看不见?还是看不懂??
回复

使用道具 举报

发表于 2015-5-29 15:36 | 显示全部楼层
gandalf 发表于 2015-5-29 15:34
难道你看不见?还是看不懂??

在你的提示下终于看到了
人老了,反映迟钝。看了半天的可控硅怎么工作的,后来才发现是431……

回复

使用道具 举报

发表于 2015-5-29 15:38 | 显示全部楼层
开关电源改跟随了?好强悍的散热片!
回复

使用道具 举报

发表于 2015-5-29 15:42 | 显示全部楼层
带跟随了,不错,和3阿哥有的一拼
回复

使用道具 举报

 楼主| 发表于 2015-5-29 19:59 | 显示全部楼层
snoopy8008 发表于 2015-5-29 15:38
开关电源改跟随了?好强悍的散热片!

改了跟随了。没有合适的散热片,只能用这么大的,太小的短路调电流有点热
回复

使用道具 举报

本版积分规则

QQ|一淘宝店|手机版|商店|一乐电子 ( 粤ICP备09076165号 ) 公安备案粤公网安备 44522102000183号

GMT+8, 2026-2-26 21:34 , Processed in 0.036219 second(s), 31 queries , Gzip On.

Powered by Discuz! X3.5

© 2001-2025 Discuz! Team.

快速回复 返回顶部 返回列表