一乐电子

 找回密码
 请使用微信账号登录和注册会员

QQ登录

只需一步,快速开始

微信扫码登录

手机号码,快捷登录

手机号码,快捷登录

搜索
查看: 8163|回复: 27

四轴飞行器

  [复制链接]
发表于 2011-9-28 03:31 | 显示全部楼层 |阅读模式
最近因为心情不好,很少出来逛,哎!自从在坛子里发完帖子后心情好多了,很多坛友都开到俺驴,真的好开心。下面我就给大家带来一个好玩的。。。。
哇咔咔四轴飞行器!哈哈!
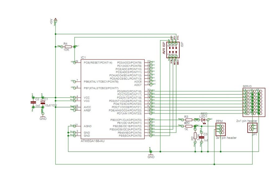
下面是ppm的资料
ppm.jpg
这个是ppm的hex Hex文件.rar (3.46 KB, 下载次数: 930)
下面是电调的资料!通信方式IIC的
基于Altium_Designer 6的电路图 & PDF.rar (897.79 KB, 下载次数: 907) IIC_HEX.rar (9.69 KB, 下载次数: 891)
下面是四轴飞控板资料
飞行控制板 V1.0:电路图、零件焊接和入门.pdf (1.69 MB, 下载次数: 976)
下面是hex
Hex-Files.zip (486.25 KB, 下载次数: 884)
下面是我刚刚搞完的四轴。。。就当大家看个笑话了!
20110927688.jpg 20110927691.jpg 20110928703.jpg 20110927695.jpg 20110927694.jpg 20110927693.jpg
20110927686.jpg
20110927687.jpg
20110927689.jpg
20110927690.jpg
20110927692.jpg
 楼主| 发表于 2011-9-28 03:32 | 显示全部楼层
没时间画板子!就买了成品回来装在机器上了!但是资料给大家了!如有兴趣可以一起玩!
回复

使用道具 举报

发表于 2011-9-28 04:23 | 显示全部楼层
玩不起。
回复

使用道具 举报

发表于 2011-9-28 07:38 | 显示全部楼层
这个玩得有点大
回复

使用道具 举报

发表于 2011-9-28 08:29 | 显示全部楼层
如果在大点就更好玩了
回复

使用道具 举报

发表于 2011-9-28 08:57 | 显示全部楼层
很不错,谢谢LZ
回复

使用道具 举报

发表于 2011-9-28 10:13 | 显示全部楼层
能飞起来吗?期待中。。。。。。。。。。。。。。。。
回复

使用道具 举报

发表于 2011-9-28 10:22 | 显示全部楼层
饿嘀神哪,这是烧钱的东东啊,机电一体的东西,电子的还能依样画葫芦,机械部分实在没条件仿制
回复

使用道具 举报

发表于 2011-9-28 10:32 | 显示全部楼层
我觉得这个东东,电池是个问题。
回复

使用道具 举报

发表于 2011-9-28 12:42 | 显示全部楼层
我现在用的是KK飞控+好盈天行者20A电调+新西达2212电机+1045桨+6EXHP遥控器,四轴X模式!
回复

使用道具 举报

本版积分规则

QQ|一淘宝店|手机版|商店|一乐电子 ( 粤ICP备09076165号 ) 公安备案粤公网安备 44522102000183号

GMT+8, 2025-11-26 08:21 , Processed in 0.035062 second(s), 30 queries , Gzip On.

Powered by Discuz! X3.5

© 2001-2025 Discuz! Team.

快速回复 返回顶部 返回列表