一乐电子

 找回密码
 请使用微信账号登录和注册会员

QQ登录

只需一步,快速开始

微信扫码登录

手机号码,快捷登录

手机号码,快捷登录

搜索
查看: 4492|回复: 4

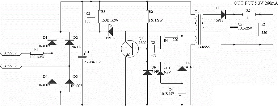
请各位老师看看这张图片划圆圈的地方的作用是什么?

[复制链接]
发表于 2011-9-30 09:30 | 显示全部楼层 |阅读模式
本帖最后由 ryt1011 于 2011-9-30 09:33 编辑

请各位老师看看这张图片划圆圈的地方的作用是什么?请不吝赐教。多谢多谢。。。。
SAM_1498.JPG

帮别人问的,自已也学习一下!!!

本文来自: 91修中华维修网(http://www.91xiubbs.com) 详细文章参考:http://www.91xiubbs.com/thread-273090-1-1.html
发表于 2011-9-30 10:46 | 显示全部楼层
自激式开关电源的自激电路
回复

使用道具 举报

发表于 2011-9-30 10:52 | 显示全部楼层
参考这个图就容易理解了。
001.gif
回复

使用道具 举报

发表于 2011-9-30 11:13 | 显示全部楼层
正反馈和稳压控制。
回复

使用道具 举报

发表于 2011-9-30 21:50 | 显示全部楼层
看下原帖  应该是骗分用的
回复

使用道具 举报

本版积分规则

QQ|一淘宝店|手机版|商店|一乐电子 ( 粤ICP备09076165号 ) 公安备案粤公网安备 44522102000183号

GMT+8, 2025-11-25 15:14 , Processed in 0.037670 second(s), 25 queries , Gzip On.

Powered by Discuz! X3.5

© 2001-2025 Discuz! Team.

快速回复 返回顶部 返回列表