一乐电子

 找回密码
 请使用微信账号登录和注册会员

QQ登录

只需一步,快速开始

微信扫码登录

手机号码,快捷登录

手机号码,快捷登录

搜索
查看: 3399|回复: 5

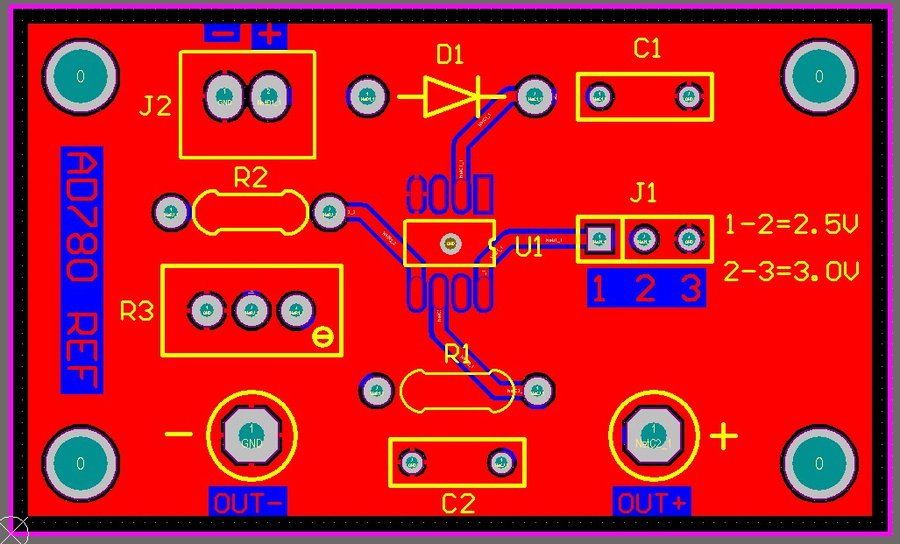
AD780BR 简易基准已经画好,需求量大吗?

[复制链接]
发表于 2011-10-14 14:22 | 显示全部楼层 |阅读模式
老话,玩具级,校准4位半以下和参考用还算不错!9 c# e/ F/ w3 c# x9 ?% V5 [
价格方便还不确定,以为现在ADI深圳代理那里的价格奇高!
( P9 H3 k7 \& M: F涨都不会很离谱,最多1-1.5元!
94f176a7ee43ddf7e7dce3d1defe9d1a.jpg
发表于 2011-10-14 14:49 | 显示全部楼层
PCB画得很不错
回复

使用道具 举报

发表于 2011-10-15 20:07 | 显示全部楼层
一套多少钱?
回复

使用道具 举报

 楼主| 发表于 2011-10-15 20:11 | 显示全部楼层

6 q( ^3 ]+ ]4 Y( c5 q, p8 _- a: P5 T4 H

5 B3 N; E) O! v$ Z. F6 |4 J    原来28元一套,现在看IC决定了!估计最多到1-1.5元
回复

使用道具 举报

 楼主| 发表于 2011-10-19 11:07 | 显示全部楼层
本帖最后由 968201 于 2011-10-21 22:35 编辑
/ P* z" f  H* I$ R5 o
. L# c. O5 A- o输入电容用的是拆机威马1UF的1 G( J2 j5 Y/ D$ e+ b
输出的是用RIFA EVOX MMK 0.1UF 63V 100n (104),铜脚
% i2 g# R, B4 Q! D电阻是用718厂的电阻,1 b8 X8 I6 M0 l; m. Y
防反接的是用西门子的二极管
IMG_2813_nEO_IMG.jpg
IMG_2811_nEO_IMG.jpg
IMG_2812_nEO_IMG.jpg
IMG_2810_nEO_IMG.jpg
XXX.jpg
T2VWltXlVXXXXXXXXX_!!20308988.jpg
T2tWltXa8aXXXXXXXX_!!20308988.jpg
回复

使用道具 举报

 楼主| 发表于 2011-10-21 20:26 | 显示全部楼层
电路板已经回来了。。。$ H# i% G* o1 L4 P1 I1 e# S
厂家说是军工级别的电路板原材料!
nEO_IMG_IMG_2845.jpg
nEO_IMG_IMG_2846.jpg
nEO_IMG_IMG_2847.jpg
回复

使用道具 举报

本版积分规则

QQ|一淘宝店|手机版|商店|一乐电子 ( 粤ICP备09076165号 ) 公安备案粤公网安备 44522102000183号

GMT+8, 2026-3-4 13:20 , Processed in 0.032778 second(s), 20 queries , Gzip On.

Powered by Discuz! X3.5

© 2001-2025 Discuz! Team.

快速回复 返回顶部 返回列表