一乐电子

 找回密码
 请使用微信账号登录和注册会员

QQ登录

只需一步,快速开始

微信扫码登录

手机号码,快捷登录

手机号码,快捷登录

搜索
查看: 4952|回复: 10

给 desertsailor看的64X80【3.75】双色屏

[复制链接]
发表于 2011-10-19 16:11 | 显示全部楼层 |阅读模式
连接1】https://www.yleee.com.cn/thread-1481-1-2.html

连接2】https://www.yleee.com.cn/thread-4844-1-2.html

连接3】http://item.taobao.com/item.htm?id=182809534  这是以前我一直分割成16X80后在淘宝出售的。

如果需要

1】现在价格每块70元。

2】发货前进行测试,提供测试图,如连接2一样,分A B C D~~~~~~,自己挑选,如果有还点,提供模块自己换。

3】运费实收,售出后一律不保用,不退不换。
 楼主| 发表于 2011-10-19 16:18 | 显示全部楼层
预定
回复

使用道具 举报

 楼主| 发表于 2011-10-19 16:19 | 显示全部楼层
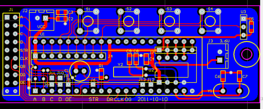
这是请 农村人 帮忙搞的单片机控制板,准备去加工一点。


16X80单片机板.jpg
回复

使用道具 举报

发表于 2011-10-19 17:08 | 显示全部楼层
沈老师,我预定5块单片机控制板,要预付款吗?请PM一下
回复

使用道具 举报

发表于 2011-10-19 17:22 | 显示全部楼层
预订
回复

使用道具 举报

发表于 2011-10-19 18:27 | 显示全部楼层
哦,是这样的屏啊,那就不用了,谢谢老沈了
回复

使用道具 举报

 楼主| 发表于 2011-10-19 18:29 | 显示全部楼层
回复

使用道具 举报

发表于 2011-10-19 21:43 | 显示全部楼层
电源接口标准一点,用那种5.5的比较好,DS1302备用电池最好搞个电池座,1220的不错,接口最好把08的也做进去
几个接地焊盘不能用整焊盘,焊接有问题的,接地散热太快了,

PCB整体设计还有待细化
回复

使用道具 举报

 楼主| 发表于 2011-10-19 22:20 | 显示全部楼层
电源接口标准一点,用那种5.5的比较好,DS1302备用电池最好搞个电池座,1220的不错,接口最好把08的也做进去 ...
飞雪008 发表于 2011-10-19 21:43



    谢谢指教!!

这个单片机板我也是根据我目前留的一些屏随便做一点玩玩。
回复

使用道具 举报

发表于 2011-10-20 00:26 | 显示全部楼层
谢谢指教!!

这个单片机板我也是根据我目前留的一些屏随便做一点玩玩。
shqi2003 发表于 2011-10-19 22:20



    这周抽空修改PCB哈。
回复

使用道具 举报

本版积分规则

QQ|一淘宝店|手机版|商店|一乐电子 ( 粤ICP备09076165号 ) 公安备案粤公网安备 44522102000183号

GMT+8, 2026-5-1 18:47 , Processed in 0.034758 second(s), 20 queries , Gzip On.

Powered by Discuz! X3.5

© 2001-2025 Discuz! Team.

快速回复 返回顶部 返回列表