一乐电子

 找回密码
 请使用微信账号登录和注册会员

QQ登录

只需一步,快速开始

微信扫码登录

手机号码,快捷登录

手机号码,快捷登录

搜索
查看: 21342|回复: 44

自制CH341A的ISP,转RS232,TTL全能板,包含所有制作资料

 火.. [复制链接]
发表于 2011-11-19 22:57 | 显示全部楼层 |阅读模式
本帖最后由 prince_15 于 2011-11-19 23:35 编辑

老规矩,先上图,其实之前我有上过,不过是回复人家的帖子,一直没时间整理。下期预告:自制SP200S编程器所有单面直插板
手机拍的,实在不想拿大炮出来打麻雀,文件大还要转换,麻烦

CH341正面,带i2c,转串口,isp下载功能
CH341背面,带i2c,转串口,isp下载功能.jpg
CH341背面,带i2c,转串口,isp下载功能
CH341正面,带i2c,转串口,isp下载功能.jpg
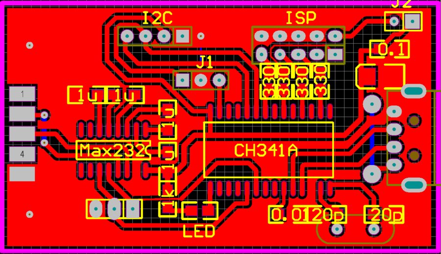
装配图,有不清楚的,站内短信技术支持
傲游截图20111119224645.png
“双面人物”切换板上的短接片,就成串口或ISP模式。驱动是win7自动找的装上的,据说有些驱动版本会有问题,我的没遇到过,M8和sst51作为ISP和串口的代表我都试过了,正常

串口模式下的设备管理器显示
傲游截图20111119232431.png
SPI模式下的设备管理器显示
傲游截图20111119232617.png
ISP模式的下载软件,官方有提供
傲游截图20111119233215.png
xps格式的热转印文件,IE8以上可以直接打开,或者网上搜索下XPS,打印效果我觉得比pdf好
aa.zip (13.52 KB, 下载次数: 1269)

评分

参与人数 4一乐金币 +44 收起 理由
huojunan + 6 赞一个!
倪大德 + 20 相当不错!
markliang + 8
fat + 10 感谢分享

查看全部评分

发表于 2011-11-19 23:02 | 显示全部楼层
来而不往非礼也我是来学习的
回复

使用道具 举报

 楼主| 发表于 2011-11-19 23:02 | 显示全部楼层
我的实物图和装配图有区别,装配图是后来我又改了,加了CH341准备好状态灯。另外ISP座也移动了位置。
回复

使用道具 举报

发表于 2011-11-19 23:15 | 显示全部楼层
未命名.jpg 未命名`1.jpg 最近也在玩这个
回复

使用道具 举报

发表于 2011-11-19 23:20 | 显示全部楼层
谢谢楼主分享。我收藏了好多了!
回复

使用道具 举报

发表于 2011-11-19 23:30 | 显示全部楼层
谢谢楼主分享
回复

使用道具 举报

发表于 2011-11-19 23:35 | 显示全部楼层
我没认真看资料,CH341的串口还需要232转换的啊?一直以为可以直接TTL电平输出的
回复

使用道具 举报

 楼主| 发表于 2011-11-19 23:37 | 显示全部楼层
回复 7# 灰灰的丝丁鱼

默认是TTL电平,用max232是为了转RS232
回复

使用道具 举报

发表于 2011-11-19 23:40 | 显示全部楼层
谢谢楼主分享 !
请问楼主CH341A在哪买的?多少钱一个?想仿一个。
回复

使用道具 举报

 楼主| 发表于 2011-11-19 23:45 | 显示全部楼层
回复 9# DSC

12块买过,8块也买过,没感觉有什么区别。
回复

使用道具 举报

本版积分规则

QQ|一淘宝店|手机版|商店|一乐电子 ( 粤ICP备09076165号 ) 公安备案粤公网安备 44522102000183号

GMT+8, 2025-11-27 15:26 , Processed in 0.034659 second(s), 31 queries , Gzip On.

Powered by Discuz! X3.5

© 2001-2025 Discuz! Team.

快速回复 返回顶部 返回列表