一乐电子

 找回密码
 请使用微信账号登录和注册会员

QQ登录

只需一步,快速开始

微信扫码登录

手机号码,快捷登录

手机号码,快捷登录

搜索
查看: 8265|回复: 11

各位,这种开关电源能改到2.5v 以下的输出吗?

[复制链接]
发表于 2009-6-2 20:07 | 显示全部楼层 |阅读模式
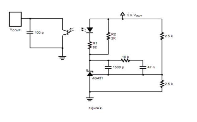
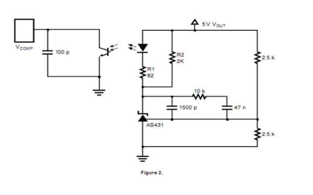
下面是典型的TL431+光偶的取样电路, 请教: 这种电源能否输出2.5v 或以下的电压?
1.jpg
发表于 2009-6-2 20:19 | 显示全部楼层
可以,换用TL432,432的Vref是1.25V的,电压可从大约2.25V(1.25+VLED)起调。
回复

使用道具 举报

发表于 2009-6-2 20:41 | 显示全部楼层
TL432,不如TL431“普及”,比较少见哦。
回复

使用道具 举报

 楼主| 发表于 2009-6-2 20:49 | 显示全部楼层
对啊,432 立星没有,淘宝也没零卖的。   算出光偶的电流,换lm285 -1.2 如何?
回复

使用道具 举报

发表于 2009-6-2 20:51 | 显示全部楼层
光耦的电流不用算,一般查下厂家手册就可以,电源设计的厂家一般都按手册来用的。
回复

使用道具 举报

发表于 2009-6-2 21:16 | 显示全部楼层
把TL431换成NPN的三极管,然后调节二个电阻,理论上输出最低可以达0.7V左右.
回复

使用道具 举报

发表于 2009-6-2 21:23 | 显示全部楼层
不过查了一下光电隔离,光电二极管的压降一般在1.2V,这种修改最小输出在1.2V左右.

如果要输出0~2.5V

应该多加一个辅助绕组.可以用这个绕组产生一个电压,经过稳压,相对输出地为负,就可以控制输出0~2.5V.
回复

使用道具 举报

 楼主| 发表于 2009-6-2 21:45 | 显示全部楼层
我是想修改从王老板那买的三星电源,让它输出2.5v  这个电源,取样用的 tl431 +p421   但却能输出3.3v  (按上面所说 最低应该是2.5v +1v=3.5v) 不过它的确做到了。

https://www.yleee.com.cn/pic/080701/PSCV070201A3.jpg
回复

使用道具 举报

发表于 2009-6-3 07:10 | 显示全部楼层
因为TL431在导通时最低压降为1.8V左右,

1.8v(TL431)+1.2v(LED)<3.3v 所以在3.3V时,还是可控的.

如果3.3V改输出2.5V,如果电流不大,可以加些元件.
TL431-2.5.gif
回复

使用道具 举报

 楼主| 发表于 2009-6-3 22:09 | 显示全部楼层
用lm285 -1.2 代换 tl431 成功,输出稳压的2.3v ,

经过实际测量 流过光耦的二极管电流在1MA-----0.6MA 之间 (负载电流0.1a--1.2a) 没想到变化范围这么小。
回复

使用道具 举报

本版积分规则

QQ|一淘宝店|手机版|商店|一乐电子 ( 粤ICP备09076165号 ) 公安备案粤公网安备 44522102000183号

GMT+8, 2026-4-29 02:23 , Processed in 0.040483 second(s), 30 queries , Gzip On.

Powered by Discuz! X3.5

© 2001-2025 Discuz! Team.

快速回复 返回顶部 返回列表