一乐电子

 找回密码
 请使用微信账号登录和注册会员

QQ登录

只需一步,快速开始

微信扫码登录

手机号码,快捷登录

手机号码,快捷登录

搜索
查看: 3460|回复: 8

设计了个电路,求鉴定。如果通过,立即开工。

[复制链接]
发表于 2011-12-22 21:57 | 显示全部楼层 |阅读模式
本帖最后由 sun2773 于 2011-12-22 21:59 编辑

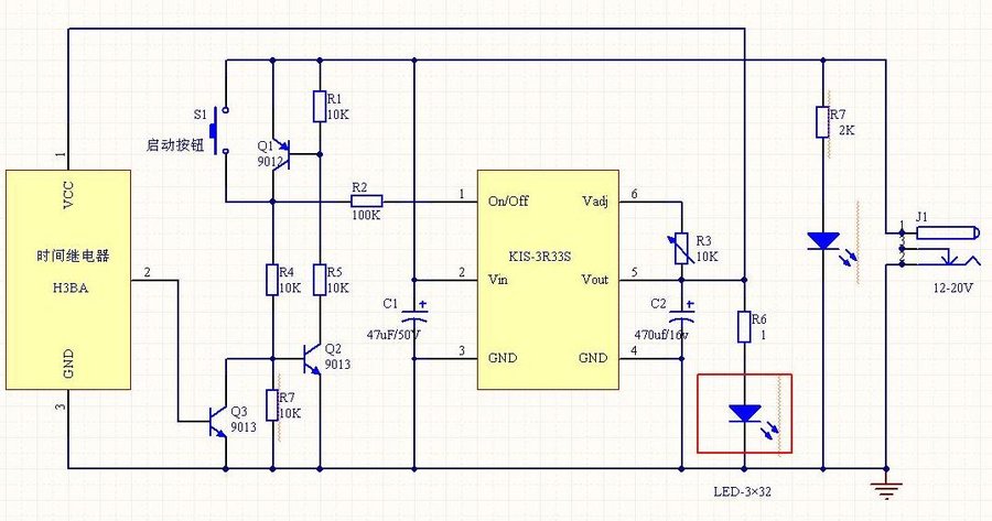
原理图.JPG
用于PCB定时曝光。
元件说明:
      时间继电器,1脚上电时计时开始,时间到,2脚输出接近5V电压(内有限流电阻)。
      33R33模块,内部做好相应改动,R3微调电压。
      曝光部分用8行12列,共96个紫色LED,3串,32并。


运行过程:
      插上电源,3R33 1脚处于低电位,无电压输出,电路无动作。
      按下S1,Q2导通,Q1导通,并保持,3R33 1脚高电位,有电压输出,曝光灯点亮,时间继电器上电,计时开始。
      设定时间到,时间继电器2脚输出高电位,Q3导通,Q2截止,Q1截止,3R33 1脚低电位,无电压输出,时间继电器断电,Q3截止,一个周期结束。


不知是否成立,请大家不吝赐教。
发表于 2011-12-22 22:16 | 显示全部楼层
电路自动控制部分没问题。

R7上最好并上一个10n ~ 1uF 的电容,防止外来干扰造成电路误动作。
回复

使用道具 举报

发表于 2011-12-22 22:24 | 显示全部楼层
R2阻值这么大,能把1脚拉到低电位吗
回复

使用道具 举报

发表于 2011-12-22 22:35 | 显示全部楼层
一个20脚单片机加一个黑白手机液晶 立马上一个档次。
回复

使用道具 举报

发表于 2011-12-22 23:30 | 显示全部楼层
花5块钱去买一只风扇定时器,搞定。
如果非要高级的,配一台8核CPU,16G内存的电脑,再下载一个闹钟软件,搞定。
回复

使用道具 举报

发表于 2011-12-23 00:21 | 显示全部楼层
花5块钱去买一只风扇定时器,搞定。
如果非要高级的,配一台8核CPU,16G内存的电脑,再下载一个闹钟软件, ...
wulishui 发表于 2011-12-22 23:30 https://www.yleee.com.cn/images/common/back.gif



    我也是这么想的
回复

使用道具 举报

发表于 2011-12-23 10:52 | 显示全部楼层
楼主冲天的干劲遭到坛友们无情地打击!!
回复

使用道具 举报

发表于 2013-5-14 16:56 | 显示全部楼层
这事弄的
回复

使用道具 举报

发表于 2013-5-21 12:19 | 显示全部楼层
你说这可咋办啊
回复

使用道具 举报

本版积分规则

QQ|一淘宝店|手机版|商店|一乐电子 ( 粤ICP备09076165号 ) 公安备案粤公网安备 44522102000183号

GMT+8, 2025-11-27 13:33 , Processed in 0.041390 second(s), 30 queries , Gzip On.

Powered by Discuz! X3.5

© 2001-2025 Discuz! Team.

快速回复 返回顶部 返回列表