一乐电子

 找回密码
 请使用微信账号登录和注册会员

QQ登录

只需一步,快速开始

微信扫码登录

手机号码,快捷登录

手机号码,快捷登录

搜索
查看: 4442|回复: 12

请教:这款电子负载怎么样?

[复制链接]
发表于 2012-1-6 21:01 | 显示全部楼层 |阅读模式
本帖最后由 cptank 于 2012-1-6 21:02 编辑

在网上下载了一款电子负载的资料,忘了在哪下载的,当时没细看,今天找出来看看觉得很好,但似乎还缺少按键部分,请大家看看如何
附件中是Proter99格式的SCH和PCB文件。
电子负载.rar (123.69 KB, 下载次数: 324)
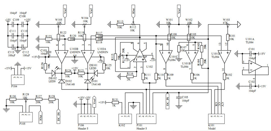
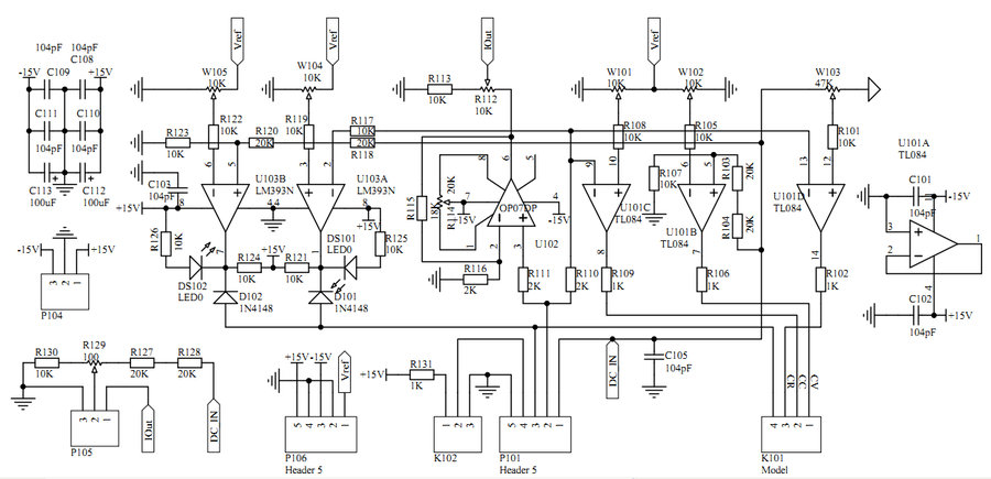
基准部分:
20120106204412.jpg
控制部分
20120106204458.jpg

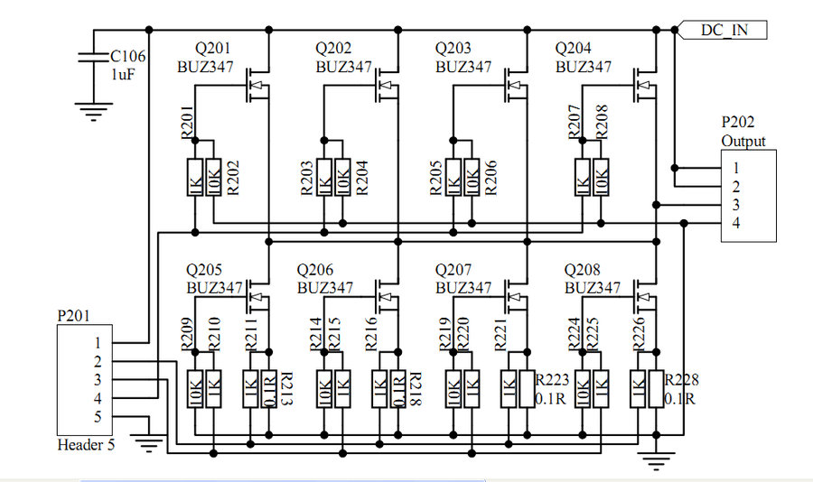
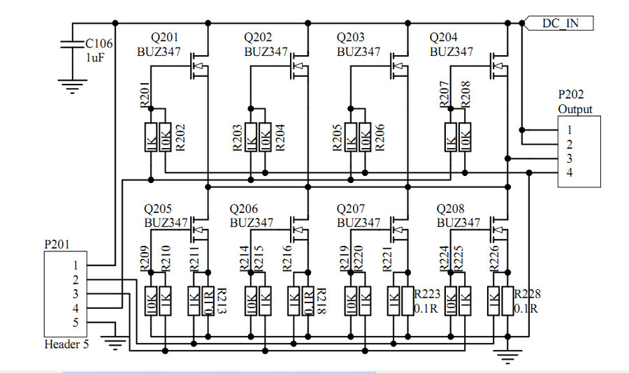
输出部分
20120106204429.jpg

电源部分
20120106204440.jpg
 楼主| 发表于 2012-1-6 21:04 | 显示全部楼层
现在我还不知道为什么输出部分用两个MOS管串联后再几路并联。
回复

使用道具 举报

发表于 2012-1-7 01:23 | 显示全部楼层
可调电阻调节的 没有按键
回复

使用道具 举报

发表于 2012-1-7 02:18 | 显示全部楼层
现在我还不知道为什么输出部分用两个MOS管串联后再几路并联。
cptank 发表于 2012-1-6 21:04 https://www.yleee.com.cn/images/common/back.gif

串联为了高压的时候在中间加接功率电阻以减小MOS管的功耗。
这个电路就是这里下载的。
回复

使用道具 举报

发表于 2012-1-7 09:04 | 显示全部楼层
好像是把电路图“画复杂”了?
看不清楚......
回复

使用道具 举报

 楼主| 发表于 2012-1-7 10:10 | 显示全部楼层
可调电阻调节的 没有按键
tianpengli 发表于 2012-1-7 01:23 https://www.yleee.com.cn/images/common/back.gif



    但好像接口对应不起来,P401对P106;P502对P104;P201对P101;剩下的P105、K101、K102与哪个对应呢?
回复

使用道具 举报

发表于 2012-1-7 19:29 | 显示全部楼层
但好像接口对应不起来,P401对P106;P502对P104;P201对P101;剩下的P105、K101、K102与哪个对应 ...
cptank 发表于 2012-1-7 10:10 https://www.yleee.com.cn/images/common/back.gif

P105输出给数字表头;K102三段开关,选择工作方式,K101是上部功率管的选择开关。
这个图就是我的,【纸上谈兵】系列的,就是说画好图没有装
回复

使用道具 举报

 楼主| 发表于 2012-1-7 20:17 | 显示全部楼层
P105输出给数字表头;K102三段开关,选择工作方式,K101是上部功率管的选择开关。
这个图就是我的,【纸 ...
fujiachun 发表于 2012-1-7 19:29 https://www.yleee.com.cn/images/common/back.gif



    没想到在这里提问是对了,原来是版主的大作 ,既然版主没做那我过年后买齐零件做一个试试,现在不想买东西了,快递没法保证。
只是我基础不扎实,原理还没完全搞明白,版主能否讲解一下
回复

使用道具 举报

发表于 2012-1-8 00:15 | 显示全部楼层
没想到在这里提问是对了,原来是版主的大作 ,既然版主没做那我过年后买齐零件做一个试试, ...
cptank 发表于 2012-1-7 20:17 https://www.yleee.com.cn/images/common/back.gif

惭愧,一直没有实践。
简单说说思路:
电子负载一般具有恒流,恒压和恒阻的三种工作方式,这里使用开关切换。U101负责三种工作方式的反馈控制。
在恒流时需要低压截止保护,恒压时需要过流保护,U103构成比较器完成。
U102构成放电电流放大电路,放大电流信号给数字表头。
U401和D401构成精密基准,为负载提供基准电压,其中D401是温度补偿稳压管,可以获得低于5ppm的温飘。
电源部分采用对称伺服,负电源跟踪15V正电源,防止电源关闭时系统电压不对称。
末机采用双管(实际是8管)串联的功率输出,主要考虑在高压大电流的情况下可以在p202的1-3或者2-3间加接外部电阻负载。因为我主要需要的用途是测试电动车电瓶。
低压的时候可以通过开通上半部分的MOS管短路外部负载,此时上半部的MOS间做负载电阻,并通过它的散热片提高负载功率。
使用TO-253的管子主要考虑耗散功率要大,实际很多时候功率管不是过流烧毁的,是自身的耗散功率不够而过热烧毁。
我的其他考虑就是使用外部的数字表头,我倾向于使用4位半的表头,可以使用7135的,这样可以使用单片机把数据上传的PC做处理。
回复

使用道具 举报

发表于 2012-1-9 11:22 | 显示全部楼层
当初也设想通过外接大功率电阻减少mos管功耗,1是用继电器2用MOS管,当电压和电流达到一定时候自动接入大功率电阻分散功耗。没有试验过。看版主的线路图有所启发。有些地方没有明白,基准电压Vref好像是10V,U101C的10脚可调范围0--10V,9脚是电流取样接入,假设10A时0.1Ω电阻上的压降1V。那么10脚的调节是否是基准的1/10才行?K102是外接开关控制?
回复

使用道具 举报

本版积分规则

QQ|一淘宝店|手机版|商店|一乐电子 ( 粤ICP备09076165号 ) 公安备案粤公网安备 44522102000183号

GMT+8, 2025-11-25 21:24 , Processed in 0.039511 second(s), 30 queries , Gzip On.

Powered by Discuz! X3.5

© 2001-2025 Discuz! Team.

快速回复 返回顶部 返回列表