一乐电子

 找回密码
 请使用微信账号登录和注册会员

QQ登录

只需一步,快速开始

微信扫码登录

手机号码,快捷登录

手机号码,快捷登录

搜索
查看: 7480|回复: 9

刚刚完工的可做移动电源的RT9262升压板,有图有真相

[复制链接]
发表于 2009-6-22 10:22 | 显示全部楼层 |阅读模式
刚刚焊接了一块RT9262的升压板,BQ2057充电部分原来已经试验过没有问题,这次就先空着了。下面是实物图:
http://i3.6.cn/cvbnm/e4/46/4e/b5965ec08eeb529ccf0b29c9b2758003.jpg

用4个5W0.5欧姆的电阻串联做负载:
http://i3.6.cn/cvbnm/ba/28/fc/2b3c5c07e1456afa6ddab24173e58693.jpg

两个3.7V3000MAH锂电池供电,初始空载电压3.8V:
http://i3.6.cn/cvbnm/3c/dc/e2/f240e2b7ae5d7a9e652ac9b1bd25e1e1.jpg

接通后在电池端测量的电流(空载时电流70uA左右):
http://i3.6.cn/cvbnm/f4/31/ca/438268fb7fbf16f9f601d099cef159fb.jpg

工作中电池端电压:
http://i3.6.cn/cvbnm/74/dd/81/1258894318200cff990586c7daf2eabf.jpg

升压后的带负载电压(空载时测量是4.97V):
http://i3.6.cn/cvbnm/d0/8b/60/9aa6d66cae5bde88d0c65ffbefaf1a4d.jpg

升压后带负载电流:
http://i3.6.cn/cvbnm/61/f7/5a/0b827f3dc1899130f14b34750e76f49f.jpg


 楼主| 发表于 2009-6-22 10:23 | 显示全部楼层
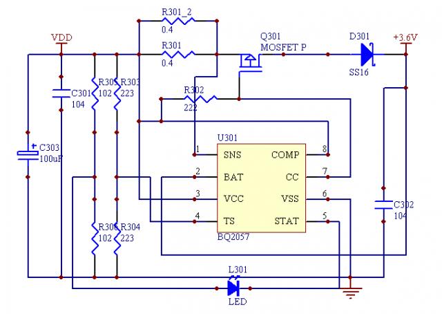
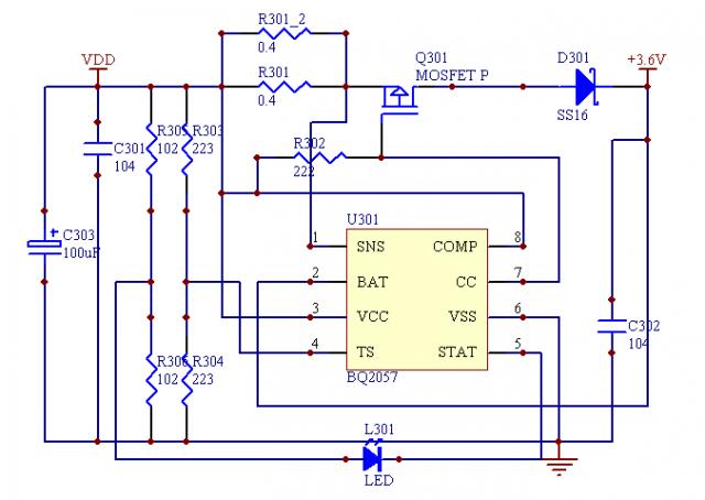
这是电路原理图:根据图中的参数,电池电压低于2.75V时将自动停止升压。

升压部分原理图

升压部分原理图

充电部分原理图

充电部分原理图
回复

使用道具 举报

发表于 2009-6-22 10:25 | 显示全部楼层
3.6V升5V,效率还可以吧?
回复

使用道具 举报

 楼主| 发表于 2009-6-22 10:36 | 显示全部楼层
按照PDF资料里面的说法以及网上查到的资料说RT9262的效率可以达到90%以上,但是我实际测量的结果达不到,还有4个0.5欧姆电阻串联得到的电阻应该是2欧姆,4.8V电压,电流至少应该是2.4A才对,可是我测得的电流不到2A,难道是电阻偏差这么大?再或许是我的表电压低造成的测量不准?有点疑惑。
回复

使用道具 举报

发表于 2009-6-22 18:25 | 显示全部楼层
板子真漂亮~~~~~~~~~
回复

使用道具 举报

发表于 2009-7-22 13:51 | 显示全部楼层
原帖由 gmliwei 于 2009-6-22 10:36 发表 https://www.yleee.com.cn/images/common/back.gif
按照PDF资料里面的说法以及网上查到的资料说RT9262的效率可以达到90%以上,但是我实际测量的结果达不到,还有4个0.5欧姆电阻串联得到的电阻应该是2欧姆,4.8V电压,电流至少应该是2.4A才对,可是我测得的电流不到2A, ...
李老师淘宝买了这个的套件,能给一下附件中各数字代号的阻值表么,方便焊接。 DSCF2220.JPG
回复

使用道具 举报

发表于 2009-7-23 12:56 | 显示全部楼层
最终还是对照电路图,用万用表检查,终于焊接完成
注意上图大八脚电路焊反了,需要旋转180度
回复

使用道具 举报

 楼主| 发表于 2009-7-26 10:31 | 显示全部楼层
焊好了就成,我今早上刚从北京回来。
回复

使用道具 举报

发表于 2009-7-26 11:05 | 显示全部楼层
呵呵这个电路工作起来温度不低,有电感和LED的干涉,管子的散热片也不好加
回复

使用道具 举报

发表于 2009-7-28 21:56 | 显示全部楼层
已经用这个板,和两片4500的聚合物锂电,构成了移动电源,外壳用薄铝板制造,充电式3.5插座,输出时USB插座
回复

使用道具 举报

本版积分规则

QQ|一淘宝店|手机版|商店|一乐电子 ( 粤ICP备09076165号 ) 公安备案粤公网安备 44522102000183号

GMT+8, 2025-11-24 06:07 , Processed in 0.033866 second(s), 30 queries , Gzip On.

Powered by Discuz! X3.5

© 2001-2025 Discuz! Team.

快速回复 返回顶部 返回列表