一乐电子

 找回密码
 请使用微信账号登录和注册会员

QQ登录

只需一步,快速开始

微信扫码登录

手机号码,快捷登录

手机号码,快捷登录

搜索
查看: 24712|回复: 23

M8V7数控电源部分元件参数选择说明

 火.. [复制链接]
发表于 2012-2-13 11:20 | 显示全部楼层 |阅读模式
本帖最后由 dradeng 于 2012-2-16 08:45 编辑

2012/2/16: 多谢楼下兄弟的提醒,之前对PWM和过采样方面的描述确实有混淆的地方,已经做了相应的更改,谢谢。
------------------------------------------------------------------------------------------------------------

做电源或者用电源,精度总是经常提到的问题,在有限的条件下,如何才能尽量发挥出电路性能确实是个不容易掌控的问题。
记得有兄弟在论坛帖子中也提到过电路中的元件参数如何选取,现共享一下我的测试结果供大家参考:

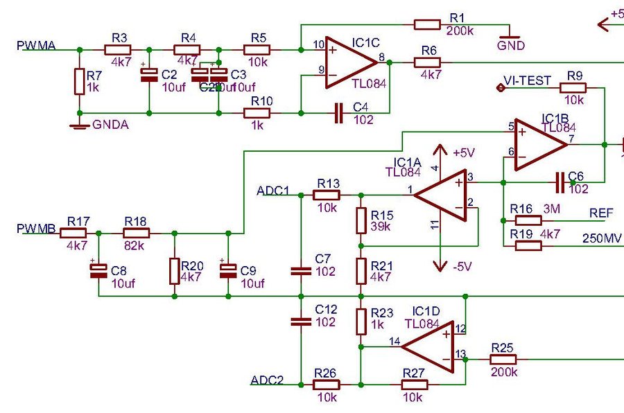
Gandf的M8V7数控电源,浩祺心的套件,电路图:
11111.jpg


下面的参数计算考虑的前提为:(大家也可以根据自己的实际情况来改动相关元件)
浩祺心的套件,因为设计时考虑用HP32V电源做输入,综合考虑此电源输出电压和电流来说,我觉得改到36~38V比较合适,
此时,数控电源的最终输出能保证30V5A以上,
几处ADC/DAC的相关元件及其计算方法:
1. 输出电压控制PWMA:R3,R4,R5,R1, PWMA经过2级阻容滤波后接入运放,
    PWM的输出范围为0~5V,电源最大输出电压为Vo=PWMA*R1/(R3+R4+R5);
    原电路是按照最大50V输出设计的,此套件中实际最大输出在33V以内,可以把R3、R4均改为10K,此时最大可控输出为5*200/(10+10+10)=33.3V
2. 输出电压测量:R25,R27,
    ADC测量范围为0~2.5V,ADC=Vo*R27/R25,
    R25和R27分别选200K和10K时,最大测量电压为50V
    如果在200K上再并一个470K电阻,最大测量电压为2.5*10/(200//470)=35.7V,(略大于最大数控输出理论值33.3V)
    M8的是10位芯片,对应的步进精度为33/1000=33mV左右,
    Gandf的程序做了3位过采样,13位的理论步进精度为35.7/8000=约4.5mV。
    数控输出和反馈后再微调,我觉得总共引入2个不进的误差是可能的。此为理论分析,实验结果请见图。

3. 输入电压测量:R8,R11,ADC=R11/(R11+R8)
    套件中的输入电压为调整管的输入电压(即电压跟随模块的输出电压)
    图中的3M-200K的配置对应可测量的最大输入电压值为2.5*(3000+200)/200=40V
    如果超出40V,请更改阻值。
4. 恒流设置PWMB:R17,R18,R20,
    恒流值=[PWMB*R20/(R17+R18+R20)-4mV]/Rx,4mV为偏执电压,Rx为检流电阻,
    (为防止运放失调,给运放加的偏执电压为:Vref*R19/(R16+R19)=2500*4.7(3000*4.7)=约4mV)
    PWM的输出范围为0~5V,对应可以计算出运放输入端的变化范围为0~271mV,对应的电流采样可控范围为0~267mV,
5. 电流测量ADC:R15,R21
   ADC=(Io*Rx+4mV)*R21/(R15+R21)
   ADC采样范围是0~2500mV,对应可计算出电流采样端的范围是0~264mV
   电流测量和恒流设置部分的分压比大小设置是一致的,如果更改的电话需要同时都更改,还是通过调整检流电路Rx来的方便。

   如果用康铜丝、锰铜丝的话就可以很方便的通过调整Rx的大小来合理利用整个调整范围。
   假如,Rx选50豪欧,最大可设置电流为:264/50=5.28A,
   10位DAC,理论步进值为:5280/1000=5.28mA
   10位DAC过采样至13位,理论步进值为:5280/8000=约0.7mA

以上为理论分析,下面是实验测试结果:
我的万用表也垃圾的很,给大家看的不是绝对精度,请看按照1个步进调整调整电压、电流时,实际的最终输出电压、电流的步进精度。
影响电源整体精度的因素其实还很多,比如温飘等在这里就撇开不谈了,请大家不要钻牛角尖。
电压从4.96V~5.04V按照10mV步进调整(10mV并非实际调整步进的整数倍):
IMG_4084.JPG
IMG_4085.JPG
IMG_4086.JPG
IMG_4087.JPG
IMG_4088.JPG
IMG_4089.JPG
IMG_4090.JPG
IMG_4091.JPG
IMG_4092.JPG
IMG_4093.JPG


电流从2500mA~2511mA按照1mA步进调整:
IMG_4094.JPG
IMG_4095.JPG
IMG_4096.JPG
IMG_4097.JPG
IMG_4098.JPG
IMG_4099.JPG
IMG_4100.JPG
IMG_4101.JPG
IMG_4102.JPG
IMG_4103.JPG
IMG_4104.JPG
 楼主| 发表于 2012-2-13 11:30 | 显示全部楼层
本帖最后由 dradeng 于 2012-2-13 11:43 编辑

在校准电压、电流时,能够很方便的看到没一个步进调整的变化,
比如校准Vo时,PWM值每增加1,看看电压变化多少mV,
在校准Io时,PWM值每增加1,看看电流变化多少mA,
总的来说,Gandf的这个电源,如果调的好的话,最后一位读数其实也不能说是个摆设,还是有一定意义的。
DIY玩的就是折腾,到底能折腾到什么程度就大家自己慢慢体会吧。
回复

使用道具 举报

发表于 2012-2-13 11:33 | 显示全部楼层
帮顶,我的还没做好
回复

使用道具 举报

发表于 2012-2-13 11:39 | 显示全部楼层
支持出个套件
回复

使用道具 举报

发表于 2012-2-13 12:47 | 显示全部楼层
DAC是用M8的16位定时计数器T1来做的,把TOP值设为13位,8M晶振时频率在1000HZ不到一点!兼顾反应速度和分辨率!因为只有一个16位定时计数器而有两输出通道,因此电压电流的PWM频率位数是一样的!而ADC模数转换是用过采样的!的却M8的10位ADC是不够,过采样效果明显!

评分

参与人数 1一乐金币 +20 收起 理由
dradeng + 20 多谢提醒。

查看全部评分

回复

使用道具 举报

发表于 2012-2-13 13:49 | 显示全部楼层
我的还在睡觉中,缺件,等唤睲时再来参考
回复

使用道具 举报

发表于 2012-2-13 14:49 | 显示全部楼层
技术贴,值得一看
回复

使用道具 举报

发表于 2012-2-15 21:32 | 显示全部楼层
本帖最后由 aayy 于 2012-2-15 21:35 编辑

PMWA PMWB并没有过采样的概念,就是PWM 模拟DA,应该是模拟的13bit DA。我不太明白R7的作用,给滤波电容放电用的?
回复

使用道具 举报

 楼主| 发表于 2012-2-16 08:54 | 显示全部楼层
...我不太明白R7的作用,给滤波电容放电 ...
aayy 发表于 2012-2-15 21:32 https://www.yleee.com.cn/images/common/back.gif



我的理解是:阻容滤波会给调整带来延迟,尤其是下调的时候,如果不加R7对地放电会延长调整的时间。
回复

使用道具 举报

发表于 2012-8-20 17:27 | 显示全部楼层
好贴,等待学习。
回复

使用道具 举报

本版积分规则

QQ|一淘宝店|手机版|商店|一乐电子 ( 粤ICP备09076165号 ) 公安备案粤公网安备 44522102000183号

GMT+8, 2026-5-25 05:10 , Processed in 0.037771 second(s), 31 queries , Gzip On.

Powered by Discuz! X3.5

© 2001-2025 Discuz! Team.

快速回复 返回顶部 返回列表