一乐电子

 找回密码
 请使用微信账号登录和注册会员

QQ登录

只需一步,快速开始

微信扫码登录

手机号码,快捷登录

手机号码,快捷登录

搜索
查看: 6510|回复: 11

请教关于白光的休眠问题

[复制链接]
发表于 2012-2-29 13:59 | 显示全部楼层 |阅读模式
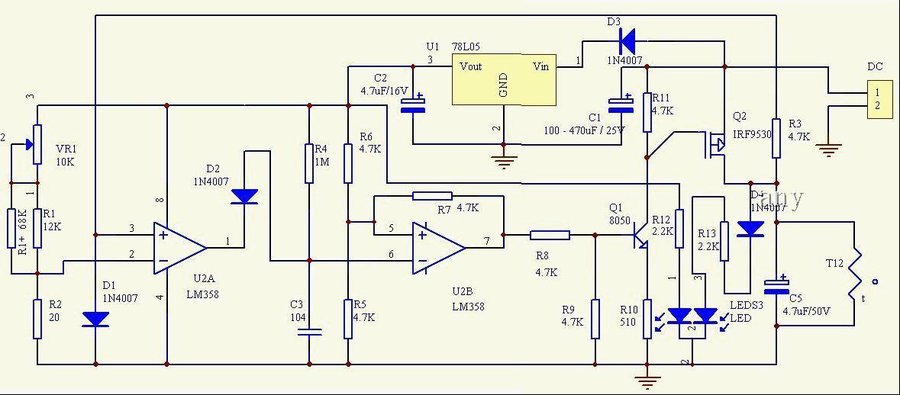
any的3.7的电路图

白光控制板V3.7电路原理图.jpg

新增加的电路
电路1.jpg
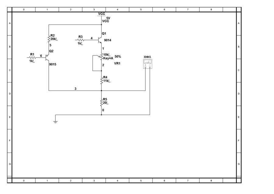
R1接低电平 R3接低电平 实现T12实现最低温度
R1接低电平 R3接高电平 实现正常控温
R1接高电平 R3接低电平 实现关闭T12

不知道电路有没有问题或者有更简单实现低温保持,关闭和正常控温的电路,希望高手赐教.

主要是想通过检测3.7电路图中Q1基极的高低电平来实现自动休眠功能, 因为不焊接时加热次数相对固定,而使用的时候会变化,想借此来检测t12是否是处于工作中.
发表于 2012-2-29 14:06 | 显示全部楼层
没试过不知道哦,不过你可以试试
回复

使用道具 举报

发表于 2012-2-29 20:47 | 显示全部楼层
T12的温控设定温度其实就是3号点位(运放393的2脚)的电平高低,和运放393的3脚实际烙铁头温度的电动势电平比较来控温的,电平低温度低电平高温度就高,如图上的描述符合这个逻辑关系,
R1接低电平 R3接低电平 实现T12实现最低温度。(电位器断路,20K电阻接入,低温)
R1接低电平 R3接高电平 实现正常控温。(电位器接入,20K电阻断开,正常控温。)
R1接高电平 R3接低电平 实现关闭T12(电位器开路,20K电阻开路,393的2号脚低电平,不加温)
所以理论上是可行的。
回复

使用道具 举报

发表于 2012-2-29 21:10 | 显示全部楼层
393是电压比较器而不是运放吧
回复

使用道具 举报

 楼主| 发表于 2012-2-29 22:20 | 显示全部楼层
谢谢楼上几位. 抽空先测试一下"主要是想通过检测3.7电路图中Q1基极的高低电平来实现自动休眠功能, 因为不焊接时加热次数相对固定,而使用的时候会变化,想借此来检测t12是否是处于工作中." 用逻辑分析仪测试一下看加热的状态和闲置的状态是不是想的那样

393是比较器
回复

使用道具 举报

 楼主| 发表于 2012-3-10 03:07 | 显示全部楼层
用逻辑分析仪看了一下


从室温加热
从室温加热到最低温度_开始.jpg
从室温加热到最低温度_30秒后.jpg

最低温恒温
最低温度恒温.jpg

最高温恒温
最高温度恒温.jpg

从最低恒温放入水中
从最低温恒温放入水中.jpg

测试用设备
电源 12V
控制板 any 白光控制板V3.1
烙铁头 T12-ILS 国产 二手
测试点 lm358 7脚
软件 Saleae LLC

逻辑分析仪数据打包
逻辑分析仪捕捉加热数据.rar (17.11 KB, 下载次数: 283)

理论上检测加热频率或者停止或者加热的脉冲宽度是可以检测出烙铁是否在工作的

白光控制板V3.1电路原理图

白光控制板V3.1电路原理图.jpg
回复

使用道具 举报

发表于 2012-3-10 13:15 | 显示全部楼层
本帖最后由 w36066 于 2012-3-10 13:20 编辑

顶,这个有相当的技术含量!
等我有时间,想好了再来和楼主探讨!
先说下我的想法:检测脉冲的方式我觉得还是不够稳定,应该用震动开关,或者休眠烙铁架,这样在白菜电路上实现起来会很简单。
关闭7805就可以关闭白菜的工作。用三电阻的调整电路就可以实现一个电阻接入而切换到你需要的低温。
回复

使用道具 举报

发表于 2012-3-10 13:29 | 显示全部楼层
楼主说:抽空先测试一下"主要是想通过检测3.7电路图中Q1基极的高低电平来实现自动休眠功能, 因为不焊接时加热次数相对固定,而使用的时候会变化,想借此来检测t12是否是处于工作中."
我说:问题在于休眠了以后,怎么唤醒烙铁,特别是在关断以后?
回复

使用道具 举报

 楼主| 发表于 2012-3-10 17:31 | 显示全部楼层
是这样的无论振动开关等,大部分都要安装在手柄内部, 这个相对来说很麻烦, 另外我桌子小,虽然烙铁架有几个 但是最常用的还是午餐肉罐头盒和烟灰缸

你看一下附件里的文件 能看到 在恒温一段时间后 接触松香, 焊点, 海面, 因为温度变化会引起频率或者脉宽的变化, 根据这个就可以唤醒.
我的想法是休眠分两级 一级是正常休眠 把烙铁温度拉到最低保持恒温
另外一级是彻底关闭烙铁 也就是自动关闭 只有重新上电才能打开
回复

使用道具 举报

发表于 2012-3-10 22:45 | 显示全部楼层
先试试休眠后接触松香,焊点,看看脉冲的改变情况。关闭再开有点麻烦,时间设久点也不错。
回复

使用道具 举报

本版积分规则

QQ|一淘宝店|手机版|商店|一乐电子 ( 粤ICP备09076165号 ) 公安备案粤公网安备 44522102000183号

GMT+8, 2025-11-25 21:24 , Processed in 0.037003 second(s), 30 queries , Gzip On.

Powered by Discuz! X3.5

© 2001-2025 Discuz! Team.

快速回复 返回顶部 返回列表