一乐电子

 找回密码
 请使用微信账号登录和注册会员

QQ登录

只需一步,快速开始

微信扫码登录

手机号码,快捷登录

手机号码,快捷登录

搜索
查看: 20476|回复: 36

做了个简易ZLCR表,效果还不错

 火.. [复制链接]
发表于 2012-3-11 16:25 | 显示全部楼层 |阅读模式
Face1.jpg FACE2_调整大小.jpg back_调整大小.jpg

0.22电阻

0.22电阻
0.22RF_调整大小.jpg

1uF电容

1uF电容

10uH色环电感

10uH色环电感

110uF闪光灯电容

110uF闪光灯电容

510p云母电容

510p云母电容

10000uF电解

10000uF电解
发表于 2012-3-11 16:39 | 显示全部楼层
真不错啊,电阻、电容、电感都能测。软件从哪找啊?
回复

使用道具 举报

发表于 2012-3-11 16:43 | 显示全部楼层
希望楼主能提供制作资料,想仿制一个的说。
回复

使用道具 举报

发表于 2012-3-11 16:48 | 显示全部楼层
不错不错            帮顶
回复

使用道具 举报

发表于 2012-3-11 16:51 | 显示全部楼层
不错最好把资料共享一下...
回复

使用道具 举报

发表于 2012-3-11 17:01 | 显示全部楼层
资料就在本坛。LZ做出来了,赞一个。
精度如何?用的哪个电路?笔记本怎么使用的声卡?
回复

使用道具 举报

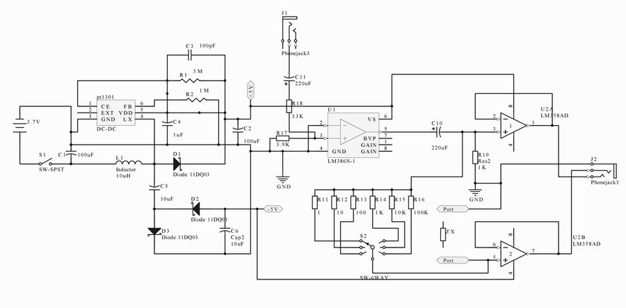
 楼主| 发表于 2012-3-11 17:19 | 显示全部楼层
Schematic1.jpg
图纸来了。
声卡就是用笔记本自带的。
回复

使用道具 举报

发表于 2012-3-11 17:25 | 显示全部楼层
楼主厉害,我也想做一个
回复

使用道具 举报

发表于 2012-3-11 17:34 | 显示全部楼层
不错,感谢分享,俺也很有兴趣,只是要开着电脑干活,太费电了
回复

使用道具 举报

发表于 2012-3-11 17:46 | 显示全部楼层
不错,感谢分享,俺也很有兴趣,不知精度如何
回复

使用道具 举报

本版积分规则

QQ|一淘宝店|手机版|商店|一乐电子 ( 粤ICP备09076165号 ) 公安备案粤公网安备 44522102000183号

GMT+8, 2025-11-26 08:21 , Processed in 0.034925 second(s), 30 queries , Gzip On.

Powered by Discuz! X3.5

© 2001-2025 Discuz! Team.

快速回复 返回顶部 返回列表