一乐电子

 找回密码
 请使用微信账号登录和注册会员

QQ登录

只需一步,快速开始

微信扫码登录

手机号码,快捷登录

手机号码,快捷登录

搜索
查看: 3772|回复: 5

1632单色点阵原理图,麻烦帮我看看有啥问题没?

[复制链接]
发表于 2012-3-16 22:16 | 显示全部楼层 |阅读模式
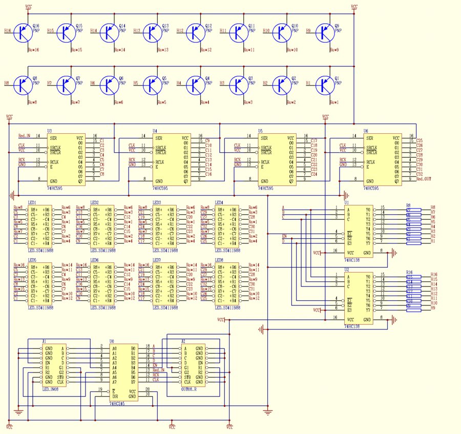
单色的,只用了08接口的R1,其他的R2,G1,G2三针直接连接了VCC,预备几块板子串起来时方便供电的。 1632.GIF
发表于 2012-3-17 19:18 | 显示全部楼层
没有看出什么问题。
回复

使用道具 举报

 楼主| 发表于 2012-3-17 20:13 | 显示全部楼层
谢谢楼上,以前买过你两块3264,被老婆当废品卖掉了
现在这个是想做个超小的板子,比一乐1.9双色还小,1.9双色我也买了两套。
回复

使用道具 举报

发表于 2012-3-17 20:32 | 显示全部楼层
谢谢楼上,以前买过你两块3264,被老婆当废品卖掉了
现在这个是想做个超小的板子,比一乐1.9双色还小 ...
keetian 发表于 2012-3-17 20:13 https://www.yleee.com.cn/images/common/back.gif



    建议你最好想一个什么办法,硬件连接好以后,先安装一个模块试试,否则就麻烦了。
回复

使用道具 举报

发表于 2012-3-18 17:47 | 显示全部楼层
没看出来你这个怎么串起来,595级联的话也OUT08_R的R1引脚怎么也接了Red_In,是不是应该接Red_OUT,不理解,待解析~
回复

使用道具 举报

 楼主| 发表于 2012-3-19 09:09 | 显示全部楼层
没看出来你这个怎么串起来,595级联的话也OUT08_R的R1引脚怎么也接了Red_In,是不是应该接Red_OUT,不理解, ...
songta00728 发表于 2012-3-18 17:47 https://www.yleee.com.cn/images/common/back.gif



    是我画错了,非常感谢!!!
回复

使用道具 举报

本版积分规则

QQ|一淘宝店|手机版|商店|一乐电子 ( 粤ICP备09076165号 ) 公安备案粤公网安备 44522102000183号

GMT+8, 2026-3-13 18:30 , Processed in 0.032705 second(s), 26 queries , Gzip On.

Powered by Discuz! X3.5

© 2001-2025 Discuz! Team.

快速回复 返回顶部 返回列表