一乐电子

 找回密码
 请使用微信账号登录和注册会员

QQ登录

只需一步,快速开始

微信扫码登录

手机号码,快捷登录

手机号码,快捷登录

搜索
查看: 6456|回复: 16

请教。3843A+LM358的笔记本电源有问题了

  [复制链接]
发表于 2012-4-4 17:53 | 显示全部楼层 |阅读模式
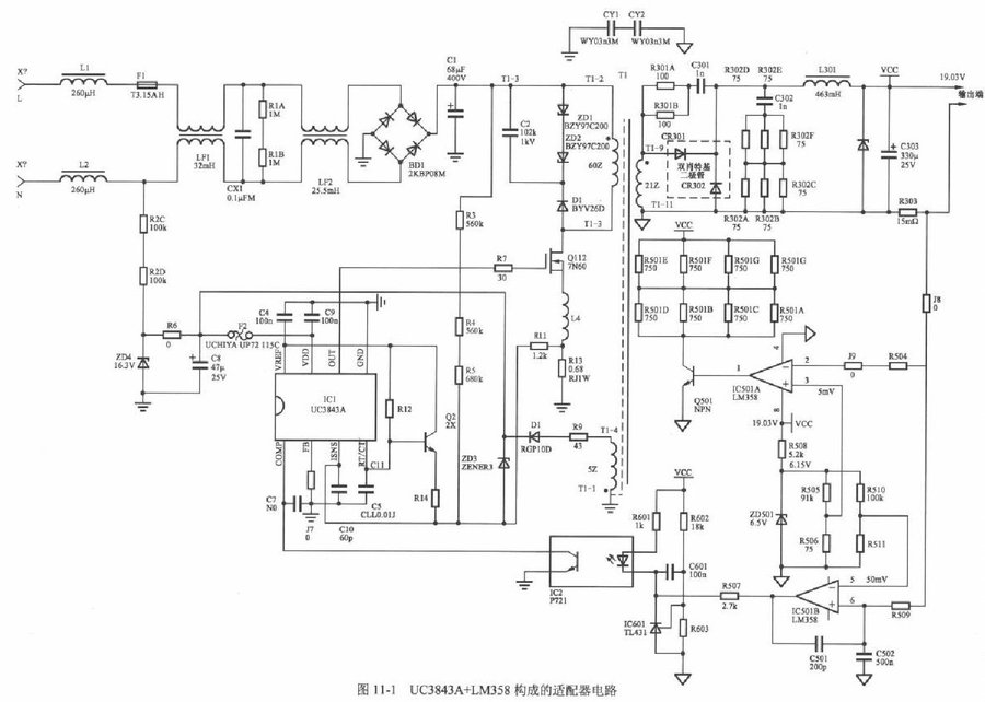
请教高手。偶手头一个3843A+LM358的笔记本电源有问题了,好像是T23的电源,故障表现为空载电压输出值正常,但可以听到像打嗝一样的嗒嗒声,带不动负载。本人很菜,请问应该是哪有问题了?没有明显烧焦的痕迹。实物和这个图的电源差不多的形状,网上找的原理图,差别不大。谢谢
swt.jpg
ylt.jpg
发表于 2012-4-4 18:09 | 显示全部楼层
估计是保护了。检查一下C8的容量,还有输出电容C303的容量。
回复

使用道具 举报

发表于 2012-4-4 18:18 | 显示全部楼层
先检查主滤波电容
回复

使用道具 举报

 楼主| 发表于 2012-4-4 19:41 | 显示全部楼层
估计是保护了。检查一下C8的容量,还有输出电容C303的容量。
MJG365 发表于 2012-4-4 18:09 https://www.yleee.com.cn/images/common/back.gif



    经更换C8、C303后,故障依旧啊,晕!此电源做工较好,紫铜散热器,1mm紫铜全包屏蔽。不修好,实在可惜得很呐
回复

使用道具 举报

 楼主| 发表于 2012-4-4 19:42 | 显示全部楼层
先检查主滤波电容
968201 发表于 2012-4-4 18:18 https://www.yleee.com.cn/images/common/back.gif



    您是指高压的还是低压的?
回复

使用道具 举报

发表于 2012-4-4 19:55 | 显示全部楼层
应该是保护了,重点检查过压、过流保护部分。
回复

使用道具 举报

发表于 2012-4-4 20:03 | 显示全部楼层
查R9电阻值.
回复

使用道具 举报

发表于 2012-4-4 20:07 | 显示全部楼层
测3842的7脚电压
回复

使用道具 举报

发表于 2012-4-4 20:22 | 显示全部楼层
c501.502好生奇怪
回复

使用道具 举报

发表于 2012-4-4 20:34 | 显示全部楼层
测量 R9  R13的阻值,看一下跟图中数值偏差大不大。
回复

使用道具 举报

本版积分规则

QQ|一淘宝店|手机版|商店|一乐电子 ( 粤ICP备09076165号 ) 公安备案粤公网安备 44522102000183号

GMT+8, 2025-12-16 04:12 , Processed in 0.036927 second(s), 30 queries , Gzip On.

Powered by Discuz! X3.5

© 2001-2025 Discuz! Team.

快速回复 返回顶部 返回列表