一乐电子

 找回密码
 请使用微信账号登录和注册会员

QQ登录

只需一步,快速开始

微信扫码登录

手机号码,快捷登录

手机号码,快捷登录

搜索
查看: 2980|回复: 19

求助关于控制卡问题

  [复制链接]
发表于 2012-4-10 21:15 | 显示全部楼层 |阅读模式
我自己焊接了个单片机最小系统,用来控制32 64点阵,我用学习版已经点亮了点阵,换上自己焊接的最小系统为什么不行啊?最小系统没有问题,用其他程序测试了可以使用,为啥控制点阵就不亮啊
发表于 2012-4-10 22:18 | 显示全部楼层
单片机是什么型号的,P0口有上拉电阻没?外部晶体频率是多少?
回复

使用道具 举报

 楼主| 发表于 2012-4-10 22:20 | 显示全部楼层
单片机是什么型号的,P0口有上拉电阻没?外部晶体频率是多少?
whty2010 发表于 2012-4-10 22:18 https://www.yleee.com.cn/images/common/back.gif



   单片机STC89C52,P0口上拉了10k排阻,晶振24M,时钟电路电容20P
回复

使用道具 举报

发表于 2012-4-10 22:59 | 显示全部楼层
本帖最后由 whty2010 于 2012-4-10 23:01 编辑

OE使能接口和学习板上的接口对应么?或者直接把OE使能接地试试

最好上个图看看最小系统板,是PCB还是自己焊接的洞洞板,焊接质量和通断测试还是要注意的
回复

使用道具 举报

发表于 2012-4-10 23:09 | 显示全部楼层
用学习版已经点亮了点阵,换上自己焊接的最小系统为什么不行啊?最小系统没有问题,用其他程序测试了可以使用,因为2者定义一样。为啥控制点阵就不亮啊,因为和点阵接口硬件不匹配,或者和使用的程序定义不对。
如果能够提供你的最小系统图,和点点阵的程序,可能会方便你解决问题。
回复

使用道具 举报

 楼主| 发表于 2012-4-11 10:09 | 显示全部楼层
用学习版已经点亮了点阵,换上自己焊接的最小系统为什么不行啊?最小系统没有问题,用其他程序测试了可以使 ...
shqi2003 发表于 2012-4-10 23:09 https://www.yleee.com.cn/images/common/back.gif



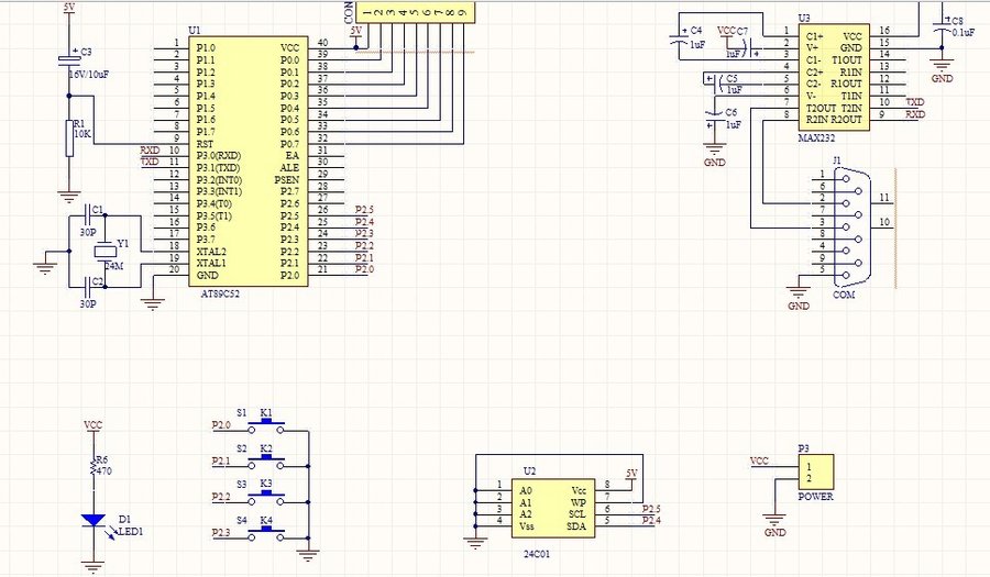
    未命名.jpg 这是我的图,就一个最小系统,几个按键,一个EEPROM,那个串口没用呢,板子没有PCB,自己焊接的,我用一个1602的程序测试了,1602显示正常,这样应该说明没问题吧,换上点阵的程序就不行了,接口已经对应好了,就是不亮,en接地也不行

附件是程序

四字左移屏.rar

36.12 KB, 下载次数: 302, 下载积分: 一乐金币 -1

回复

使用道具 举报

 楼主| 发表于 2012-4-11 10:13 | 显示全部楼层
OE使能接口和学习板上的接口对应么?或者直接把OE使能接地试试

最好上个图看看最小系统板,是PCB还是自己 ...
whty2010 发表于 2012-4-10 22:59 https://www.yleee.com.cn/images/common/back.gif



   我自己焊接的,用1602的测试程序试了一下没问题,换上点阵就一点都不亮啊,郁闷
回复

使用道具 举报

发表于 2012-4-11 10:48 | 显示全部楼层
本帖最后由 一家人 于 2012-4-11 11:20 编辑

哈哈 我就是用自己做的最小系统控制卡,只能点亮上下屏的最后一列,不知何故,兴许你我犯的是同一错误!无奈更无语!
回复

使用道具 举报

 楼主| 发表于 2012-4-11 11:08 | 显示全部楼层
哈哈 我就是用自己做的最小系统控制卡,只能点亮上下屏的最后一列,不知何故,兴许你我犯的是同一错误!
一家人 发表于 2012-4-11 10:48 https://www.yleee.com.cn/images/common/back.gif



   整的我都郁闷了,不知道什么原因啊
回复

使用道具 举报

发表于 2012-4-11 11:40 | 显示全部楼层
本帖最后由 慎华 于 2012-4-11 11:41 编辑

CLK STB换成P3口ABCD行扫换成P1口。试试
回复

使用道具 举报

本版积分规则

QQ|一淘宝店|手机版|商店|一乐电子 ( 粤ICP备09076165号 ) 公安备案粤公网安备 44522102000183号

GMT+8, 2026-3-13 21:29 , Processed in 0.036618 second(s), 30 queries , Gzip On.

Powered by Discuz! X3.5

© 2001-2025 Discuz! Team.

快速回复 返回顶部 返回列表