一乐电子

 找回密码
 请使用微信账号登录和注册会员

QQ登录

只需一步,快速开始

微信扫码登录

手机号码,快捷登录

手机号码,快捷登录

搜索
楼主: showpc

用M8做的led控制卡

  [复制链接]
发表于 2012-6-4 12:50 | 显示全部楼层
如果出套件,我要1套
回复

使用道具 举报

发表于 2012-6-4 15:10 | 显示全部楼层
套件我也需要
回复

使用道具 举报

发表于 2012-6-4 15:35 | 显示全部楼层
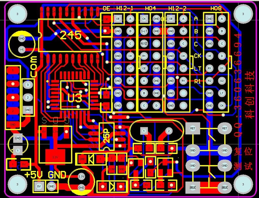
很明显PCB图和实物不一致啊! 哈哈哈!
paradise 发表于 2012-6-4 12:30 https://www.yleee.com.cn/images/common/back.gif



    确实不一致
回复

使用道具 举报

发表于 2012-6-4 15:35 | 显示全部楼层
楼主发完帖子也不来看看啊
回复

使用道具 举报

发表于 2012-6-4 20:00 | 显示全部楼层
楼主准备吃套件吗
回复

使用道具 举报

发表于 2012-6-4 20:02 | 显示全部楼层
楼主准备出套件吗
回复

使用道具 举报

发表于 2012-6-4 20:56 | 显示全部楼层
预定套件
回复

使用道具 举报

发表于 2012-6-4 21:04 | 显示全部楼层
有套件我要
回复

使用道具 举报

 楼主| 发表于 2012-6-7 21:22 | 显示全部楼层
上机位和pcb 有两个板  只打了一个样板出来
最大支持32X224点 单色

第一版

第一版

第二版带时钟

第二版带时钟

上机位

上机位
回复

使用道具 举报

 楼主| 发表于 2012-6-7 21:45 | 显示全部楼层
各位。不好意思,这两天有点忙没上来
回复

使用道具 举报

本版积分规则

QQ|一淘宝店|手机版|商店|一乐电子 ( 粤ICP备09076165号 ) 公安备案粤公网安备 44522102000183号

GMT+8, 2026-3-13 22:40 , Processed in 0.032885 second(s), 26 queries , Gzip On.

Powered by Discuz! X3.5

© 2001-2025 Discuz! Team.

快速回复 返回顶部 返回列表