一乐电子

 找回密码
 请使用微信账号登录和注册会员

QQ登录

只需一步,快速开始

微信扫码登录

手机号码,快捷登录

手机号码,快捷登录

搜索
查看: 14271|回复: 48

我仿制的STC白光控制器付单面PCB文件和用杂志热转印过程

 火.. [复制链接]
发表于 2012-6-14 09:58 | 显示全部楼层 |阅读模式
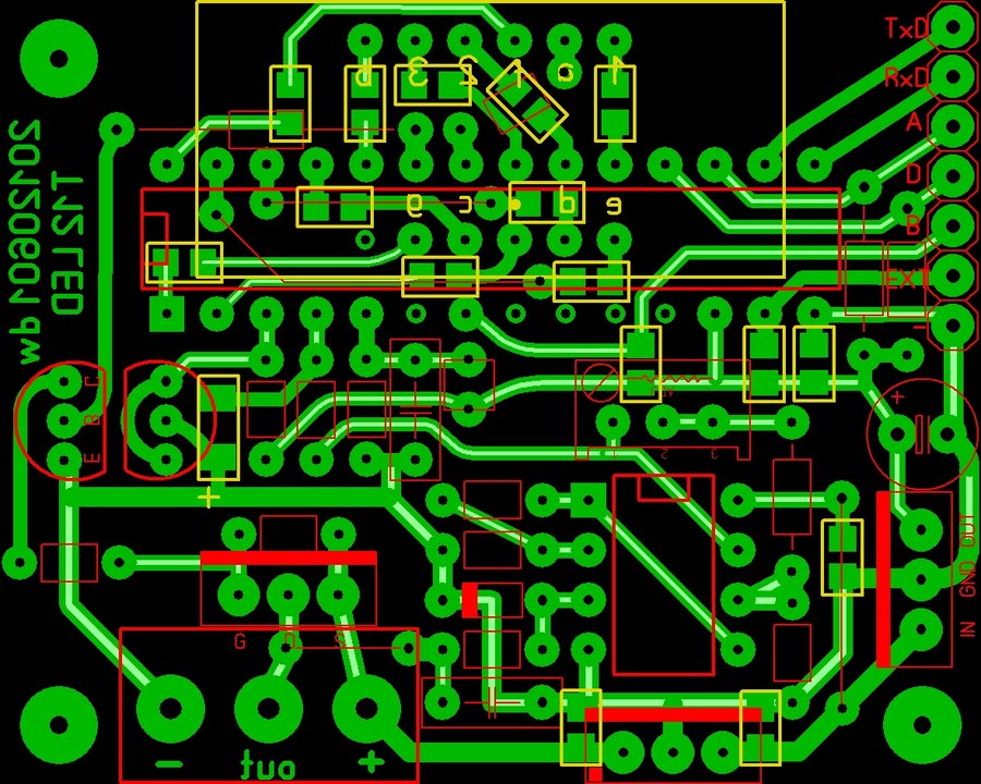
好久没来坛子里了在此发上我仿制的STC白光控制器付单面PCB文件和用杂志热转印过程,给需要的同志
t12.JPG
DSCF4826.JPG
DSCF4827.JPG
DSCF4828.JPG
DSCF4829.JPG
DSCF4830.JPG
DSCF4832.JPG
DSCF4833.JPG
DSCF4834.JPG
DSCF4836.JPG
DSCF4837.JPG
DSCF4838.JPG
DSCF4840.JPG
DSCF4842.JPG
DSCF4844.JPG

t12.rar

45.61 KB, 下载次数: 1999, 下载积分: 一乐金币 -1

评分

参与人数 1一乐金币 +20 收起 理由
fat + 20 做得好,学习了

查看全部评分

发表于 2012-6-14 10:07 | 显示全部楼层
杂志也可以??牛
回复

使用道具 举报

发表于 2012-6-14 10:31 | 显示全部楼层
竟然还画了半圆,难得。
回复

使用道具 举报

发表于 2012-6-14 10:31 | 显示全部楼层
那个黑乎乎的是神马玩意儿?
回复

使用道具 举报

发表于 2012-6-14 10:33 | 显示全部楼层
铜版纸印刷的都可以做转印纸的
回复

使用道具 举报

发表于 2012-6-14 10:37 | 显示全部楼层
那个5.1V的稳压管的正负极是不是标错了?
回复

使用道具 举报

发表于 2012-6-14 10:44 | 显示全部楼层
确实牛,LZ用的什么激打?????
回复

使用道具 举报

 楼主| 发表于 2012-6-14 12:44 | 显示全部楼层
那个黑乎乎的是神马玩意儿?
199003326 发表于 2012-6-14 10:31 https://www.yleee.com.cn/images/common/back.gif



    那是热敏电阻NTC
回复

使用道具 举报

 楼主| 发表于 2012-6-14 12:47 | 显示全部楼层
确实牛,LZ用的什么激打?????
261307853 发表于 2012-6-14 10:44 https://www.yleee.com.cn/images/common/back.gif



HP的打印机,单位里打得什么型号的忘了
回复

使用道具 举报

发表于 2012-6-14 13:01 | 显示全部楼层
那是热敏电阻NTC
pdwdwdw 发表于 2012-6-14 12:44 https://www.yleee.com.cn/images/common/back.gif



    俺是说熨斗边上的那个圆柱形物体,嘿嘿
回复

使用道具 举报

本版积分规则

QQ|一淘宝店|手机版|商店|一乐电子 ( 粤ICP备09076165号 ) 公安备案粤公网安备 44522102000183号

GMT+8, 2025-12-16 19:51 , Processed in 0.039853 second(s), 31 queries , Gzip On.

Powered by Discuz! X3.5

© 2001-2025 Discuz! Team.

快速回复 返回顶部 返回列表