一乐电子

 找回密码
 请使用微信账号登录和注册会员

QQ登录

只需一步,快速开始

微信扫码登录

手机号码,快捷登录

手机号码,快捷登录

搜索
查看: 5705|回复: 11

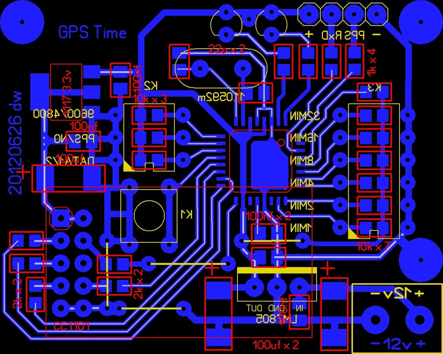
我仿制yeyu1234的简易母钟,提供pcb文件共有需要的朋友

[复制链接]
发表于 2012-6-30 00:05 | 显示全部楼层 |阅读模式
我仿制yeyu1234的简易母钟,提供pcb文件共有需要的朋友
这是我用杂志转印的线宽最细的一回0.4mm效果十分理想
在这里感谢yeyu1234提供这么好的制作个大家
gps.JPG
DSCF4921.JPG
DSCF4924.JPG
DSCF4925.JPG
DSCF4926.JPG
DSCF4927.JPG
DSCF4928.JPG
DSCF4931.JPG

母钟系统.rar

631.01 KB, 下载次数: 349, 下载积分: 一乐金币 -1

评分

参与人数 1一乐金币 +20 收起 理由
fat + 20 感谢分享!

查看全部评分

发表于 2012-6-30 00:29 | 显示全部楼层
非常感谢啊, 当单片机的素材了,暑假学习区——————————
回复

使用道具 举报

发表于 2012-7-1 13:44 | 显示全部楼层
不错啊,什么时候做点成品啊~!~
回复

使用道具 举报

发表于 2012-7-1 14:00 | 显示全部楼层
有代码不?
客官来玩啊。
回复

使用道具 举报

发表于 2012-8-8 21:45 | 显示全部楼层
看是不错!
回复

使用道具 举报

发表于 2012-8-9 10:29 | 显示全部楼层
看是不错!
回复

使用道具 举报

发表于 2012-8-10 14:41 | 显示全部楼层
看是不错!
回复

使用道具 举报

发表于 2012-8-10 19:11 | 显示全部楼层
希望能有套件
回复

使用道具 举报

发表于 2012-8-10 20:10 | 显示全部楼层
请问PCB是热转印做的吗?
回复

使用道具 举报

发表于 2021-2-28 02:48 | 显示全部楼层
问楼主,熔丝位是多少呢?谢谢
回复

使用道具 举报

本版积分规则

QQ|一淘宝店|手机版|商店|一乐电子 ( 粤ICP备09076165号 ) 公安备案粤公网安备 44522102000183号

GMT+8, 2026-1-11 17:24 , Processed in 0.038368 second(s), 31 queries , Gzip On.

Powered by Discuz! X3.5

© 2001-2025 Discuz! Team.

快速回复 返回顶部 返回列表