一乐电子

 找回密码
 请使用微信账号登录和注册会员

QQ登录

只需一步,快速开始

微信扫码登录

手机号码,快捷登录

手机号码,快捷登录

搜索
查看: 9735|回复: 13

[3AG1电路集锦] 单按键双路控制电子开关电路

[复制链接]
发表于 2012-9-7 20:17 | 显示全部楼层 |阅读模式
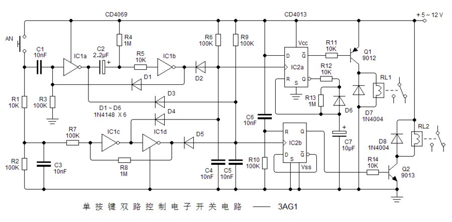
电路要求:

1. 用一个按键控制两路电子开关,短暂按动开关时(时间小于1秒),控制1路继电器开启及关闭,按下按钮开关的时间超过2秒,则控制另一路继电器开启及关闭。

2. 控制电路要安全可靠,两路开关动作时互不干扰。

3. 使用常见的零件,价廉易做。
 楼主| 发表于 2012-9-7 20:18 | 显示全部楼层
控制两路继电器分别开启及关闭的电路:

单按键双路控制电子开关电路-2.GIF
回复

使用道具 举报

 楼主| 发表于 2012-9-7 20:27 | 显示全部楼层
上面电路中,调整R4 C2 的值,使单稳电路的时间在1.5秒左右。
R4/C2的值不必按照图中的数值,也可以用4M7/470nF,2M2/1uF,470K/4.7uF等都可以。
回复

使用道具 举报

 楼主| 发表于 2012-9-7 20:31 | 显示全部楼层
请问3阿哥这个开关有没简单点的方法来实现(不用MCU来做):
单键触发控制,
1.按第一次打开第一路并延时几秒关断,另一路不开;
2.如果在规定时间内如连按2次(或长按一定时间)第二路打开并长开;不影响第一路仍然在延时时间到后关闭,如果不是在规定时间内连按则永远只出现第一种状态。
3.在第二种状态下止时再按一次(或长按)第二路关,并返回到初始状态1下
现我只知道用十进制计数(如4017)可以实现,不知有没其它方法可以实现?
xu_xiazai 发表于 2012-9-4 14:30 https://www.yleee.com.cn/images/common/back.gif


下面的电路,继电器1 为单稳态,继电器2 为双稳态:

单按键双路控制电子开关电路-3.GIF
回复

使用道具 举报

 楼主| 发表于 2012-9-7 20:33 | 显示全部楼层
上面电路中,调整R13 C7的值可以调整继电器1 的单稳时间。
回复

使用道具 举报

发表于 2012-9-7 21:08 | 显示全部楼层
谢谢,好资料,辛苦了!!!
回复

使用道具 举报

发表于 2012-9-7 21:37 | 显示全部楼层
每篇都是经典之作。
回复

使用道具 举报

发表于 2012-9-7 22:18 | 显示全部楼层
这个还是用单片机简单。
回复

使用道具 举报

发表于 2012-9-7 22:47 | 显示全部楼层
还是用MCU吧,一种6脚的微型MCU,连外围零件都不用。
回复

使用道具 举报

 楼主| 发表于 2012-9-8 13:06 | 显示全部楼层
这个还是用单片机简单。
benli 发表于 2012-9-7 22:18 https://www.yleee.com.cn/images/common/back.gif



    是呀,像这类按键需要多用途控制的开关电路,用单片机是最简单的。

只是这个帖子的楼主有一个先决条件,就是“(不用MCU来做)”:

https://www.yleee.com.cn/thread-18076-1-1.html
回复

使用道具 举报

本版积分规则

QQ|一淘宝店|手机版|商店|一乐电子 ( 粤ICP备09076165号 ) 公安备案粤公网安备 44522102000183号

GMT+8, 2026-2-26 21:19 , Processed in 0.042875 second(s), 30 queries , Gzip On.

Powered by Discuz! X3.5

© 2001-2025 Discuz! Team.

快速回复 返回顶部 返回列表