一乐电子

 找回密码
 请使用微信账号登录和注册会员

QQ登录

只需一步,快速开始

微信扫码登录

手机号码,快捷登录

手机号码,快捷登录

搜索
楼主: fish8840

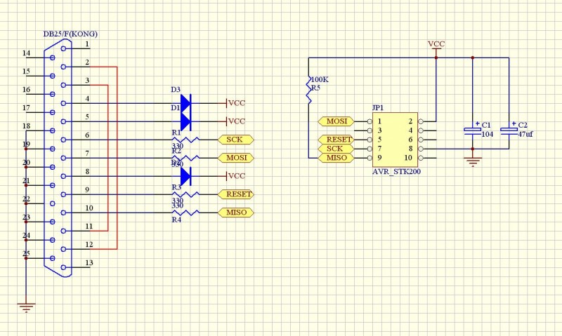
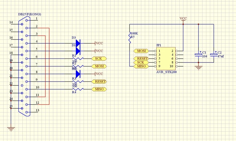
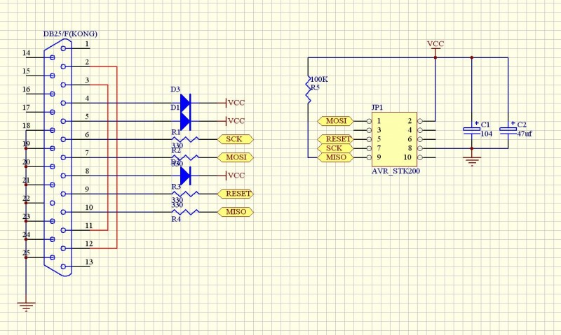
并口烧录M8和T26的最简单方法,不需要外围元件。

 火... [复制链接]
发表于 2010-2-2 13:49 | 显示全部楼层
顶一下!!!
回复

使用道具 举报

发表于 2010-2-2 15:56 | 显示全部楼层
我的刷M8过程好像没有擦除这个过程那,没擦除就写入的话会不会有问题?
ccyygg1 发表于 2009-11-29 01:22 https://www.yleee.com.cn/images/common/back.gif



    你可能写的是新的M8,如果M8里面原来有内容(也就是非空片),你写完校验会通不过的.
回复

使用道具 举报

发表于 2010-2-2 15:57 | 显示全部楼层
这种方法的确“很简单”!
作为“高手”来玩玩,是非常好的创意。

而对于“初学者”,或者说“菜鸟”, ...
无锡风 发表于 2009-11-21 16:41 https://www.yleee.com.cn/images/common/back.gif



    完全同意,所以很多并口下载线都要用244或是373,就是要起到隔离的作用.
回复

使用道具 举报

发表于 2010-2-20 19:31 | 显示全部楼层
怎么图片没有了???
回复

使用道具 举报

发表于 2010-2-20 19:39 | 显示全部楼层
请楼主修补哈图片呢,谢谢!
回复

使用道具 举报

发表于 2010-2-21 22:38 | 显示全部楼层
顶,学习了,先收藏下来。
回复

使用道具 举报

发表于 2010-2-22 09:41 | 显示全部楼层
看到图了,非常好,顶个!
回复

使用道具 举报

发表于 2010-2-22 10:49 | 显示全部楼层
可以是可以,但是这种做法容易搞坏并口(或串口)不建议新手操作或常用。用USB的就很好。又安全又方便。
回复

使用道具 举报

发表于 2010-3-12 23:25 | 显示全部楼层
恩好 学习收藏了
回复

使用道具 举报

发表于 2010-3-21 11:01 | 显示全部楼层
友情贴图
安全的电路图,连接空的avr芯片,但avr要能起振,不然就得接好相应的晶振。

建议有条件的做PonyProg的串口版本


未命名.JPG

AVR_STK200(YUKI).rar (11.44 KB, 下载次数: 744)
回复

使用道具 举报

本版积分规则

QQ|一淘宝店|手机版|商店|一乐电子 ( 粤ICP备09076165号 ) 公安备案粤公网安备 44522102000183号

GMT+8, 2026-3-21 19:09 , Processed in 0.052284 second(s), 28 queries , Gzip On.

Powered by Discuz! X3.5

© 2001-2025 Discuz! Team.

快速回复 返回顶部 返回列表