一乐电子

 找回密码
 请使用微信账号登录和注册会员

QQ登录

只需一步,快速开始

微信扫码登录

手机号码,快捷登录

手机号码,快捷登录

搜索
楼主: haol

新做的数控电源38V2A见图片!

  [复制链接]
 楼主| 发表于 2013-1-30 13:58 | 显示全部楼层
到了过年,公司里的事比较多,人又少,忙了快1个月才消停一点!不过今年不错还搞了个先进工作者和先进集体!就是奖金没多少!
回复

使用道具 举报

 楼主| 发表于 2013-1-30 14:06 | 显示全部楼层
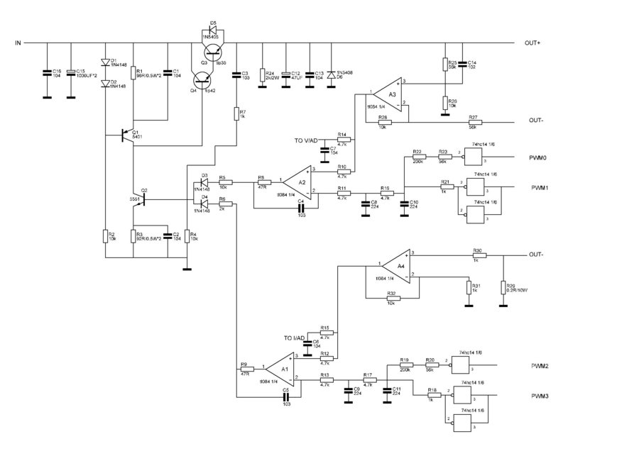
[img][/img]

power1.pdf

177.56 KB, 下载次数: 626, 下载积分: 一乐金币 -1

模拟部分的电路

回复

使用道具 举报

 楼主| 发表于 2013-1-30 14:09 | 显示全部楼层
power1.pdf (177.56 KB, 下载次数: 550)

终于发上去图片了!

终于发上去图片了!
apower1.pdfttach://129293.pdf
回复

使用道具 举报

发表于 2013-2-2 18:05 | 显示全部楼层
回复 23# haol


    特别想看看过采样的程序,STC基准电压就连在电源上,不知道怎么实现过采样的?能把程序发出来吗?或者发我邮箱也行tssmcu@qq.com, 临表涕零啊!!
回复

使用道具 举报

 楼主| 发表于 2013-2-3 15:47 | 显示全部楼层
回复 24# tssmcu


    while(js<=32)                    {


                     ShowResult(0);              //Show Channel0


                     adc_res_temp=A0_res+adc_res_temp;
                     js++;
                     }
                   A0_res=(int)adc_res_temp/8;
回复

使用道具 举报

发表于 2013-2-3 17:55 | 显示全部楼层
回复 25# haol


    这不就是求平均了嘛!完了不按照小数取,只留下前12位,但是基准电压滤波做的好点不是挺稳定的么?而且噪声是不稳定的随机跳动的,我看他们AVR弄得在REF上连的滤波后的PWM,我还以为他自己用PWM给了一个定周期的微小噪声,随机噪声都可以啊!
回复

使用道具 举报

发表于 2013-2-3 17:57 | 显示全部楼层
回复 25# haol


    对了,你那个PWM合成器,用了反相器增强一下,为啥不用IO直接推挽啊?是会增加AD噪声还是会影响DA精度?
回复

使用道具 举报

 楼主| 发表于 2013-2-3 18:22 | 显示全部楼层
不是说了吗?2个原因,1.  74HC14带施密特触发,驱动电流比IO直推好很多,2.  当PWM占空比为0时,实际还是有一点高电平输出,但PWM为100%时,输出都为高电平,通过反向器后,可以确保为0,。关于过采样,电源的白噪音足够用了。4倍过采样应该是16/4,我这里用32 /8,已经带2倍中采了,STC的AD速率还是比较高的(12MHZ) 。
回复

使用道具 举报

 楼主| 发表于 2013-2-3 18:23 | 显示全部楼层
我试过用64/16,效果差不多!就一直用32/8了。
回复

使用道具 举报

发表于 2013-4-15 18:11 | 显示全部楼层
真不错!看的心动啊!
回复

使用道具 举报

本版积分规则

QQ|一淘宝店|手机版|商店|一乐电子 ( 粤ICP备09076165号 ) 公安备案粤公网安备 44522102000183号

GMT+8, 2026-4-21 20:57 , Processed in 0.035426 second(s), 28 queries , Gzip On.

Powered by Discuz! X3.5

© 2001-2025 Discuz! Team.

快速回复 返回顶部 返回列表