一乐电子
|
17330| 59
|
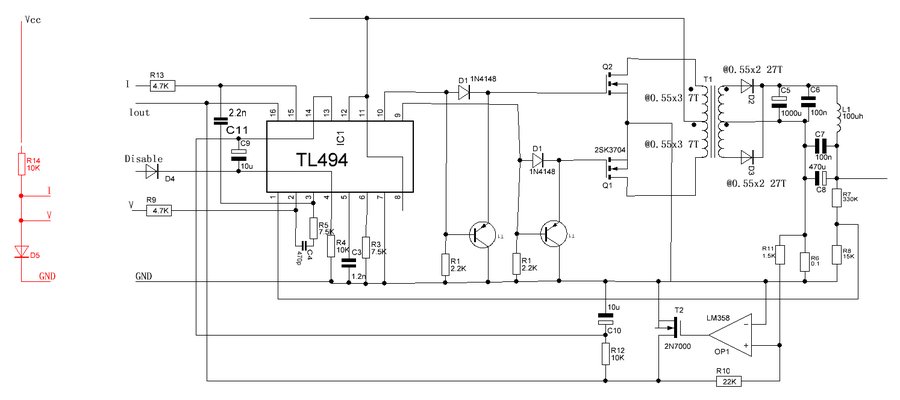
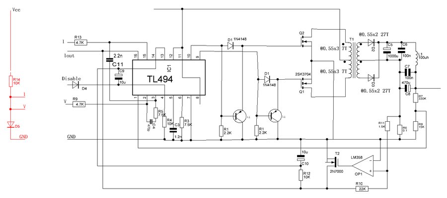
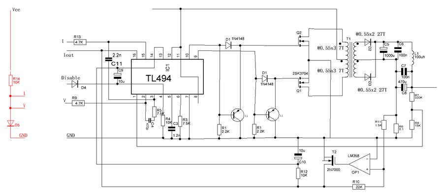
做了一块可升压/降压,电流电压均可控的开关稳压板 |

|
| |
|一淘宝店|手机版|商店|一乐电子
( 粤ICP备09076165号 )
粤公网安备 44522102000183号
GMT+8, 2025-12-16 08:33 , Processed in 0.045956 second(s), 34 queries , Gzip On.
Powered by Discuz! X3.5
© 2001-2025 Discuz! Team.