一乐电子

 找回密码
 请使用微信账号登录和注册会员

QQ登录

只需一步,快速开始

微信扫码登录

手机号码,快捷登录

手机号码,快捷登录

搜索
查看: 138102|回复: 288

新版晶体管测试器AVR-Transistortester

 火... [复制链接]
发表于 2013-1-7 12:20 | 显示全部楼层 |阅读模式
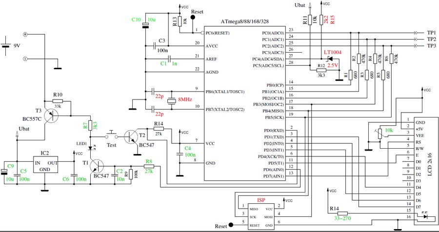
论坛里面的晶体管测试器AVR-Transistortester大家在2010年都玩得如火如荼,但是其后续升级版大家都没有关注,相比较老版本升级了很多内容,大家不妨DIY一下娱乐娱乐!新版本网址:
http://www.mikrocontroller.net/articles/AVR_Transistortester 新M8原理图.bmp

评分

参与人数 2一乐金币 +25 收起 理由
wzhy154957 + 5 很给力!
fujiachun + 20 谢谢分享

查看全部评分

发表于 2013-1-7 12:40 | 显示全部楼层
呵呵,早有关注,并且已经开始画板子啦,哈哈。
回复

使用道具 举报

发表于 2013-1-7 12:43 | 显示全部楼层
这此的几只电阻打算用0.1%的,看看精度有多少提高。哈哈
回复

使用道具 举报

发表于 2013-1-7 12:49 | 显示全部楼层
呵呵,早有关注,并且已经开始画板子啦,哈哈。
浩祺心 发表于 2013-1-7 12:40 https://www.yleee.com.cn/images/common/back.gif



    你才搞啊!我都画完了
a.JPG
回复

使用道具 举报

发表于 2013-1-7 12:51 | 显示全部楼层
新版的一些原件,是可选的,其实和旧版的没有多大区别在硬件上,比如他的esr功能和许老师的esr表比起来就是小儿科,当然了,大概看下还是不错的
回复

使用道具 举报

发表于 2013-1-7 12:59 | 显示全部楼层
不错的玩具.
回复

使用道具 举报

发表于 2013-1-7 13:08 | 显示全部楼层
看看              .
回复

使用道具 举报

发表于 2013-1-7 13:27 | 显示全部楼层
马上动手布线。。。我喜欢贴片的。看着比直插的舒服。。


谁能翻一下具体多了那些功能呢。
回复

使用道具 举报

发表于 2013-1-7 13:28 | 显示全部楼层
新版和老版线路好像区别不大啊、、?、?新版是提高检测的精度吗????
回复

使用道具 举报

发表于 2013-1-7 13:58 | 显示全部楼层
回复

使用道具 举报

本版积分规则

QQ|一淘宝店|手机版|商店|一乐电子 ( 粤ICP备09076165号 ) 公安备案粤公网安备 44522102000183号

GMT+8, 2025-11-25 04:41 , Processed in 0.042559 second(s), 31 queries , Gzip On.

Powered by Discuz! X3.5

© 2001-2025 Discuz! Team.

快速回复 返回顶部 返回列表