一乐电子

 找回密码
 请使用微信账号登录和注册会员

QQ登录

只需一步,快速开始

微信扫码登录

手机号码,快捷登录

手机号码,快捷登录

搜索
楼主: caiyc2003

[51单片机] stc 12c5a60s2 的pwn能否高于8位256分辨率

  [复制链接]
发表于 2013-1-9 00:30 | 显示全部楼层
So 我建议,如果你一定要用STC,要高分辨率的DA 那就用PWM+R2R来试试
另外: stc12c56ad有4路8bit PWM. 两两组合,分别控制电压和电流.
再另外:我上面说的线性不好,是用同相相加的. 你可以试试反相相加...反相相加参考我的STM32数控电源的原理图
回复

使用道具 举报

 楼主| 发表于 2013-1-11 13:22 | 显示全部楼层
stc12c56ad我看说明上没有说是4通道的啊。并且这个s2的用的最多了,买了5片。能不能通过定时器+pwm的方式产生n多分辨率的pwm呢。
我试了下ad,还可以。就是低电压的时候有些不准了,偏大一点。软件修正一下,应该没问题
就是这个da的pwm,分辨率太低了。
看说明有几天了,菜鸟一个,头大啊。
回复

使用道具 举报

发表于 2013-1-12 04:30 | 显示全部楼层
回复 12# caiyc2003


是                                                                                                                                                                                               
STC12C5620AD 有4路pwm
回复

使用道具 举报

 楼主| 发表于 2013-1-13 23:59 | 显示全部楼层
回复 13# mytomatoes
手里只有12c60s2.因陋就简吧,看看怎么能提高精度
回复

使用道具 举报

发表于 2013-1-14 07:53 | 显示全部楼层
8位pwm都不知有什麼用,我都是用TIMER產生出來
回复

使用道具 举报

发表于 2013-1-21 10:42 | 显示全部楼层
回复  caiyc2003


是                                                                                                                                                                                                
STC12C5620AD 有4路pwm
mytomatoes 发表于 2013-1-12 04:30 https://www.yleee.com.cn/images/common/back.gif



汗。你和楼主说的是两个系列的单片机。。。

STC12C5620AD和STC12C5A60S2系列。
回复

使用道具 举报

发表于 2013-1-22 17:32 | 显示全部楼层
可以的,但程序设计要一些技巧。
比如,输出131.5字,那么可以在131与132字切换。其平均就是131.5字
再如,要输入131.25字,则输入131字3次,132字1次。
可以使用一个累加器,定时累加,当累加器溢出时则加1字,否则加0字。
这个“定时器”,可以使用PWM自身的中断功能来做。
回复

使用道具 举报

发表于 2013-2-2 16:30 | 显示全部楼层
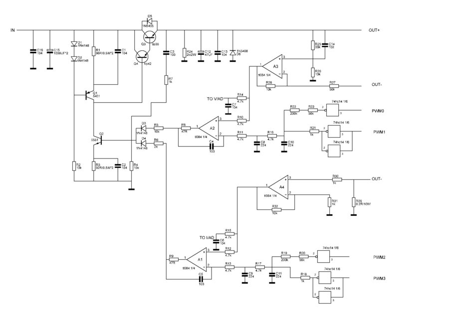
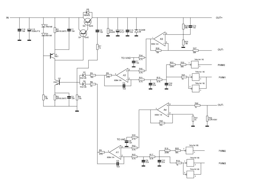
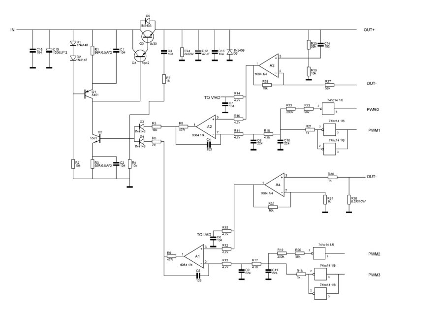
关于STC无法关闭到0的问题, power1.jpg 可以通过反向器解决,STC占空比为100% 时,反向器为0,具体见下图,
回复

使用道具 举报

发表于 2013-2-2 16:31 | 显示全部楼层
PWM0和PWM1合成一组16位D/A,
回复

使用道具 举报

发表于 2013-2-2 16:32 | 显示全部楼层
PWM2和PWM3合成一组16位,正好可以分别控制电压和电流。见我的主题https://www.yleee.com.cn/thread-20404-1-1.html
回复

使用道具 举报

本版积分规则

QQ|一淘宝店|手机版|商店|一乐电子 ( 粤ICP备09076165号 ) 公安备案粤公网安备 44522102000183号

GMT+8, 2026-3-31 16:29 , Processed in 0.031668 second(s), 28 queries , Gzip On.

Powered by Discuz! X3.5

© 2001-2025 Discuz! Team.

快速回复 返回顶部 返回列表