一乐电子

 找回密码
 请使用微信账号登录和注册会员

QQ登录

只需一步,快速开始

微信扫码登录

手机号码,快捷登录

手机号码,快捷登录

搜索
查看: 4725|回复: 21

现在的节能灯都使用专用驱动IC吗?

[复制链接]
发表于 2013-2-23 22:11 | 显示全部楼层 |阅读模式
本帖最后由 yleee 于 2013-2-24 08:04 编辑

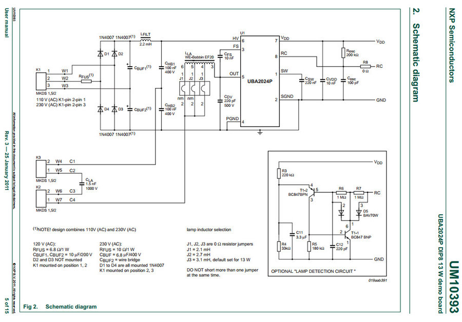
拿到一个普通节能灯,外包装写着新一代节能灯,由于好奇心驱使,就把它拆开了,看做工还不错,使用集成电路,谷歌搜索一下,发现是专用驱动IC,型号是UBA2024P,NXP公司的产品,http://www.nxp.com/documents/user_manual/UM10393.pdf
用节能灯专用驱动IC的节能灯还是第一次见到。

下面是网络搜索来的,直接复制了。
一体化节能灯专用芯片--UBA2024(内置MOSFET)
    UBA2024是philips在2001年推出的芯片,采用EZ-HV SOI工艺制造,内部集成驱动电路和两个mos管,特别适合制造紧凑型的荧光灯,功率从3w~15w不等.
    该集成电路内部含有两只半桥功率晶体管、电平移位器、功率管驱动器、自举电路、内部用的低压电源、自激振荡器以及为软启动、预热所需要的启动及扫频功能,采用专用的SO-14封装,它具有良好的热传导性能.由于它集成度很高,只需少量的外接组件,就可以组成一个自镇流灯,价格相比采用13005等三极管的方案,比之高不了多少,但是性能上就好很多.
  特点:1.集成了两个功率MOS
        2.集成了自举二极管
        3.不需低压供电,直接用高电压产生芯片工作所需电压
        4.最大电压550V
        5.可调的振荡器频率
        6.含有软启动,可减轻开机时的瞬间电流的影响
        7.最小的发光时间控制


2013-2-23 22-11-11.jpg
2013-2-24 8-01-21.jpg
2013-2-24 8-01-47.jpg
发表于 2013-2-23 22:19 | 显示全部楼层
木见过,开眼鸟
回复

使用道具 举报

发表于 2013-2-23 22:46 | 显示全部楼层
有需求自会有市场。。。价格几何?
回复

使用道具 举报

发表于 2013-2-24 00:11 | 显示全部楼层
王老板,你那里有吗。想要几只把家里的都升级了。
回复

使用道具 举报

发表于 2013-2-24 10:06 | 显示全部楼层
用专用驱动IC的节能灯第一次见到,不知价格如何?
回复

使用道具 举报

发表于 2013-2-24 10:28 | 显示全部楼层
这个电源接触良好时故障率会很低的。
回复

使用道具 举报

发表于 2013-2-24 12:02 | 显示全部楼层
没见过做工这么好的节能灯,不知道价格几何?
回复

使用道具 举报

发表于 2013-2-24 13:12 | 显示全部楼层
估计很贵吧?
回复

使用道具 举报

发表于 2013-2-25 14:26 | 显示全部楼层
做工是不错了
我在本地一工厂见过LED球泡灯电路用了几个钽电容的,那个是做出口单
回复

使用道具 举报

发表于 2013-2-25 21:27 | 显示全部楼层
嗯,最好是有相关的参数,考虑更换一批家里的老牌的节能灯。
回复

使用道具 举报

本版积分规则

QQ|一淘宝店|手机版|商店|一乐电子 ( 粤ICP备09076165号 ) 公安备案粤公网安备 44522102000183号

GMT+8, 2025-11-27 19:18 , Processed in 0.038927 second(s), 30 queries , Gzip On.

Powered by Discuz! X3.5

© 2001-2025 Discuz! Team.

快速回复 返回顶部 返回列表