一乐电子

 找回密码
 请使用微信账号登录和注册会员

QQ登录

只需一步,快速开始

微信扫码登录

手机号码,快捷登录

手机号码,快捷登录

搜索
查看: 4331|回复: 11

[其他综合] 一个好玩、实用的东西,高手请进。

[复制链接]
发表于 2013-4-2 09:06 | 显示全部楼层 |阅读模式
本帖最后由 yunfei18 于 2013-4-2 09:08 编辑

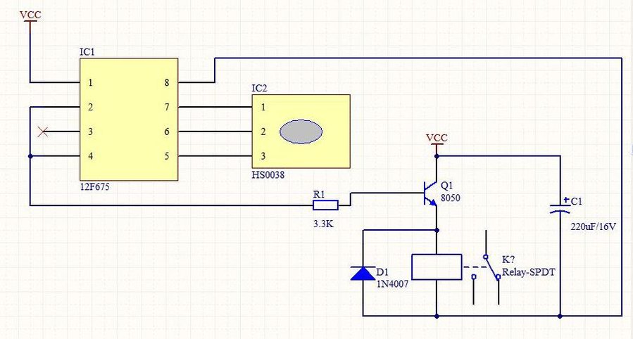
     看到了一个自学习型的红外遥控开关,通过学习可以用任意遥控器控制通断,对控制一些电器非常实用,而且电路简单。把电路图传上来了,寻找高手看能不能编写程序。

原理图

原理图

单片机用的是12F675,普通的红外接收头,5V供电。
下面是设置说明:
设置方法:
1、学习遥控编码: 按遥控器任意按键不要松开
    ↓(25秒后遥控开关将切换一次开关状态)
松开遥控器
↓(1秒后遥控开关将切换一次开关状态)
按下要学习的按钮
遥控开关切换一次开关状态,学习完成
2、设置工作状态
设置为上电关闭状态:
按遥控器任意按键不要松开
    ↓(25秒后遥控开关将切换一次开关状态)
不要松开遥控器按键
↓(5秒后遥控开关将切换一次开关状态)
松开遥控器,设置为上电关闭方式
设置为上电接通状态:
按遥控器任意按键不要松开
    ↓(25秒后遥控开关将切换一次开关状态)
不要松开遥控器按键
↓(5秒后遥控开关将切换一次开关状态)
不要松开遥控器按键
↓(5秒后遥控开关将切换一次开关状态)
松开遥控器,设置为上电接通方式
设置为恢复断电前状态:
按遥控器任意按键不要松开
    ↓(25秒后遥控开关将切换一次开关状态)
不要松开遥控器按键
↓(5秒后遥控开关将切换一次开关状态)
不要松开遥控器按键
↓(5秒后遥控开关将切换一次开关状态)
不要松开遥控器按键
↓(5秒后遥控开关将切换一次开关状态)
松开遥控器,设置为恢复断电前状态
发表于 2013-4-2 10:21 | 显示全部楼层
等高手。。。
回复

使用道具 举报

发表于 2013-4-2 10:36 | 显示全部楼层
阿莫那边有资料,很久以前看到过
回复

使用道具 举报

发表于 2013-4-2 10:53 | 显示全部楼层
看到网上有用89C2051做的,就是没有资料!这个东西很实用!
回复

使用道具 举报

发表于 2013-4-2 11:30 | 显示全部楼层
坐等高手过来。
手里刚好有这片子
回复

使用道具 举报

发表于 2013-4-2 11:47 | 显示全部楼层
这个是PIC的单片机,把解码出来的值存到内部EEPROM里边应该是这样的,下次就可以做为判断的依据了
回复

使用道具 举报

 楼主| 发表于 2013-4-2 13:01 | 显示全部楼层
xfdr0805 发表于 2013-4-2 11:47 static/image/common/back.gif
这个是PIC的单片机,把解码出来的值存到内部EEPROM里边应该是这样的,下次就可以做为判断的依据了

解码不了,编程器读不出数据
回复

使用道具 举报

发表于 2013-4-2 13:42 | 显示全部楼层
yunfei18 发表于 2013-4-2 13:01 static/image/common/back.gif
解码不了,编程器读不出数据

我说的是写程序的思路而已,程序应该是加密了
回复

使用道具 举报

发表于 2013-4-8 14:03 | 显示全部楼层
额,不太懂啊
回复

使用道具 举报

发表于 2013-6-15 21:56 | 显示全部楼层
期盼高手释疑,这很实用了。
回复

使用道具 举报

本版积分规则

QQ|一淘宝店|手机版|商店|一乐电子 ( 粤ICP备09076165号 ) 公安备案粤公网安备 44522102000183号

GMT+8, 2026-1-30 20:03 , Processed in 0.037392 second(s), 30 queries , Gzip On.

Powered by Discuz! X3.5

© 2001-2025 Discuz! Team.

快速回复 返回顶部 返回列表