一乐电子

 找回密码
 请使用微信账号登录和注册会员

QQ登录

只需一步,快速开始

微信扫码登录

手机号码,快捷登录

手机号码,快捷登录

搜索
查看: 5679|回复: 2

原创』烂尾楼系列之三:高频信号源

[复制链接]
发表于 2008-11-25 16:25 | 显示全部楼层 |阅读模式
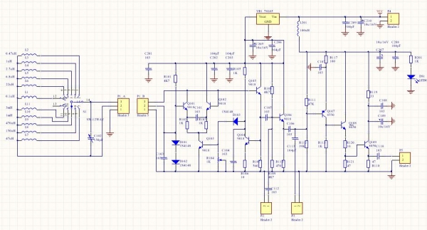
比较老土的,不过挺好用,就是频率不是很稳,这个只是个模块,因为计划是扫频仪中的一个部分
Singal.JPG
 楼主| 发表于 2008-12-26 07:21 | 显示全部楼层
MC1648,立星买了几块,不过波形没调试出来,还有两块坏的,后来才改成这个
回复

使用道具 举报

发表于 2009-2-13 23:51 | 显示全部楼层
看看怎样 ................
回复

使用道具 举报

本版积分规则

QQ|一淘宝店|手机版|商店|一乐电子 ( 粤ICP备09076165号 ) 公安备案粤公网安备 44522102000183号

GMT+8, 2025-11-24 03:01 , Processed in 0.034822 second(s), 23 queries , Gzip On.

Powered by Discuz! X3.5

© 2001-2025 Discuz! Team.

快速回复 返回顶部 返回列表