一乐电子

 找回密码
 请使用微信账号登录和注册会员

QQ登录

只需一步,快速开始

微信扫码登录

手机号码,快捷登录

手机号码,快捷登录

搜索
查看: 3536|回复: 5

用MF40指针万用表DIY电容ESR表

[复制链接]
发表于 2013-7-3 15:24 | 显示全部楼层 |阅读模式
本帖最后由 火箭客 于 2013-7-3 15:31 编辑

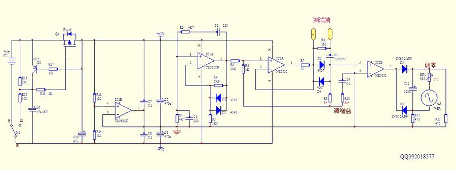
  我是搞工控维修的,看了论坛里DIY的电容ESR表,想自己也做一个,正好手里有一个坏的MF40指针万用表,就开工了,首先把图重新按MF40指针万用表参数画了一下,用了两片双运放(NE5532+TL072)。
电路图2.jpg
拆万用表
拆万用表.JPG
用洞洞板做的电路板
电路板.JPG
安装好的内部
全面.JPG
侧面.JPG
测试10欧姆电阻
10欧姆电阻.JPG
测试坏的电容
坏电容.JPG
测试好电容
好电容.JPG
顺利完成基本满意。
电路图.jpg
发表于 2013-7-3 16:20 | 显示全部楼层
mark一下
回复

使用道具 举报

发表于 2013-7-3 17:08 | 显示全部楼层
看到矿坛大搞这个,不知实际效果怎样?
回复

使用道具 举报

发表于 2013-9-16 20:45 | 显示全部楼层
X1档大了,搞X0.1会更好
回复

使用道具 举报

发表于 2013-9-26 13:48 | 显示全部楼层
在线测量电容会很好用吗
回复

使用道具 举报

发表于 2022-9-16 09:28 | 显示全部楼层
好用吗,期待
回复

使用道具 举报

本版积分规则

QQ|一淘宝店|手机版|商店|一乐电子 ( 粤ICP备09076165号 ) 公安备案粤公网安备 44522102000183号

GMT+8, 2025-11-24 00:11 , Processed in 0.037060 second(s), 26 queries , Gzip On.

Powered by Discuz! X3.5

© 2001-2025 Discuz! Team.

快速回复 返回顶部 返回列表