一乐电子

 找回密码
 请使用微信账号登录和注册会员

QQ登录

只需一步,快速开始

微信扫码登录

手机号码,快捷登录

手机号码,快捷登录

搜索
查看: 14390|回复: 8

我做的pl2303hx的原理图跟PCB,跟如何下载STC芯片【需要专用驱动】

[复制链接]
发表于 2010-3-23 10:11 | 显示全部楼层 |阅读模式
本帖最后由 狗狗百里游 于 2010-3-23 11:06 编辑

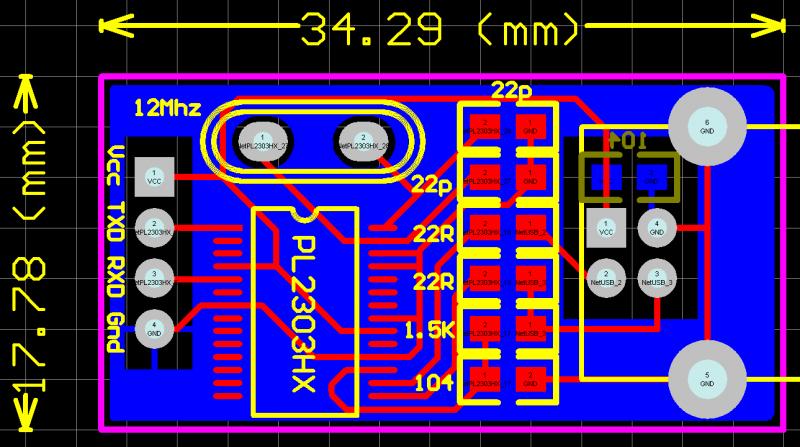
我做的pl2303hx的原理图跟PCB,跟如何下载STC芯片【需要专用驱动】

下面两种板子我都焊出来使用过。
pl2303hx跟FT232RL刚好可以替换,但我没有FT232RL测试。

未命名.PNG

2.PNG

3.PNG


PL2303HX模块_YUKI.rar (71.96 KB, 下载次数: 1891)

不能下载STC芯片,或有些型号可以有些不可以。

其实是因为Pl2303的TXD输出端有高电平输出,灌入Stc芯片,导致stc不能复位,Pl2303的TXD输出端,串一个二极管到STC芯片的RXD端,隔离高电位灌入就可以了。
STC芯片的RXD端串口工作的时候,已经有弱上拉的。


用在Stc下载的时候,多出的二极管,自己加。
这个是针对Stc芯片的,有些设备RXD是没有弱上拉的,而Stc芯片自己有,又要冷启动,就得加个二极管,隔离高电平。

1.PNG

目前只有【PL2303_2004年版本驱动_下载STC专用】,可以用115200波特率下载stc,除了不能在windows7下使用,其他系统都可以。
估计是这个版本的驱动,可以让pl2303的上缘下缘的波形响应比较快,不然stc芯片自己就降速度下载个人意见。
PL2303_2004年版本驱动_下载STC专用.zip (1.32 MB, 下载次数: 14207)

评分

参与人数 1 +12 收起 理由
fat + 12 有实验有分析,好帖!

查看全部评分

发表于 2010-3-23 11:39 | 显示全部楼层
记号。
谢谢。
回复

使用道具 举报

发表于 2010-3-23 13:23 | 显示全部楼层
不错,谢谢!
回复

使用道具 举报

发表于 2010-3-23 16:47 | 显示全部楼层
最近为PL2303的win7驱动头痛,都无法使用,不知道哪位朋友有?
回复

使用道具 举报

 楼主| 发表于 2010-3-23 22:27 | 显示全部楼层
PL2303的win7驱动,官方网站就有下载,不过是不能下载stc芯片的
回复

使用道具 举报

发表于 2011-2-12 16:19 | 显示全部楼层
很好  谢谢
回复

使用道具 举报

发表于 2011-2-12 17:05 | 显示全部楼层
建议楼主不要用PL2303做。
去沈阳的时候,朋友的USB-RS232电缆接了个MAX232,在笔记本上用,下载程序经常性的死掉。还是FT的什么芯片呢,其它几条电缆是PL2303,更差劲。

手头有在 长风破浪 那儿弄到的手持机,上面有FT232,俺过些日子会实验下。这些日子忙晕了。。。
回复

使用道具 举报

发表于 2011-2-21 09:44 | 显示全部楼层
记号~~谢谢
回复

使用道具 举报

发表于 2011-2-21 10:16 | 显示全部楼层
个人感觉:2303下载stc不是很稳定!
回复

使用道具 举报

本版积分规则

QQ|一淘宝店|手机版|商店|一乐电子 ( 粤ICP备09076165号 ) 公安备案粤公网安备 44522102000183号

GMT+8, 2026-3-23 17:06 , Processed in 0.040964 second(s), 33 queries , Gzip On.

Powered by Discuz! X3.5

© 2001-2025 Discuz! Team.

快速回复 返回顶部 返回列表