一乐电子

 找回密码
 请使用微信账号登录和注册会员

QQ登录

只需一步,快速开始

微信扫码登录

手机号码,快捷登录

手机号码,快捷登录

搜索
查看: 4817|回复: 11

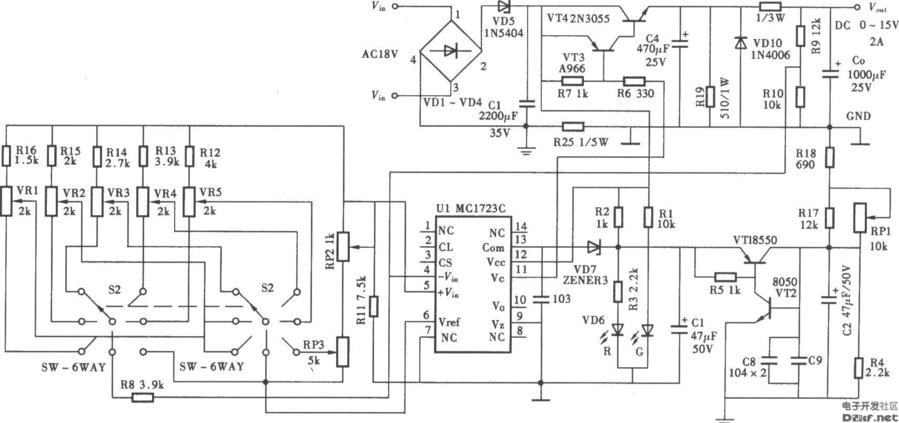
求可调恒压恒流电源的PCB

[复制链接]
发表于 2013-8-2 21:43 | 显示全部楼层 |阅读模式
求可调恒压恒流电源的PCB,类似龙威305的那种电源的PCB板,不知道哪家有卖的哦
发表于 2013-8-2 21:49 | 显示全部楼层
30V  5A的可调电源自己设计也不难啊!又不是要高于输出36V!
回复

使用道具 举报

 楼主| 发表于 2013-8-2 21:55 | 显示全部楼层
徐利达 发表于 2013-8-2 21:49
30V  5A的可调电源自己设计也不难啊!又不是要高于输出36V!

就是自己没有条件制版啊,比较喜欢把电流取样的电压进行放大后再就处理的电路,这样的精度要高一些
回复

使用道具 举报

发表于 2013-8-2 21:56 | 显示全部楼层
christian 发表于 2013-8-2 21:55
就是自己没有条件制版啊,比较喜欢把电流取样的电压进行放大后再就处理的电路,这样的精度要高一些

这个貌似也不难啊!{:3_469:}看来你水平不行啊
回复

使用道具 举报

 楼主| 发表于 2013-8-2 22:14 | 显示全部楼层
徐利达 发表于 2013-8-2 21:56
这个貌似也不难啊!看来你水平不行啊

是的,动手差了点,最喜欢的是改动
回复

使用道具 举报

发表于 2013-8-2 22:17 | 显示全部楼层
1502 1502D.jpg

回复

使用道具 举报

 楼主| 发表于 2013-8-2 22:20 | 显示全部楼层
我需要的时电路板,买来自己焊接,不是需要电路图
回复

使用道具 举报

发表于 2013-8-2 22:23 | 显示全部楼层
最近忙着做这个电路,恒流稳压电路,适应现在兄弟们手里普遍有的模块,例如3r33,kic125,kim055等等,方便兄弟们自己改调压和恒流,几乎40V以下的模块都可以用,呵呵。
回复

使用道具 举报

 楼主| 发表于 2013-8-2 22:25 | 显示全部楼层
酷哥哥 发表于 2013-8-2 22:23
最近忙着做这个电路,恒流稳压电路,适应现在兄弟们手里普遍有的模块,例如3r33,kic125,kim055等等,方便 ...

一般的横流电路,都是直接取用取样电阻两端的电压,我觉得在小电流的时候不太准确,容易受干扰,我希望能把电流取样经过放大后再处理的模式
回复

使用道具 举报

发表于 2013-8-2 23:55 | 显示全部楼层
TB搜小尚弟。
回复

使用道具 举报

本版积分规则

QQ|一淘宝店|手机版|商店|一乐电子 ( 粤ICP备09076165号 ) 公安备案粤公网安备 44522102000183号

GMT+8, 2026-2-27 21:52 , Processed in 0.034681 second(s), 30 queries , Gzip On.

Powered by Discuz! X3.5

© 2001-2025 Discuz! Team.

快速回复 返回顶部 返回列表