一乐电子

 找回密码
 请使用微信账号登录和注册会员

QQ登录

只需一步,快速开始

微信扫码登录

手机号码,快捷登录

手机号码,快捷登录

搜索
查看: 3538|回复: 14

运算放大器的不成功,求救

[复制链接]
发表于 2013-9-10 22:28 | 显示全部楼层 |阅读模式
1111111111.png
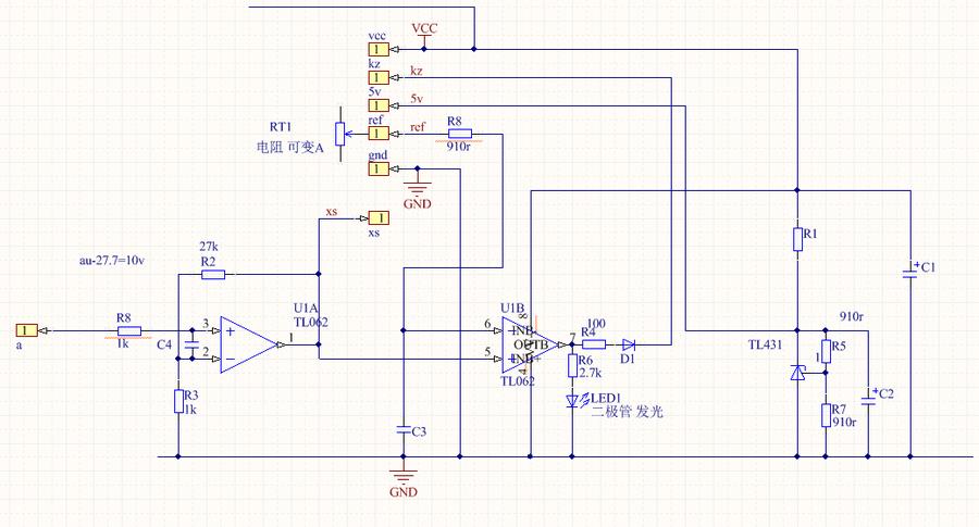
画了个电流放大,控制的图。搭了个洞洞板。只搭焊了运放1的放大电路。
现在的问题是接上电源运放1就输出高电位。把输入端3接地还是高电位,换了个运放,用lf353和tl062都输出高电位。

请高手指点12,晕了。
发表于 2013-9-11 07:19 | 显示全部楼层
上负电源
回复

使用道具 举报

发表于 2013-9-11 08:41 | 显示全部楼层
1端口不能浮空,加一个1M左右的下拉电阻试试
回复

使用道具 举报

发表于 2013-9-11 08:49 | 显示全部楼层
要么换单电源运放,要么换成双电源供电。
回复

使用道具 举报

发表于 2013-9-11 09:18 | 显示全部楼层
改成反向放大,反向放大比较容易
回复

使用道具 举报

发表于 2013-9-11 09:18 | 显示全部楼层
运放输出高你把他当数字电路搞?

运放123脚电压是多少,电源是多少
回复

使用道具 举报

发表于 2013-9-11 10:07 | 显示全部楼层
本帖最后由 ayumi7 于 2013-9-11 10:11 编辑

很明显形式都错的    双电源的话    3 脚  挂个电阻到地啊   比如  100K    47K 什么的    如果是单电源  请给1/2 VCC      可以用2个10K 电阻分压  中点电容到地  就有VCC 1/2 了      

单电源的话 没信号时候  运放的 每个脚都是 1/2 VCC      
回复

使用道具 举报

 楼主| 发表于 2013-9-11 20:23 | 显示全部楼层
barracuda 发表于 2013-9-11 08:41
1端口不能浮空,加一个1M左右的下拉电阻试试

1端没有悬浮,接了负反馈电路r2,r3的
回复

使用道具 举报

 楼主| 发表于 2013-9-11 20:25 | 显示全部楼层
ayumi7 发表于 2013-9-11 10:07
很明显形式都错的    双电源的话    3 脚  挂个电阻到地啊   比如  100K    47K 什么的    如果是单电源   ...

不是吧,和电源没有关系吧。单电源也这样是可以的
回复

使用道具 举报

 楼主| 发表于 2013-9-11 20:26 | 显示全部楼层
无悔 发表于 2013-9-11 09:18
改成反向放大,反向放大比较容易

单电源怎么反相放大啊。双电源才可以吧

点评

单电源 双电源 都可以做同相 反向放大  发表于 2013-9-11 21:35
回复

使用道具 举报

本版积分规则

QQ|一淘宝店|手机版|商店|一乐电子 ( 粤ICP备09076165号 ) 公安备案粤公网安备 44522102000183号

GMT+8, 2026-2-27 21:52 , Processed in 0.036820 second(s), 31 queries , Gzip On.

Powered by Discuz! X3.5

© 2001-2025 Discuz! Team.

快速回复 返回顶部 返回列表