一乐电子

 找回密码
 请使用微信账号登录和注册会员

QQ登录

只需一步,快速开始

微信扫码登录

手机号码,快捷登录

手机号码,快捷登录

搜索
楼主: 2nd

求助——想做一个锂电供电输出4.2V的稳压电路

[复制链接]
发表于 2013-9-15 11:42 来自手机 | 显示全部楼层
你去查一查LTC的同步整流升降压,Ti也有,是TPS63000,效率95%,输入电压2.5~5伏,输出可以稳定在2.5~5伏,只是贵了点。有很多兼容芯片便宜一点。我搞到的是定压3.3伏的但是恒流可调。
回复

使用道具 举报

发表于 2013-9-15 11:54 来自手机 | 显示全部楼层
其实锂电池不会永远4.2伏,通常都会低于4.2,哪用那么复杂,一个升压不就搞定!刚好4.2时候占空比为0,也就是直通。但如果接了大电流负载,电池电源立刻下降,立刻就处于升压状态,用TPS63000就是浪费,因为基本上没有机会工作在降压状态。
回复

使用道具 举报

 楼主| 发表于 2013-9-17 11:06 | 显示全部楼层
gw168sh 发表于 2013-9-14 12:11
你要多大电流呢?如果小电流200ma以内,有BL8530可以用 静态很小,

一乐的小伙伴真友善。电流要求差不多要500ma,要给gprs模块供电,瞬时电流会比较高。
回复

使用道具 举报

 楼主| 发表于 2013-9-17 11:07 | 显示全部楼层

额。就是没找到合适的升压电路。
回复

使用道具 举报

发表于 2013-9-17 14:22 | 显示全部楼层
2nd 发表于 2013-9-17 11:06
一乐的小伙伴真友善。电流要求差不多要500ma,要给gprs模块供电,瞬时电流会比较高。


一乐的可不都是下伙伴,很多都是老伙伴O(∩_∩)O哈!

升压电路用 FP6291吧,肯定可以满足你的需要。
低压差稳压电路,你可以搜下我的帖子,TL431 + 9014 + TIP42 做的可调低压差稳压电路。
回复

使用道具 举报

发表于 2013-9-17 14:23 | 显示全部楼层
回复

使用道具 举报

发表于 2013-9-17 19:39 | 显示全部楼层
3AG1 发表于 2013-9-17 14:22
一乐的可不都是下伙伴,很多都是老伙伴O(∩_∩)O哈!

升压电路用 FP6291吧,肯定可以满 ...

低压差满足不了4.2v输出,因为锂电的充满后的电压还不到4.2v,必须用升压。PT1301就行。
回复

使用道具 举报

 楼主| 发表于 2013-9-18 16:35 | 显示全部楼层
3AG1 发表于 2013-9-17 14:23
帮你找下吧。。。

https://www.yleee.com.cn/thread-6971-1-1.html

用了可调低压差稳压电路已经实现输出4.2v了~谢谢3哥,我是看到了你的帖子进的一乐~
回复

使用道具 举报

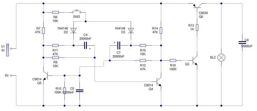
 楼主| 发表于 2013-9-18 16:51 | 显示全部楼层
3哥,你看我这单键开关还能改成大电流的嘛?
QQ图片20130918165050.jpg
回复

使用道具 举报

发表于 2013-9-18 19:04 来自手机 | 显示全部楼层
2nd 发表于 2013-9-18 16:51  3哥,你看我这单键开关还能改成大电流的嘛?

Q6换成PMOS,并在GS上并联个几十K的电阻。
回复

使用道具 举报

本版积分规则

QQ|一淘宝店|手机版|商店|一乐电子 ( 粤ICP备09076165号 ) 公安备案粤公网安备 44522102000183号

GMT+8, 2025-11-27 17:34 , Processed in 0.033910 second(s), 27 queries , Gzip On.

Powered by Discuz! X3.5

© 2001-2025 Discuz! Team.

快速回复 返回顶部 返回列表