一乐电子

 找回密码
 请使用微信账号登录和注册会员

QQ登录

只需一步,快速开始

微信扫码登录

手机号码,快捷登录

手机号码,快捷登录

搜索
查看: 7473|回复: 14

[充电器DIY] 试验带MPPT功能的太阳能充电器

[复制链接]
发表于 2013-9-29 19:56 | 显示全部楼层 |阅读模式
这次是初步试验,旨在了解掌握这种芯片的工作原理,为以后制作光伏弱电系统做准备
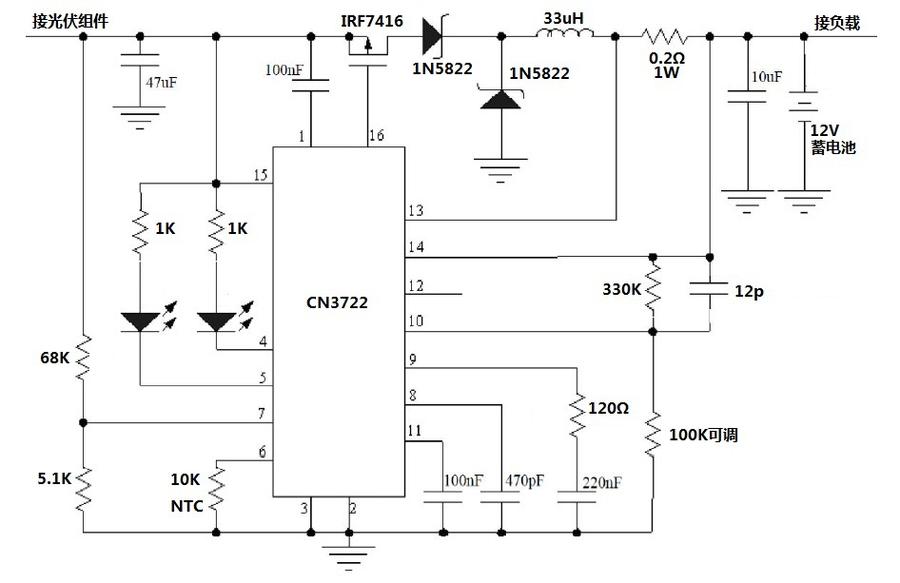
采用国产的充电控制芯片CN3722,专为太阳能充电设计,带有最大功率点跟踪功能,Bulk电路降压效率高,损耗小
同时内部集成充电控制器,配合蓄电池可以直接向负载供电
最大功率点跟踪功能是利用跟踪最大功率电压点来控制电流,说通俗点,太阳能电池在不同光强下,输出电压
在某一值恒定时,能有最大功率输出,控制器只要调节电流,使太阳能电池端电压始终保持在这个恒定值上,即能
获得最大的阳光功率。
电路采用官方电路,PCB用的是厂家做的DEMO板,这块小板还能兼容厂家的另几款充电控制芯片。
001.jpg



备料
002.jpg


码元件,当然先从SMT开始
003.jpg


然后是直插元件
空的两个焊盘是用作光伏组件端电压采样的分压电阻
由于要根据光伏组件的DataSheet才能确定这组电阻的分压比
所以暂时先空着
004.jpg


完工】
005.jpg


上电测试,根据CN3722的DataSheet,这个芯片也可以接入固定电源用作普通充电器
正好今天阴天,太阳能电池不能正常工作,于是先用一个19V电源供电
调整输出到12V蓄电池的充电电压14.4V
空载的时候,充电结束指示灯(绿色)会亮起

006.jpg


抓了个12V 1.3Ah的蓄电池进行测试
白灯表示正在充电
007.jpg


充电中电池电压,因为电流较大,电池容量小,所以电压上升的很快

008.jpg

最后是电路图,基本就是官方电路加以调整出来
按上面的参数,太阳能电池的最大功率点电压是14.9V左右
最高可以给12V铅酸蓄电池充电,当然,这个充电器同样适用于锂电池,镍电池
负载可以直接挂在蓄电池上用电,非常方便
009.jpg


发表于 2013-9-29 20:22 | 显示全部楼层
回复

使用道具 举报

发表于 2013-9-29 22:37 | 显示全部楼层
充电电流有多少安?
回复

使用道具 举报

 楼主| 发表于 2013-9-29 22:57 | 显示全部楼层
目前是1A,不过可以通过改变元件参数,做到更大电流。DataSheet中说最大可以做5A的。
回复

使用道具 举报

发表于 2013-9-29 23:00 | 显示全部楼层
个人感觉还是加几个电机有效,
回复

使用道具 举报

发表于 2013-9-29 23:19 | 显示全部楼层
对这个倒是很感兴趣,不知能否整几套套件出来转让一下?
回复

使用道具 举报

发表于 2013-9-30 09:56 | 显示全部楼层
求套件,也来玩下。
回复

使用道具 举报

发表于 2013-12-3 19:45 | 显示全部楼层
太阳能应用在户外、距离市电路途远的应用上前景好   给手机充电  日常照明都不错
回复

使用道具 举报

发表于 2014-8-9 18:31 | 显示全部楼层
t0140809182627.jpg

多年前买的,当时版本还很新..
电路上R8还没有.只能飞线.

当年买的芯片后还和工程师聊了一下.因为当时买到的芯片还是工程版!冲饱后充电和冲饱的灯交替闪,还咨询了解决办法!
工程师说没办法...郁闷...

估计现在这个问题解决了!
客官来玩啊。
回复

使用道具 举报

发表于 2014-8-9 22:13 | 显示全部楼层
这个要支持下!
回复

使用道具 举报

本版积分规则

QQ|一淘宝店|手机版|商店|一乐电子 ( 粤ICP备09076165号 ) 公安备案粤公网安备 44522102000183号

GMT+8, 2026-4-22 05:38 , Processed in 0.039803 second(s), 30 queries , Gzip On.

Powered by Discuz! X3.5

© 2001-2025 Discuz! Team.

快速回复 返回顶部 返回列表