一乐电子

 找回密码
 请使用微信账号登录和注册会员

QQ登录

只需一步,快速开始

微信扫码登录

手机号码,快捷登录

手机号码,快捷登录

搜索
查看: 9693|回复: 40

[其他综合] 求个双硬盘切换电路或程序

[复制链接]
发表于 2013-11-18 23:59 | 显示全部楼层 |阅读模式
本帖最后由 lhg318 于 2013-11-19 10:54 编辑

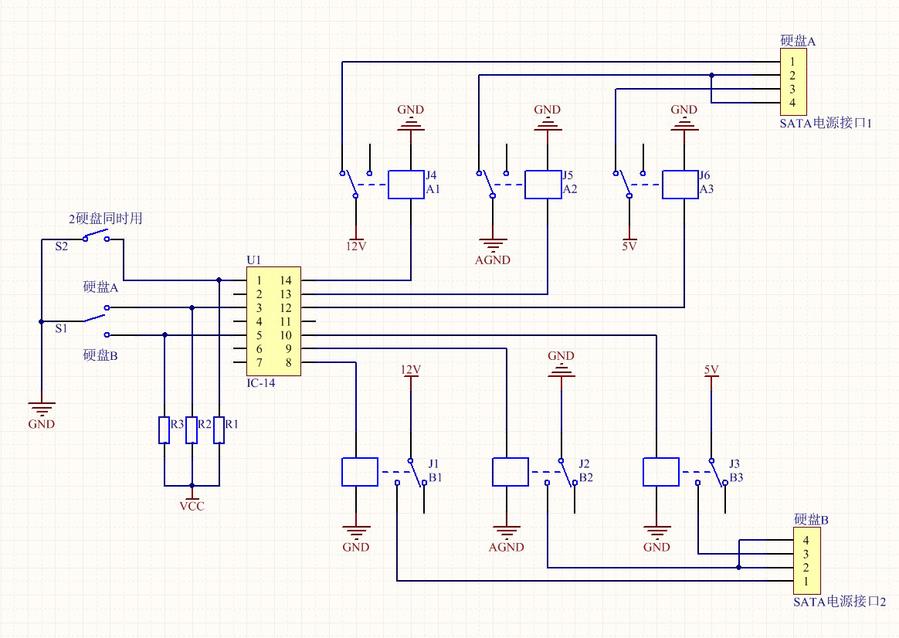
151.jpg

本人不会编程,我画了个框图,大概表明意思。我现在有2片硬盘 ,想2个切换着用 ,感觉继电器貌似不太合适。


想请大家帮忙出点主意,或者好心帮我设计下,我手上常用单片机都有  STC  PIC  STM8S003等。

开关是在关机状态下选择好,供电用电脑内部供电就可以了

发表于 2013-11-19 00:12 | 显示全部楼层
继电器可靠性不高吧.还有寿命,可靠性又低. 还不如直接用MOS管控制.
问题是启动了之后,不可能不进行硬盘卸载,就切换.
否则硬盘正在写入,你按了开关的话岂不是会导致硬盘损坏的.

如果仅仅是为了开机时选择硬盘的话,这样做貌似可以.
但是如果启动后向用这个切换.那还是通过系统中软停用比较好点.
回复

使用道具 举报

发表于 2013-11-19 00:12 | 显示全部楼层
如果不在乎那点儿电力的话,可以使用CD4066之类的芯片,将SATA的信号隔离开来……
不过要是我的做法,就是直接两个硬盘挂在电脑上一起用……
回复

使用道具 举报

发表于 2013-11-19 01:06 | 显示全部楼层
QQ截图20131119010403.png
a就开一个.
b就开另一个.
两个就一起开.
两个开关的事.又单片机又什么mos继电器电子开关之类的.
又想起那个肥皂盒的故事!...
客官来玩啊。
回复

使用道具 举报

发表于 2013-11-19 08:29 | 显示全部楼层
不知道楼主要达到啥目的,如果是平时物理上不拔除任何连接线,只是切换从哪个硬盘启动,而2个硬盘都必须运转的。那就可以改动bios来决定从哪个盘启动即可,如果是第二块硬盘必须停电不运转,那就必须切断电源,其实控制他的电源线即可,数据线无所谓断不断。我自己是每个硬盘都有一个系统,需要不同系统,就启动不同硬盘来对应。
回复

使用道具 举报

发表于 2013-11-19 09:09 | 显示全部楼层
俺做过单个硬盘电源开关的,只能在开机的时候操作,可以修改下用到这个上边。
链接:https://www.yleee.com.cn/thread-22538-1-1.html
回复

使用道具 举报

 楼主| 发表于 2013-11-19 10:17 | 显示全部楼层
我是想装2个系统  或一个存资料 让他很少启动 ,开关是在关机状态下操作,我的目的是用哪个让他工作哪个,个人觉得bios太麻烦 ,而且硬盘也是一直处于旋转状态,增加噪音,我对这个比较敏感
回复

使用道具 举报

 楼主| 发表于 2013-11-19 10:18 | 显示全部楼层
物理拔线机箱拆来拆去 不觉得折腾么
回复

使用道具 举报

 楼主| 发表于 2013-11-19 10:19 | 显示全部楼层
kirsuze 发表于 2013-11-19 00:12
继电器可靠性不高吧.还有寿命,可靠性又低. 还不如直接用MOS管控制.
问题是启动了之后,不可能不进行硬盘卸 ...

继电器是不可靠  ,我是想表明意思 ,MOS的话 体积啥的好多了
回复

使用道具 举报

 楼主| 发表于 2013-11-19 10:23 | 显示全部楼层
浩祺心 发表于 2013-11-19 08:29
不知道楼主要达到啥目的,如果是平时物理上不拔除任何连接线,只是切换从哪个硬盘启动,而2个硬盘都必须运 ...

我是想着控制电源 ,数据线没必要断开,淘宝上的成品 感觉不太合理做的
回复

使用道具 举报

本版积分规则

QQ|一淘宝店|手机版|商店|一乐电子 ( 粤ICP备09076165号 ) 公安备案粤公网安备 44522102000183号

GMT+8, 2025-10-29 16:18 , Processed in 0.036043 second(s), 30 queries , Gzip On.

Powered by Discuz! X3.5

© 2001-2025 Discuz! Team.

快速回复 返回顶部 返回列表