一乐电子

 找回密码
 请使用微信账号登录和注册会员

QQ登录

只需一步,快速开始

微信扫码登录

手机号码,快捷登录

手机号码,快捷登录

搜索
查看: 27943|回复: 73

3.99元起处理几批外贸尾货!0-9.99V-33.0V电压表提供图纸研究

[复制链接]
发表于 2013-11-24 19:01 | 显示全部楼层 |阅读模式
说明:外贸商定做剩余尾货清仓,由于批次不同购买多个产品可能同种颜色之间存在色差,性能没有任何影响,红色超低价3.99元/黄色4.99元/蓝色绿色6.99元起处理(单人可以购买多只不限制),数量有限售完即止。
基本性能参数:
外形尺寸:31mm*14mm*5mm(长*宽*高)
孔 直 径:2mm
孔   距:27mm
量   程:DC0.00-33.0V(10V以下分辨率10mV,10V以上分辨率100mV)
供   电:DC3.5-30V(独立供电)可以当2线用直接将黄线和红线并联测量范围3.50-30.0V
重   量:5克/只
显   示:三位0.36LED数码管
显示颜色:红色/黄的/蓝色/绿色
刷新速度:约200ms/次
测量精度:±(3‰+ 1个字)
工作温度:-10℃~65℃
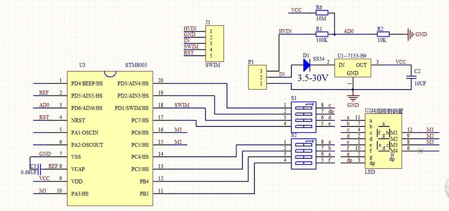
图纸如下(供有实力的坛友优化改进用):

0-33.0V电压表原理图

0-33.0V电压表原理图

0-33.0V电压表红色

0-33.0V电压表红色

0-33.0V电压表黄色

0-33.0V电压表黄色

0-33.0V电压表蓝色

0-33.0V电压表蓝色

0-33.0V电压表绿色

0-33.0V电压表绿色

0-33.0V电压表背面

0-33.0V电压表背面


补充内容 (2013-11-24 19:02):
淘宝网址:http://item.taobao.com/item.htm?spm=a1z10.5.w4002-2111950931.64.wfSkaO&id=26140616803
发表于 2013-11-24 19:10 | 显示全部楼层
前几天买的还没收到货,    这又有意要几个
回复

使用道具 举报

 楼主| 发表于 2013-11-24 19:12 | 显示全部楼层
jmlj95220 发表于 2013-11-24 19:10
前几天买的还没收到货,    这又有意要几个

这个产品不会像四位双显表那么快1天就恢复原价的,这个是各个批次库存,手里应该还有不少呢,您可以等2天看看还需要啥一起拍下。
回复

使用道具 举报

发表于 2013-11-24 19:47 | 显示全部楼层
晕死,双4位的时候不一起做活动
回复

使用道具 举报

 楼主| 发表于 2013-11-24 19:58 | 显示全部楼层
yufiyufi 发表于 2013-11-24 19:47
晕死,双4位的时候不一起做活动

那个双四位的电压电流表周六下班后货物就结束了,我们静候坛友的反馈,下一步我们就主要供货给批发商了。
回复

使用道具 举报

发表于 2013-11-24 20:07 | 显示全部楼层
要同尺寸的可变精度的电流表!!!
回复

使用道具 举报

发表于 2013-11-24 20:20 | 显示全部楼层
优惠时间多长?过两天可以吗?
回复

使用道具 举报

发表于 2013-11-24 20:26 | 显示全部楼层
不错,去看看
回复

使用道具 举报

发表于 2013-11-24 20:26 | 显示全部楼层
记号,测稳压管不错。
回复

使用道具 举报

发表于 2013-11-24 20:44 | 显示全部楼层
一直买双龙电子的东西,没想到也是坛友啊。
也求同尺寸电流表。
回复

使用道具 举报

本版积分规则

QQ|一淘宝店|手机版|商店|一乐电子 ( 粤ICP备09076165号 ) 公安备案粤公网安备 44522102000183号

GMT+8, 2025-11-27 19:16 , Processed in 0.038012 second(s), 20 queries , Gzip On.

Powered by Discuz! X3.5

© 2001-2025 Discuz! Team.

快速回复 返回顶部 返回列表