一乐电子

 找回密码
 请使用微信账号登录和注册会员

QQ登录

只需一步,快速开始

微信扫码登录

手机号码,快捷登录

手机号码,快捷登录

搜索
查看: 3868|回复: 9

20A电源图纸

[复制链接]
发表于 2010-5-10 00:03 | 显示全部楼层 |阅读模式
 楼主| 发表于 2010-5-10 00:07 | 显示全部楼层
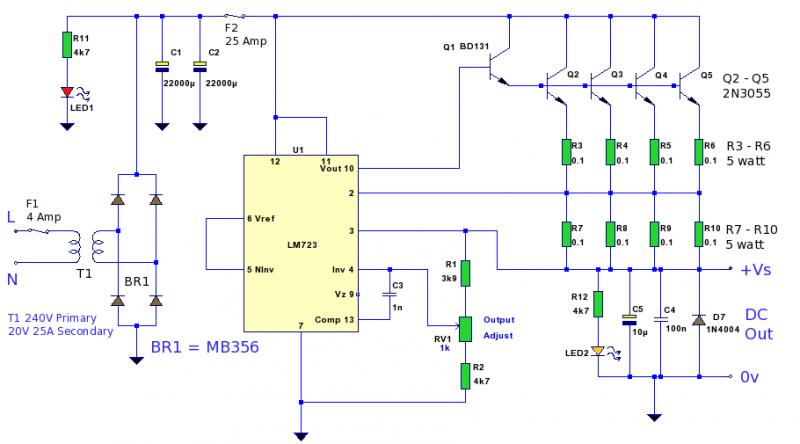
30A
12v30a.png
回复

使用道具 举报

发表于 2010-5-10 00:49 | 显示全部楼层
好像都没有短路保护电路?不放心用啊!
回复

使用道具 举报

发表于 2010-5-10 05:11 | 显示全部楼层
20-30A的电源没保护,极其不安全
回复

使用道具 举报

发表于 2010-5-10 06:40 | 显示全部楼层
图2 为24V35A ~~ 是否有误,应该是LM7824 吧!
回复

使用道具 举报

 楼主| 发表于 2010-5-10 20:02 | 显示全部楼层
本帖最后由 天水 于 2010-5-10 20:05 编辑
图2 为24V35A ~~ 是否有误,应该是LM7824 吧!
倪大德 发表于 2010-5-10 06:40 https://www.yleee.com.cn/images/common/back.gif



    24V35A是次级输出。只是扩流的应用,最好设计输出保护。
回复

使用道具 举报

发表于 2010-5-14 13:47 | 显示全部楼层
还是有设计输出保护的好。
回复

使用道具 举报

发表于 2010-6-13 21:27 | 显示全部楼层
好大的耗散功率
回复

使用道具 举报

发表于 2011-7-25 15:14 | 显示全部楼层
线性稳压?
LZ是准备做个电炉子吗?
回复

使用道具 举报

发表于 2011-7-25 22:07 | 显示全部楼层
我表示我这辈子估计都用不到。。
回复

使用道具 举报

本版积分规则

QQ|一淘宝店|手机版|商店|一乐电子 ( 粤ICP备09076165号 ) 公安备案粤公网安备 44522102000183号

GMT+8, 2025-11-25 01:21 , Processed in 0.036510 second(s), 30 queries , Gzip On.

Powered by Discuz! X3.5

© 2001-2025 Discuz! Team.

快速回复 返回顶部 返回列表