一乐电子

 找回密码
 请使用微信账号登录和注册会员

QQ登录

只需一步,快速开始

微信扫码登录

手机号码,快捷登录

手机号码,快捷登录

搜索
楼主: 3AG1

[3AG1电路集锦] 短按开、长按关单键电子开关电路

 火.. [复制链接]
发表于 2015-7-9 11:17 | 显示全部楼层
三哥,这个是我 现在用的单键,单IO 开关机电路,已经验证,没有问题,但是程序相对复杂点;而过压保护,会有0.4-0.7V,让MOS管工作在放大状态,这一段时间保护电路有点振荡的感觉,还望三哥予以提出宝贵意见,谢谢
QQ截图20150709111331.jpg
回复

使用道具 举报

 楼主| 发表于 2015-7-11 16:56 | 显示全部楼层
guoming520203 发表于 2015-7-9 11:17
三哥,这个是我 现在用的单键,单IO 开关机电路,已经验证,没有问题,但是程序相对复杂点;而过压保护,会 ...

你左边那个过压保护电路是有缺陷的,动作不干脆,会有抖动现象。

右边的单键开关电路,单片机不是一个I/O口吧?R24、 R27之间的端口接到哪里?

单I/O口开关机电路,用前面4楼电路改一下应该可以。
不知道单片机的I/O口是否可以检测输入电平的变化,如果可以就容易做到。
回复

使用道具 举报

发表于 2015-7-11 23:19 | 显示全部楼层
本帖最后由 guoming520203 于 2015-7-11 23:21 编辑

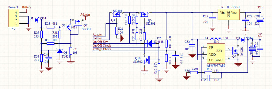
三哥说的确实对,保护电路,拖拖拉拉的,保护不干脆,所以成摆设了,至于后面的开关机电路 ,确实是一个IO   R24  R27 是检测电池电压 或者适配器电压的。开关机电路,按照三哥的电路 我又又做了一下修正,还请指正,谢谢!
我有一个疑问,就是下图中,适配器一进来的 SS34 是否还需要了?反接保护。
On/Off Key    接开关;
On/Off Check 接单片机IO;
Voltage Check检测电池或者适配器电压;(单片机内部AD检测)
QQ截图20150711231743.jpg
回复

使用道具 举报

发表于 2015-7-11 23:23 | 显示全部楼层
3AG1 发表于 2015-7-11 16:56
你左边那个过压保护电路是有缺陷的,动作不干脆,会有抖动现象。

右边的单键开关电路,单片机不是一个 ...

单片机可以检测 高电平,低电平,如果接到单片机中断上去,可以检测到电平的上升沿或者下降沿,只怪俺模拟电子,太差劲了(俺不是学电子的)搞这些,纯粹是个人爱好,后来就发展成为养家糊口的事情了,迫不得已啊
回复

使用道具 举报

 楼主| 发表于 2015-7-12 16:55 | 显示全部楼层
guoming520203 发表于 2015-7-11 23:19
三哥说的确实对,保护电路,拖拖拉拉的,保护不干脆,所以成摆设了,至于后面的开关机电路 ,确实是一个IO  ...

右边电路里有些零件多余,可以去掉。

R21 、R24 、R25 属于多余的。

回复

使用道具 举报

 楼主| 发表于 2015-7-12 16:59 | 显示全部楼层
我有一个疑问,就是下图中,适配器一进来的 SS34 是否还需要了?反接保护。


保留着吧,但位置要改一下,移到场管输出端。
除了防止反接外,还可以防止电池在5V电压消失后通过保护电路放电。
回复

使用道具 举报

 楼主| 发表于 2015-7-12 17:03 | 显示全部楼层
输入过压保护你可以试下下面这个电路,反应速度要高于TL431的电路:

输入过压保护电路.bmp
一般5V输入电压波动范围在4.5 ~ 5.5V 间,保护动作值可以设定在5.6V 。

回复

使用道具 举报

发表于 2015-7-20 23:15 | 显示全部楼层
3AG1 发表于 2015-7-12 17:03
输入过压保护你可以试下下面这个电路,反应速度要高于TL431的电路:

好的 ,谢谢三哥的帮忙,真是解决我的大难题了 ,感激不尽
回复

使用道具 举报

发表于 2015-7-20 23:16 | 显示全部楼层
3AG1 发表于 2015-7-12 17:03
输入过压保护你可以试下下面这个电路,反应速度要高于TL431的电路:

Q1 Q2  必须使用C1815吗?9014,或者 8050可行否?
回复

使用道具 举报

 楼主| 发表于 2015-7-21 21:36 | 显示全部楼层
guoming520203 发表于 2015-7-20 23:16
Q1 Q2  必须使用C1815吗?9014,或者 8050可行否?

任意型号的NPN小功率三极管都可以。
回复

使用道具 举报

本版积分规则

QQ|一淘宝店|手机版|商店|一乐电子 ( 粤ICP备09076165号 ) 公安备案粤公网安备 44522102000183号

GMT+8, 2025-11-24 06:07 , Processed in 0.036925 second(s), 27 queries , Gzip On.

Powered by Discuz! X3.5

© 2001-2025 Discuz! Team.

快速回复 返回顶部 返回列表