一乐电子

 找回密码
 请使用微信账号登录和注册会员

QQ登录

只需一步,快速开始

微信扫码登录

手机号码,快捷登录

手机号码,快捷登录

搜索
查看: 2383|回复: 6

TDA2030功放音调问题

[复制链接]
发表于 2013-12-30 21:41 | 显示全部楼层 |阅读模式
悬赏10一乐金币已解决
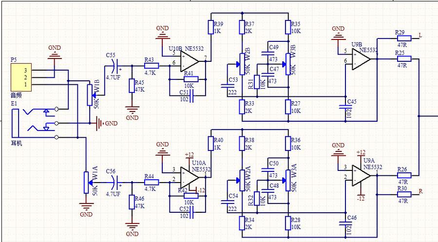
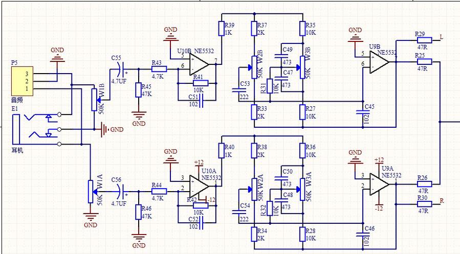
这是原理图,抄板来的,用NE5532作为前级音调,大家看看这个电路图对不,不看参数,只看连接图,我不太懂的是为什么那几个电解电容要反着接,,另一个是2030功放那一部分,如果有问题想热心的网友指点哈,不胜感激

功放前级音调

功放前级音调

2030功放那一部分

2030功放那一部分

最佳答案

查看完整内容

貌似没接反啊,一直是这样的接的 如果反接的话电解漏电流大会产生不必要的噪声
发表于 2013-12-30 21:42 | 显示全部楼层
貌似没接反啊,一直是这样的接的
如果反接的话电解漏电流大会产生不必要的噪声
回复

使用道具 举报

发表于 2013-12-30 22:10 | 显示全部楼层
那几个电解电容还是用无极性的聚丙烯吧,非要用电解的话,可以测一下实际电路上的电势,按测量结果决定正极接哪端(隐约记得以前是这要搞得)
回复

使用道具 举报

发表于 2013-12-30 22:13 | 显示全部楼层
楼主,你有没有看到,电解电容负极最后通过电阻接地了?
回复

使用道具 举报

发表于 2013-12-31 08:26 | 显示全部楼层
不知楼主说的电解电容是哪几个?如果是输入电容的话,无所谓正负,都能响,下面一张是攻放部分,信号从c28电容进入,注意2030你的这张图是双电源的
回复

使用道具 举报

 楼主| 发表于 2013-12-31 10:55 | 显示全部楼层
zhuaii3721 发表于 2013-12-30 22:13
楼主,你有没有看到,电解电容负极最后通过电阻接地了?

那上面那个C55电解电容正负极对调一哈也是一样的罗?

点评

不能对调,因为耳机输入这边只有交流信号,没有直流的,而NE5532这边是有直流电压的,如果反了电容会漏电,这样的话5532就电压失调了,可能会信号失真的。  发表于 2013-12-31 11:04
回复

使用道具 举报

本版积分规则

QQ|一淘宝店|手机版|商店|一乐电子 ( 粤ICP备09076165号 ) 公安备案粤公网安备 44522102000183号

GMT+8, 2025-11-27 22:36 , Processed in 0.039163 second(s), 30 queries , Gzip On.

Powered by Discuz! X3.5

© 2001-2025 Discuz! Team.

快速回复 返回顶部 返回列表