一乐电子

 找回密码
 请使用微信账号登录和注册会员

QQ登录

只需一步,快速开始

微信扫码登录

手机号码,快捷登录

手机号码,快捷登录

搜索
查看: 2107|回复: 3

【已解决】用Multisim10.01仿真这个电路,每次结果不一样求破!

[复制链接]
发表于 2013-12-31 13:39 | 显示全部楼层 |阅读模式
本帖最后由 hotdll 于 2014-1-2 14:53 编辑

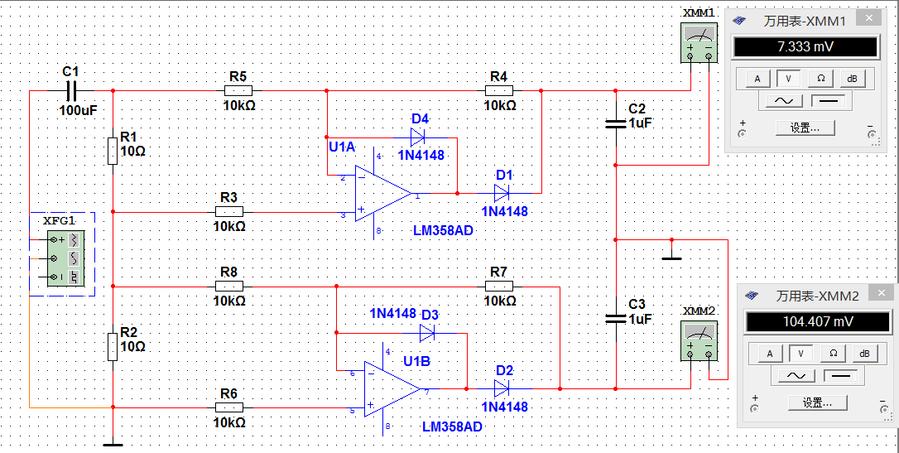
故障原因:
1、运放增益带宽积别不够,因为要将10mV的信号放到到二极管导通电压0.6V,需要60倍,信号频率是100KHZ,至少需要6M的增益。LM358增益带宽积只有1M。
运放A够成了减法器,同相输入段需要对地加匹配电阻,否则正向和反向输入的放大倍数不一致。


TM截图未命名.png

电路如上图:

信号源输出100KHZ,200mVP的电压,经过两个10欧姆电阻分压供给两个运放整流。

1、上图这个结果是我办公室仿真的结果,但是有时候挪动挪动电容的位置,不改变任何接线,B运放的输出电压会变成150mV,A运放的输出电压始终不正常。

2、我在家用NE5532仿真了这个图,结果总是报错,有一次不报错后输出是上面A运放100mV,B运放输出96mV . 为什么会这样?

3、改变R2后,我这个电路能不能获得精确的同比例电压?

4、我打算用这个电路做ESR数字表。如果这电路没问题,可以很方便的用DT830B表改装ESR表。线性要比线性表的那种电路好的多。
发表于 2013-12-31 13:45 | 显示全部楼层
用最新版12试一下,multisim有时候没有protues好用
回复

使用道具 举报

 楼主| 发表于 2013-12-31 13:49 | 显示全部楼层
kyd12345 发表于 2013-12-31 13:45
用最新版12试一下,multisim有时候没有protues好用

请问下我这个电路实际上能工作不?
我打算用它做比例法测交流阻抗。
回复

使用道具 举报

发表于 2013-12-31 17:40 | 显示全部楼层
也许输入电容太大,输出没有负载
回复

使用道具 举报

本版积分规则

QQ|一淘宝店|手机版|商店|一乐电子 ( 粤ICP备09076165号 ) 公安备案粤公网安备 44522102000183号

GMT+8, 2025-11-28 00:27 , Processed in 0.032930 second(s), 24 queries , Gzip On.

Powered by Discuz! X3.5

© 2001-2025 Discuz! Team.

快速回复 返回顶部 返回列表