一乐电子

 找回密码
 请使用微信账号登录和注册会员

QQ登录

只需一步,快速开始

微信扫码登录

手机号码,快捷登录

手机号码,快捷登录

搜索
楼主: hotdll

【已解决】还是Multisim仿真的问题,仿真失败!

[复制链接]
发表于 2013-12-31 20:04 | 显示全部楼层
hotdll 发表于 2013-12-31 17:24
我遇到的问题发现别人仿真的时候也遇到了。看来真要买示波器了。

把源文件放上来,我的是目录multisim-10的版本类似的电路我仿真过,没有问题。
回复

使用道具 举报

发表于 2013-12-31 20:05 | 显示全部楼层
还有multisim仿真运放好像同相放大的话要有特殊的处理
回复

使用道具 举报

 楼主| 发表于 2013-12-31 21:08 | 显示全部楼层
fujiachun 发表于 2013-12-31 20:05
还有multisim仿真运放好像同相放大的话要有特殊的处理

设计2.zip (656.38 KB, 下载次数: 478)
版主帮我仿真下看看,1KHZ下很完美,100KHZ下输出幅度很小。
回复

使用道具 举报

发表于 2013-12-31 22:23 | 显示全部楼层
hotdll 发表于 2013-12-31 21:08
版主帮我仿真下看看,1KHZ下很完美,100KHZ下输出幅度很小。

那样就差不多,这个电路的频响也就几K,100K是肯定不行的,一般数字万用表标称值有400 Hz
回复

使用道具 举报

 楼主| 发表于 2013-12-31 22:44 | 显示全部楼层
fujiachun 发表于 2013-12-31 22:23
那样就差不多,这个电路的频响也就几K,100K是肯定不行的,一般数字万用表标称值有400 Hz

如何才能100KHZ整流?

您在看看我这个电路,用直流电压测试,1mV-200mV完美。但是用交流就不行了,WHY?
1111.jpg 2222.jpg


输入100mVP的交流电,输出的结果居然是交流?
另外两个输出的电压幅度也不一致,
why?

源文件: 设计2.zip (138.96 KB, 下载次数: 407)


回复

使用道具 举报

 楼主| 发表于 2013-12-31 23:03 | 显示全部楼层
本帖最后由 hotdll 于 2013-12-31 23:20 编辑
fujiachun 发表于 2013-12-31 22:23
那样就差不多,这个电路的频响也就几K,100K是肯定不行的,一般数字万用表标称值有400 Hz

3333.JPG

这个电路测试输入"正100mV"的时候,输出正常,都是接近100mV,但是输入“负100mV"的时候,不正常,输出负值,理论上应该输出0V的。并且输出的值不等,莫非是通过电阻过去的?

----------------

这个问题解决了。需要加负载电阻下来输入端通过负反馈电阻引入的反向输入的信号。
回复

使用道具 举报

 楼主| 发表于 2013-12-31 23:17 | 显示全部楼层
本帖最后由 hotdll 于 2013-12-31 23:23 编辑

我突然想到是不是TL062ACP的带宽不够?但是我查了资料,他的带宽2MHZ啊。这个电路我基本上就2倍放大,增益带宽积只有200K啊

但是我记得很多电路100KHZ用的都是TL062ACP啊。
测试输入10kHZ信号的时候,增益已经为负了。

444444.jpg

回复

使用道具 举报

发表于 2013-12-31 23:21 | 显示全部楼层
hotdll 发表于 2013-12-31 23:03
这个电路测试输入"正100mV"的时候,输出正常,都是接近100mV,但是输入“负100mV"的时候,不正常,输 ...

这个电路我没看懂,你想把交流电压分成两半分别测量分别整流后再加起来?上半部分是一个不完全的减法器,下半部分是线性整流,电路结构不对称呀,不是要的线性整流的结果。
100KHz的线性整流难度不小,假设4148的压降是600mv,如果对1mv 交流检波,因为二极管串接在反馈回路里,要保证线性,运放要放大600倍,600*100Khz运放的增益带宽最少要60Mhz,而且还要高阻输入的运放  60Mhz的高阻运放好像不多。如果检波换成200mv低势垒肖特基可能会好一点,但是性能还是不容易保证。
回复

使用道具 举报

发表于 2013-12-31 23:25 | 显示全部楼层
hotdll 发表于 2013-12-31 23:17
我突然想到是不是TL062ACP的带宽不够?但是我查了资料,他的带宽2MHZ啊。这个电路我基本上就2倍放大,增益 ...

这里不是单纯的放大几倍的,是要放大到超过二极管的导通电压,普通的数字万用表标称都是400Hz,用的芯片就是这个 TL062,实际超过1K,读数已经没有可靠性了。
回复

使用道具 举报

 楼主| 发表于 2013-12-31 23:30 | 显示全部楼层
本帖最后由 hotdll 于 2013-12-31 23:34 编辑
fujiachun 发表于 2013-12-31 23:21
这个电路我没看懂,你想把交流电压分成两半分别测量分别整流后再加起来?上半部分是一个不完全的减法器, ...

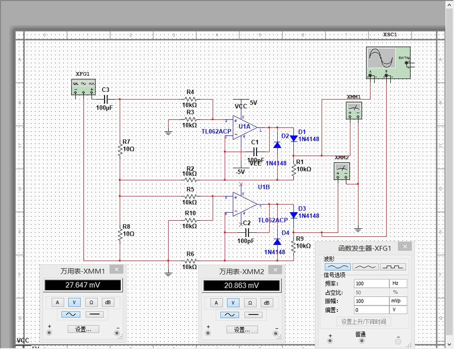
看17楼修改后的电路图。
R7是参考电阻,R8是测试电阻(电容器)。

给R7和R8加电流后,R7和R8的电压成比例关系,运放器A和B构成精密整流电路,运放A采用差分输入,取的值是R7的电压。运放B取R8的值。

这样在运放的1脚和7脚分别输出了R7和R8对应的直流电压。

运放1脚的电压送到ICL7106的REF+ 脚,运放7的电压送到ICL7106的INH脚。构成比例运算,即可获得线性的比例关系的交流电阻阻值或者电容的容抗(可以测ESR或者ELR).

因为是比例关系,精度由R7保证,运放A和B只要保证能线性输出10--200mV电压就可以。反正我也不打算测10mΩ以下的电阻。

因为输入端是低电压较大的电流驱动,所以运放可以采用低阻抗输入的运放。

回复

使用道具 举报

本版积分规则

QQ|一淘宝店|手机版|商店|一乐电子 ( 粤ICP备09076165号 ) 公安备案粤公网安备 44522102000183号

GMT+8, 2025-11-27 19:18 , Processed in 0.036604 second(s), 28 queries , Gzip On.

Powered by Discuz! X3.5

© 2001-2025 Discuz! Team.

快速回复 返回顶部 返回列表