一乐电子

 找回密码
 请使用微信账号登录和注册会员

QQ登录

只需一步,快速开始

微信扫码登录

手机号码,快捷登录

手机号码,快捷登录

搜索
查看: 6872|回复: 14

不如搞一个更高级的推勉电源吧

  [复制链接]
发表于 2010-5-14 23:14 | 显示全部楼层 |阅读模式
本帖最后由 locky_z 于 2010-5-14 23:15 编辑

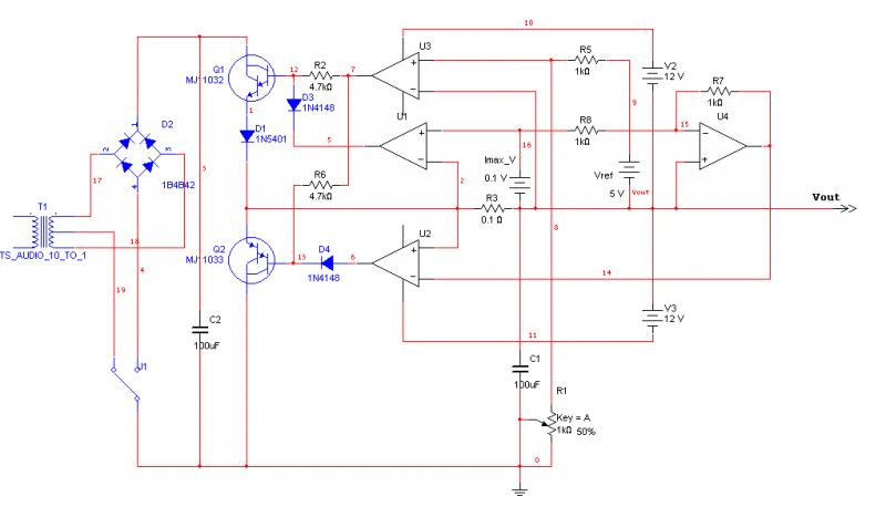
电池具有普通稳压电源一种不同的特性,就是它既可以输出电流,又可以被电流倒灌,他两端的电压变化不大。如果做的电源也具有这种特性算比较高级的了吧。


并联稳压也可以实现上述功能,但并联稳压效率很低。
所以用推勉方式可以达到最好的效率。

电路图设计如下 未定标题1.png
PNP管是串联稳压,NPN是并联稳压
U3是误差放大
U1是输出电流限流保护
U2是倒灌电流限流保护
Imax_v是控制限流电流,U4是使输出和倒灌时,两个电流保护值相等。

R1用于调节输出电压
推勉电源不单单可以做一个电源用,还可以作为一个电子负载用也行。
正负12V电源是辅助电源。


高低电压切换电路没画,
切换到高压,用全桥整流,
但低压时,用全波整流,变压器两个绕组都用上,允许输出更大的电流,因此变压器的利用率较高。

评分

参与人数 1 +6 收起 理由
fat + 6 好资料,学习了

查看全部评分

发表于 2010-5-15 00:15 | 显示全部楼层
俺孤陋寡闻,第一次见到这电路,占个沙发学习
回复

使用道具 举报

发表于 2010-5-15 00:53 | 显示全部楼层
方便的话请上仿真文件,您确认整流的部分这样可以工作?
回复

使用道具 举报

发表于 2010-5-15 01:00 | 显示全部楼层
好象有的ATX电源的110V/220V选择电路就是这样用的。图纸上的N个电压源是咋回事?这么多个电压挺麻烦的啊。
回复

使用道具 举报

发表于 2010-5-15 01:03 | 显示全部楼层
好象有的ATX电源的110V/220V选择电路就是这样用的。图纸上的N个电压源是咋回事?这么多个电压挺麻烦的啊。
fat 发表于 2010-5-15 01:00 https://www.yleee.com.cn/images/common/back.gif

好像加上那个变压器就不一样了,
回复

使用道具 举报

发表于 2010-5-15 07:06 | 显示全部楼层
回复 1# locky_z

推勉电源?
是创新还是经典?


电路仅仅是构思还是有实践?
关注。
   
回复

使用道具 举报

发表于 2010-5-15 10:18 | 显示全部楼层
全波和全桥切换工作没有问题,要是给末级大功率管一点静态电流(类似放大器的甲乙类或者甲类工作状态)电源动态性能会更好的
回复

使用道具 举报

发表于 2010-5-15 10:36 | 显示全部楼层
这个高低压切换我喜欢,在正极切换似乎更好些?

其余部分正在揣摩……楼主有没有实践这个电路?
回复

使用道具 举报

发表于 2010-5-15 10:41 | 显示全部楼层
我感觉你这个电路,应该是测试充电器比较合适,但是很多充电器是脉冲充电,这样它是不是容易产生震荡?

如果偶尔需要用一下这个既能输入又能输出的电源,我会倾向于直接并联电源和电子负载。
回复

使用道具 举报

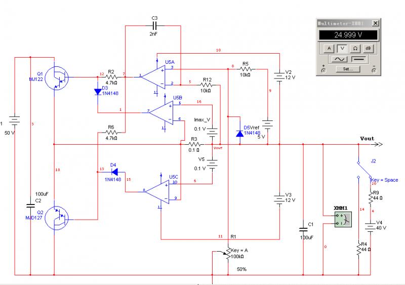
 楼主| 发表于 2010-5-15 11:00 | 显示全部楼层
为简化仿真,将整流部分去掉,限流电路的基准电压也简化成两个0.1V的基准电压,
未定标题1.png

下面是ms8的仿真文件。你可以改R4 R9和V4以便看看不同负载下和不同倒灌电压下的稳压性能
这里输出和倒灌电流的限流值都是1A.
当超出电流时,当然不能进入稳压状态了。
推勉电源-2.ms8 (79.72 KB, 下载次数: 316)
回复

使用道具 举报

本版积分规则

QQ|一淘宝店|手机版|商店|一乐电子 ( 粤ICP备09076165号 ) 公安备案粤公网安备 44522102000183号

GMT+8, 2026-4-29 00:56 , Processed in 0.035776 second(s), 31 queries , Gzip On.

Powered by Discuz! X3.5

© 2001-2025 Discuz! Team.

快速回复 返回顶部 返回列表