一乐电子

 找回密码
 请使用微信账号登录和注册会员

QQ登录

只需一步,快速开始

微信扫码登录

手机号码,快捷登录

手机号码,快捷登录

搜索
查看: 16125|回复: 16

那位有12.6V锂电池充电电路图???

[复制链接]
发表于 2014-1-22 17:37 | 显示全部楼层 |阅读模式
本帖最后由 寻星0236 于 2014-1-22 18:56 编辑

手里在有块11.1V4400mAH的本电池 ,没有12.6V1A的充电器,那位有图纸,发一个、谢谢了
发表于 2014-1-22 18:55 | 显示全部楼层
搞个十来块钱的电流电压可调的DC-DC模块最省事,弄图纸再做板子耗时耗力不讨好
回复

使用道具 举报

发表于 2014-1-22 19:22 | 显示全部楼层
锂电最好用恒流充电,得用单片机啊...
回复

使用道具 举报

发表于 2014-1-22 20:16 | 显示全部楼层
上淘宝,买个10元的3S锂电平衡充最简单
回复

使用道具 举报

发表于 2014-1-22 20:27 | 显示全部楼层
本帖最后由 donglele2005 于 2014-1-22 21:11 编辑

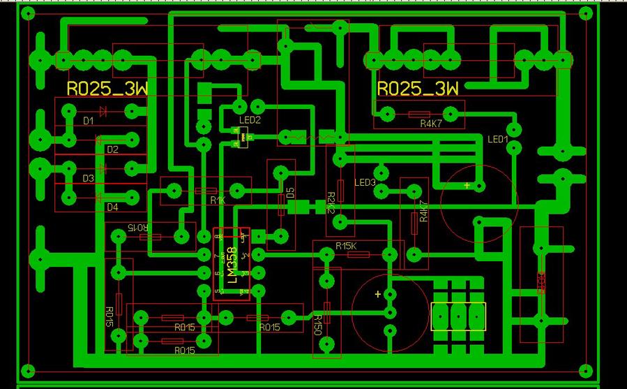
我有一个电路  自己设计的   对于容量不能保证100%充满  但是安全度很高   需要是用 汽车12电源(快速充电)或者内阻大的变压器电源(慢充)
就一个运放和一个基准 继电器  还没有合适的电路画图 我是笔画的    有pcb图   你看下  不麻烦  稍微晚会我传上来
我现在的电动起子就是这个充电的   不是平衡充  充满自挺  断电自停 需要在继电器触点上并接一个启动开关    插上后按下 电路自锁  当电压达到设置或者电流小于设置时  电路断开 自锁释放
也可以在三极管基极与12V接一个轻触开关  板子上设计有   凑合看吧
回复

使用道具 举报

发表于 2014-1-22 21:04 | 显示全部楼层
[url=]dianyuan_1.rar[/url]
[url=] chongdianqi.jpg [/url]
输出端加一个二极管  可以加在电池上  保护板前面
至于匹配阻值自己看着弄吧   不麻烦    充电截止电压和截止电流有电阻决定
运放  358之类的都可以  继电器 8050贴片驱动 dianyuan_1.rar (209.64 KB, 下载次数: 134)
回复

使用道具 举报

发表于 2014-1-22 21:47 | 显示全部楼层
暂无图片 发表于 2014-1-22 19:22
锂电最好用恒流充电,得用单片机啊...

没必要恒流,只要不超压就行。
回复

使用道具 举报

发表于 2014-1-23 09:40 | 显示全部楼层
笔记本电池直接充电进去可以吗?会不会造成电池锁定呢?
回复

使用道具 举报

发表于 2014-1-23 21:17 | 显示全部楼层
网上买个也就10元
回复

使用道具 举报

发表于 2014-1-24 23:52 | 显示全部楼层
用TI的BQ24105即可满足你的需要,我就这么充,我的电池离线时也有输出,充电也不影响,所以妥妥的
回复

使用道具 举报

本版积分规则

QQ|一淘宝店|手机版|商店|一乐电子 ( 粤ICP备09076165号 ) 公安备案粤公网安备 44522102000183号

GMT+8, 2026-2-26 14:54 , Processed in 0.035597 second(s), 30 queries , Gzip On.

Powered by Discuz! X3.5

© 2001-2025 Discuz! Team.

快速回复 返回顶部 返回列表