一乐电子

 找回密码
 请使用微信账号登录和注册会员

QQ登录

只需一步,快速开始

微信扫码登录

手机号码,快捷登录

手机号码,快捷登录

搜索
查看: 5598|回复: 24

[其他综合] 画板子玩玩,各种小功能大集合,还有空余,加什么好?!!~~~~

[复制链接]
发表于 2014-2-5 15:47 | 显示全部楼层 |阅读模式
本帖最后由 会潜水的猪 于 2014-2-6 12:50 编辑

)Q1GSEHH$EU5Z2~NZ%WRB.jpg 未标题-1.gif

还有空余的地方,加什么好呢,当作DIY的额外工具用的,省得桌子上摆东西太多stm32f103c8t6控制器,基本上管脚都引出了,方便当自己开发板用
1.gif
BQ24095,4.35v充电功能,喂饱我的各种电池
2.gif

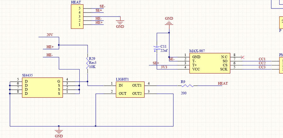
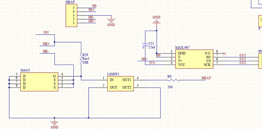
MAX6675带什么冷端补偿啊的,用来控制电烙铁,有点大材小用的感觉
分别是936和T12,其实可以做一起,但是做分开好处是,我可以同时用两个烙铁,呵呵,寂寥吧
3.gif

4.jpg

24位AD+MAX6325做基准,拿来准确点测电压玩玩
带了个继电器,用来自动电压范围
5.gif

更新一张图 121212121212121.jpg


)Q1GSEHH$EU5Z2~NZ%W$4RB.gif
发表于 2014-2-5 16:18 | 显示全部楼层
太强大了,LZ,期待实物图!!
回复

使用道具 举报

 楼主| 发表于 2014-2-5 17:05 | 显示全部楼层
sodohe 发表于 2014-2-5 16:18
太强大了,LZ,期待实物图!!

额,拿来玩的,话说还有空余,有没有建议加什么功能的?

回复

使用道具 举报

发表于 2014-2-5 18:29 | 显示全部楼层
温度计。。。。。。。。
回复

使用道具 举报

 楼主| 发表于 2014-2-5 18:30 | 显示全部楼层
追求真理 发表于 2014-2-5 18:29
温度计。。。。。。。。

好的,加上,手头正好有芯片
回复

使用道具 举报

发表于 2014-2-5 18:31 | 显示全部楼层
再加个PWM DAC。
回复

使用道具 举报

 楼主| 发表于 2014-2-5 18:38 | 显示全部楼层

不是已经有DAC了么

为什么要加PWM的DAC呢

具体可以拿来玩什么呢?
回复

使用道具 举报

发表于 2014-2-5 20:45 | 显示全部楼层
回复

使用道具 举报

 楼主| 发表于 2014-2-5 22:17 | 显示全部楼层
liquidator 发表于 2014-2-5 20:45
可以再加个源啊。
http://bbs.38hot.net/read-htm-tid-29599.html

已经有MAX6325了, Y}TK`EH2TCFBEEDF6W45M.jpg
回复

使用道具 举报

发表于 2014-2-6 11:36 | 显示全部楼层
楼主高智慧人物!
回复

使用道具 举报

本版积分规则

QQ|一淘宝店|手机版|商店|一乐电子 ( 粤ICP备09076165号 ) 公安备案粤公网安备 44522102000183号

GMT+8, 2025-10-31 12:28 , Processed in 0.036208 second(s), 30 queries , Gzip On.

Powered by Discuz! X3.5

© 2001-2025 Discuz! Team.

快速回复 返回顶部 返回列表