一乐电子

 找回密码
 请使用微信账号登录和注册会员

QQ登录

只需一步,快速开始

微信扫码登录

手机号码,快捷登录

手机号码,快捷登录

搜索
查看: 2993|回复: 9

3AG1老师请进,有关您的一张电路图

[复制链接]
发表于 2014-3-31 10:39 | 显示全部楼层 |阅读模式
本帖最后由 qpzmg 于 2014-3-31 10:40 编辑

3AG1老师您好:在网上搜索到您的一张2-24v3a三端lm317扩流可调稳压电源的电路图,像素太低了,看不清楚,原网站也进不去了,您能补上一张清晰点的吗?并且说明一下工作原理,谢谢了!

2-24v3a三端lm317扩流可调稳压电源.jpg

发表于 2014-3-31 10:49 | 显示全部楼层
勉强可以看清,电路很简单啊,自己分析下就行了。
回复 0 1

使用道具 举报

发表于 2014-3-31 15:01 | 显示全部楼层
我电脑里也没有,从其他论坛给你找了下:

LM317扩流稳压电源.gif
回复

使用道具 举报

发表于 2014-3-31 15:18 | 显示全部楼层
本帖最后由 3AG1 于 2014-3-31 15:21 编辑

这就是一个LM317扩流输出电路。
简单说下吧:
当负载电流小于20mA时,33欧电阻上的压降不足以使TIP42导通,扩流三极管均截止。
当输出电流大于20mA后,TIP42开始导通,3055也随之导通,绝大部分负载电流通过外接的功率三极管,LM317只有较小的电流通过,可以减小317上的功耗,避免317过热,还可以保证317的稳定性。

假如输出端因某种原因电压升高,317就会趋向于截止,33欧电阻上的压降就会降低,TIP42导通程度也就会减小,3055也随之跟进变化,3055导通程度降低,输出端的电压随之下降。
回复

使用道具 举报

发表于 2014-3-31 21:54 | 显示全部楼层
benli 发表于 2014-3-31 10:49
勉强可以看清,电路很简单啊,自己分析下就行了。

手机上的,不小心点成反对了,抱歉
回复

使用道具 举报

发表于 2014-3-31 22:01 | 显示全部楼层
这个电路不错,可以制作一台实验稳压电源了。
回复

使用道具 举报

发表于 2014-3-31 22:02 | 显示全部楼层
3AG1 发表于 2014-3-31 15:18
这就是一个LM317扩流输出电路。
简单说下吧:
当负载电流小于20mA时,33欧电阻上的压降不足以使TIP42导通 ...

3AG1老师,这里的Q3在过流保护过程的时候,容易损坏吗?
回复

使用道具 举报

 楼主| 发表于 2014-4-1 09:53 | 显示全部楼层
3AG1 发表于 2014-3-31 15:18
这就是一个LM317扩流输出电路。
简单说下吧:
当负载电流小于20mA时,33欧电阻上的压降不足以使TIP42导通 ...

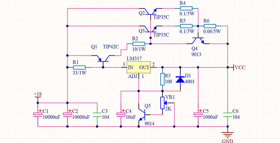
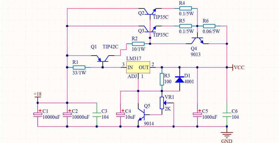
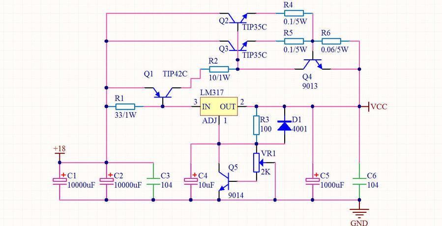
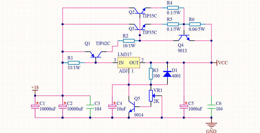
下图那样并管可以吗?输出限流是10A。有错的地方请指正。
Snap1.jpg




回复

使用道具 举报

发表于 2014-4-1 14:01 | 显示全部楼层
8055 发表于 2014-3-31 22:02
3AG1老师,这里的Q3在过流保护过程的时候,容易损坏吗?

Q3只能做简单的限流保护,用来保护3055不过流,当输出端短路时,9013很容易烧毁,可以换成TIP41。

这种简单的电路保护功能不完善,要想在输出短路时也能防止过流损坏,需要在输入端加上保险丝,或者加上过流保护继电器。
回复

使用道具 举报

发表于 2014-4-1 14:03 | 显示全部楼层
qpzmg 发表于 2014-4-1 09:53
下图那样并管可以吗?输出限流是10A。有错的地方请指正。

可靠性不高,低电压输出大电流很容易烧毁三极管。
回复

使用道具 举报

本版积分规则

QQ|一淘宝店|手机版|商店|一乐电子 ( 粤ICP备09076165号 ) 公安备案粤公网安备 44522102000183号

GMT+8, 2025-10-17 00:38 , Processed in 0.041013 second(s), 30 queries , Gzip On.

Powered by Discuz! X3.5

© 2001-2025 Discuz! Team.

快速回复 返回顶部 返回列表