一乐电子
| 
 14903| 43
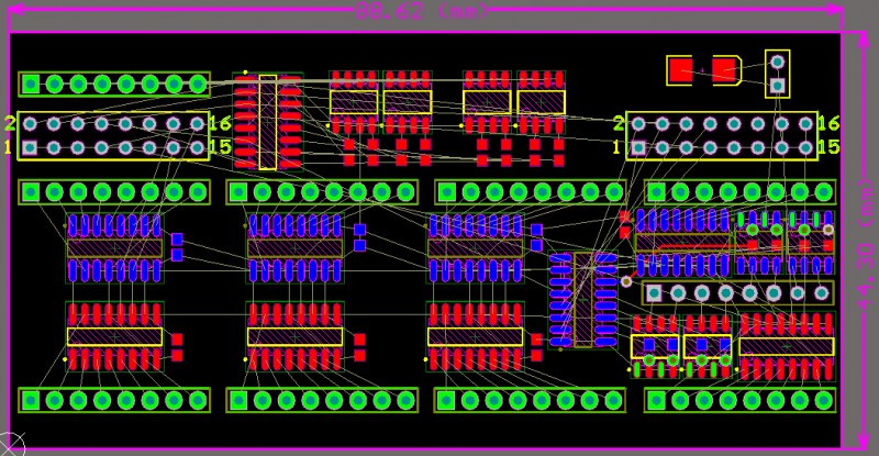
 | 准备做1.9mm双色led点阵的驱动pcb大家有什么好的的建议指导下 | 
|  | |
| 
 | ||
| 
 | ||
| 
 | ||
| 
 | ||
|  | |
| 
 | ||
 |一淘宝店|手机版|商店|一乐电子
( 粤ICP备09076165号 )
|一淘宝店|手机版|商店|一乐电子
( 粤ICP备09076165号 )
 粤公网安备 44522102000183号
粤公网安备 44522102000183号
GMT+8, 2025-10-31 19:48 , Processed in 0.032751 second(s), 29 queries , Gzip On.
Powered by Discuz! X3.5
© 2001-2025 Discuz! Team.