一乐电子

 找回密码
 请使用微信账号登录和注册会员

QQ登录

只需一步,快速开始

微信扫码登录

手机号码,快捷登录

手机号码,快捷登录

搜索
查看: 14540|回复: 24

[其他综合] 明天上班了,今天就送上我的初次作品:电脑遥控器

 火.. [复制链接]
发表于 2010-7-4 09:51 | 显示全部楼层 |阅读模式
本帖最后由 bluefeel 于 2010-7-4 10:12 编辑

明天上班了,自由自在的时间将一去不复返,寒窗16年,都付笑谈中。

从明天起就有可能相对低调了,所以在此放出自己刚学单片机的时候做的一个小小作品:电脑遥控器。

刚学单片机的时候,对做这个不亦乐乎,那时还不知道有PIC、AVR之类的。

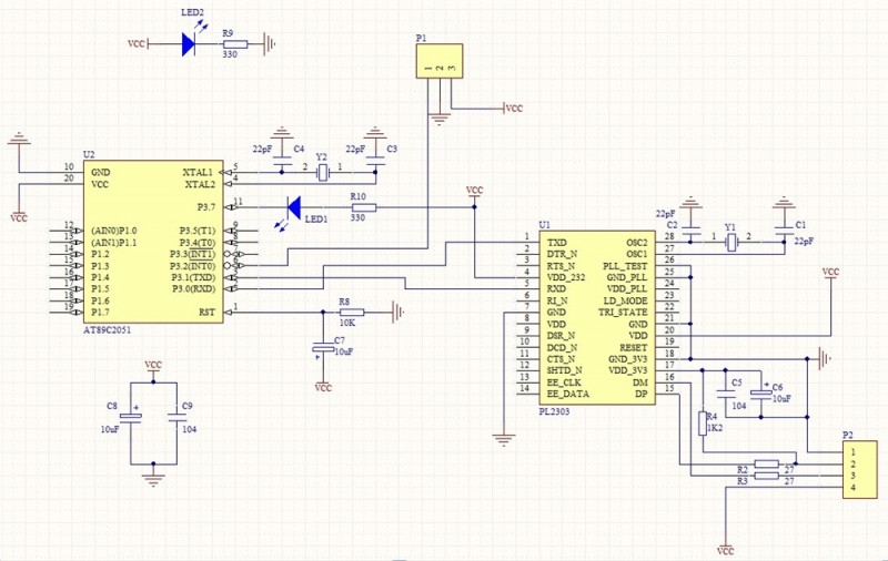
这个是基于USB转串口的,上图:
3.jpg
1.jpg
唯一值得骄傲的是没见有做得比这更小的
2.jpg
第一次焊接SSOP封装的元件
4.jpg

原理图和PCB:99格式
SCH_PCB.rar (40.24 KB, 下载次数: 1419)
有三个PCB文件,板子依次变小

程序:
1.普通51/11.0592M晶振适用,解码NEC和TC9012方案,有按键去抖动
IR_NECTC.ASM (5.56 KB, 下载次数: 1263)
2.STC51/11.0592M晶振适用,解码NEC和TC9012方案,有按键去抖动
IR_STC.asm (5.49 KB, 下载次数: 1259)
3.普通51/11.0592M晶振适用,解码NEC方案,C程序
IR_NEC.C.rar (1.26 KB, 下载次数: 1333)

上位机是Girder,教程网上很多
5.jpg
我自己定义的按键
6.jpg

这是串口的版本,也是我第一次做双面板,大家有空可以用来练习
7.jpg
8.jpg

原理图和PCB:
遥控器.rar (16.85 KB, 下载次数: 1327)

这里再贴一个串口版本,不用单片机解码的原理图和PCB
9.jpg
PC Control.rar (12.09 KB, 下载次数: 1263)

大家有空就上我的Q空间看吧,偷菜欢迎,年初的时候50级,后来我堂弟玩就不知道了

评分

参与人数 1一乐金币 +5 收起 理由
希望 + 5

查看全部评分

发表于 2010-7-4 10:47 | 显示全部楼层
不知道这个能不能做成USB转232串口哦?
回复

使用道具 举报

发表于 2010-7-4 10:54 | 显示全部楼层
上次买了一个USB转232串口的成品,没用几次就坏了。所以想自己做一个
回复

使用道具 举报

发表于 2010-7-4 15:17 | 显示全部楼层
不错,支持一下!
回复

使用道具 举报

 楼主| 发表于 2010-7-4 15:44 | 显示全部楼层
不知道这个能不能做成USB转232串口哦?
fwj59 发表于 2010-7-4 10:47 https://www.yleee.com.cn/images/common/back.gif



    https://www.yleee.com.cn/viewthread.php?tid=3030
回复

使用道具 举报

发表于 2010-7-4 18:51 | 显示全部楼层
谢谢啦!下来看看
回复

使用道具 举报

发表于 2010-7-4 19:45 | 显示全部楼层
祝工作顺利
回复

使用道具 举报

发表于 2010-7-4 19:46 | 显示全部楼层
LZ是学啥专业的啊,工作单位是什么?
回复

使用道具 举报

发表于 2010-7-5 00:45 | 显示全部楼层
本帖最后由 狗狗百里游 于 2010-7-5 00:52 编辑

Girder软件的话,用IgorPlug串口版本的就可以,不用单片机,不过只能用在电脑主板上的串口,而且启动主板的串口,我测试要多耗电3w....
1.PNG
所以我做了个用avr模拟usb的HID键盘,免驱动,免软件,直接是一个usb免驱动键盘实现多媒体按键,前进,暂停,播放,音量大小什么的,实现1,2,----,9,回车,方向键,f13,f14,f15键都可以,耗电又看不出来。

照片-0036.jpg
照片-0038.jpg
用万能红外遥控器解码出按键,然后实现下面功能..
这个设备同时认作usb鼠标,跟usb键盘,跟usb摇杆........3个设备。
static const char configDescriptor[] PROGMEM = /* USB configuration descriptor */

configDescriptor变量是拿别人的修改的,所以不知道怎么添加多一个hid的其它设备,如果还可以多一个hid的设备,就可以加一个上位机,任意升级里面的内部功能了。
回复

使用道具 举报

 楼主| 发表于 2010-7-5 12:21 | 显示全部楼层
用Girder软件的话,用IgorPlug串口版本的就可以,不用单片机,不过只能用在电脑主板上的串口,而且启动主板 ...
狗狗百里游 发表于 2010-7-5 00:45 https://www.yleee.com.cn/images/common/back.gif


楼上可以开源吗?在ouravr有个HID的键盘是开源的
回复

使用道具 举报

本版积分规则

QQ|一淘宝店|手机版|商店|一乐电子 ( 粤ICP备09076165号 ) 公安备案粤公网安备 44522102000183号

GMT+8, 2025-11-4 14:55 , Processed in 0.036969 second(s), 30 queries , Gzip On.

Powered by Discuz! X3.5

© 2001-2025 Discuz! Team.

快速回复 返回顶部 返回列表