一乐电子

 找回密码
 请使用微信账号登录和注册会员

QQ登录

只需一步,快速开始

微信扫码登录

手机号码,快捷登录

手机号码,快捷登录

搜索
查看: 4751|回复: 11

[3AG1电路集锦] 继电器上电延时吸合、断电延时释放电路(zwl1875 进)

[复制链接]
发表于 2014-8-6 11:57 | 显示全部楼层 |阅读模式
https://www.yleee.com.cn/thread-34848-1-1.html

帮忙设计一个 有这样效果的电路, 谢谢。  双继电器 分别为 1 和 2 ,上电后分别1先接通 ,过几秒后 2再接通。 断电后 2先断开 ,过几秒后1才断开 。

zwl1875的元件有CD4013  CD4017  SI2301 SI2302,根据现有的零件,用CD4013和Si2302可以做一个继电器上电延时吸合电路,断电释放利用大电解储能给CD4013和继电器J1供电。

继电器延时吸合、延时释放电路.GIF

点评

3AG1是一乐模电高手啊  发表于 2014-8-7 06:57
发表于 2014-8-6 12:18 | 显示全部楼层
标记
回复

使用道具 举报

 楼主| 发表于 2014-8-6 12:20 | 显示全部楼层
调整C2、C3的容量,可以改变继电器延时吸合的时间,C4的容量决定断电后继电器的吸合时长。
回复

使用道具 举报

发表于 2014-8-6 13:54 | 显示全部楼层
哦 谢谢三哥
回复

使用道具 举报

发表于 2014-8-6 15:02 | 显示全部楼层
三哥的线路确实是经典,受教了!
回复

使用道具 举报

发表于 2014-8-6 16:37 | 显示全部楼层
学习了,那个si2302可以用普通的三极管代替吗?
回复

使用道具 举报

发表于 2014-8-6 20:03 | 显示全部楼层
先收藏,做个记号,备用
回复

使用道具 举报

发表于 2014-8-6 22:34 | 显示全部楼层
三哥画图用啥软件?
回复

使用道具 举报

发表于 2014-8-7 16:21 | 显示全部楼层
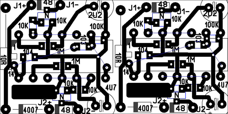
PCB 已经设计好的了 两个一样的电路 因为板材是已4CM为宽度的 干脆画两个一样的  留一个以后备用
PCB的尺寸是 宽4 CM  高 2CM 需要钻穿孔的是 插脚元件 0.8mm  贴片元件 是浅压钻动的钻头 留下 贴片焊盘痕迹
原来想用 贴片 4013的 但是发现 走线比较曲折 散布得比较广 还是用了插脚4013 可以充分利用 两排引脚之间的空位

双继电器先后相反延时通和断电路PCB.JPG


回复

使用道具 举报

 楼主| 发表于 2014-8-7 17:37 | 显示全部楼层
duanyz 发表于 2014-8-6 16:37
学习了,那个si2302可以用普通的三极管代替吗?

可以。

常见的9013或8050等都可以直接代换。

回复

使用道具 举报

本版积分规则

QQ|一淘宝店|手机版|商店|一乐电子 ( 粤ICP备09076165号 ) 公安备案粤公网安备 44522102000183号

GMT+8, 2026-3-5 01:29 , Processed in 0.037549 second(s), 31 queries , Gzip On.

Powered by Discuz! X3.5

© 2001-2025 Discuz! Team.

快速回复 返回顶部 返回列表